原标题:侵害用户权益 腾讯旗下7款App被责令整改!腾讯游戏助手、QQ影音上榜 来源:每日经济新闻
近日,广东省通信管理局发布《209款APP被广东省通信管理局责令整改或关停(2020年11-12月)》。
2020年11至12月,在隐私合规和网络数据安全监管方面,广东省通信管理局共监测发现201款App存在侵害用户权益和安全隐患问题,并依据《网络安全法》《电信和互联网用户个人信息保护规定》等法律法规对App运营者发出《违法违规App处置通知》,责令限期改正并通知各应用商店督促整改。

来源:广东省通信管理局官网
此次被责令整改的201款侵害用户权益和安全隐患问题App中,游戏类30款、金融类30款、工具类26款、生活服务类19款、聊天社交类18款、购物类17款、音乐视频类15款、旅行交通类13款、拍照摄影类8款、教育类7款、医疗健康类7款、办公类6款、新闻阅读类5款。
其中,腾讯旗下有7款App上榜。
广东省通信管理局称,后续将持续加大力度,对问题突出、整改不彻底的App及运营企业,坚决采取下架、停接入、停域名、行政处罚以及纳入电信业务经营不良名单或失信名单并公开曝光等措施,依法严厉处置,切实维护App用户合法权益和网络安全秩序。
腾讯游戏助手、手机QQ影音上榜
腾讯此次上榜的App包括2款游戏类App、4款工具类App和1款音乐视频类App。
游戏类App手游宝(6.9.7版本)存在以下侵害用户权益的问题:1。征得用户同意前,App就开始私自收集用户IMSI、IMEI、GUID等用户信息;2。不给权限不让用:因用户不同意打开非必要的麦克风权限,拒绝提供所有业务功能。
游戏类App天天象棋(4.0.2.5版本)存在以下侵害用户权益的问题:App首次运行未经用户阅读并同意隐私政策,就申请获取存储权限和个人信息。

来源:广东省通信管理局官网
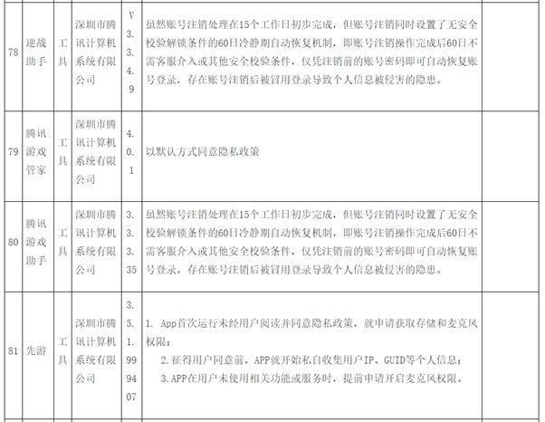
工具类App逆战助手(V3.3.4.9版本)存在以下侵害用户权益的问题:虽然账号注销处理在15个工作日初步完成,但账号注销同时设置了无安全校验解锁条件的60日冷静期自动恢复机制,即账号注销操作完成后60日不需客服介入或其他安全校验条件,仅凭注销前的账号密码即可自动恢复账号登录,存在账号注销后被冒用登录导致个人信息被侵害的隐患。
工具类App腾讯游戏管家(4.0.1版本)存在以下侵害用户权益的问题:以默认方式同意隐私政策。
工具类App腾讯游戏助手(3.3.3.35版本)存在以下侵害用户权益的问题:虽然账号注销处理在15个工作日初步完成,但账号注销同时设置了无安全校验解锁条件的60日冷静期自动恢复机制,即账号注销操作完成后60日不需客服介入或其他安全校验条件,仅凭注销前的账号密码即可自动恢复账号登录,存在账号注销后被冒用登录导致个人信息被侵害的隐患。
工具类App先游(3.5.1.999407版本)存在以下侵害用户权益的问题:1、App首次运行未经用户阅读并同意隐私政策,就申请获取存储和麦克风权限;2、征得用户同意前,App就开始私自收集用户IP、GUID等个人信息;3、App在用户未使用相关功能或服务时,提前申请开启麦克风权限。

来源:广东省通信管理局官网
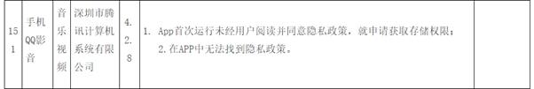
音乐视频类App手机QQ影音(4.2.8版本)存在以下侵害用户权益的问题:1、App首次运行未经用户阅读并同意隐私政策,就申请获取存储权限;2、在App中无法找到隐私政策。

来源:广东省通信管理局官网
大型金融机构也有问题
值得注意的是,在201款存在侵害用户权益和安全隐患问题的App中,金融类APP多达30款,其中包括工商银行、中国平安及其子公司、广发银行信用卡中心、万联证券、第一创业证券、富德生命人寿、广州银行、顺德农商行、东莞银行等的金融机构的身影。
这些金融类App侵害用户权益的问题,主要包括以下几类:
1、未在隐私政策等公示文本中逐一列明APP所集成第三方SDK收集使用个人信息的目的、方式和范围。30款APP中有24款APP出现了该问题,涉及公司包括第一创业证券、万联证券、工商银行、中国平安、平安财险、广发银行信用卡中心、广州银行、东莞银行、顺德农商行、富德生命人寿、小赢科技等。
2、App首次运行未经用户阅读并同意隐私政策前行为监控获取GET_TASK发现检索了应用程序、Android ID、MAC地址、IMEI、IMSI、IP地址。30款APP中有5款APP出现了本条相关问题,涉及公司包括东莞银行、万达普惠、广州银行、顺德农商行、万联证券。
3、App首次运行未经用户阅读并同意隐私政策,申请获取电话或麦克风或存储或位置或定位或相机权限。30款APP中有9款APP出现了该条相关问题,涉及公司包括工商银行、富德生命人寿等。
4、APP在用户未使用相关功能或服务时,提前申请开启相机或定位或录音权限。30款APP中有5款出现了本条相关问题,涉及工商银行、公司富德生命人寿、招联消费金融、小赢科技等。
5、个人信息安全投诉、举报渠道、更正、删除用户信息、注销用户账号和安全投诉的处理承诺时限(30天)超过15个工作日;30款APP中有3款出现了该问题。
版权及免责声明:凡本网所属版权作品,转载时须获得授权并注明来源“融道中国”,违者本网将保留追究其相关法律责任的权力。凡转载文章,不代表本网观点和立场。
延伸阅读
版权所有:融道中国