原标题:孕期、产期、哺乳期女性职业发展如何保障?上海市妇联有建议
作为一名女性,你在求职就业的过程中,有没有遭遇一些显性或隐性的歧视?
1月14日,上海市妇联召开新闻发布会介绍,即将召开的2021年“上海两会”上,拟提交一份题为《关于修改完善〈上海市促进就业若干规定〉促进女性就业的建议》的议案,提出多项具体建议,如应当设立专项经费,对孕期、产期、哺乳期女性职工因“三期”受到职业发展影响的,给予适当补贴和提供服务指导等。
修改完善《上海市促进就业若干规定》必要且紧迫
这份议案指出,法律是维护和促进就业公平的根本保障,也是维护和促进女性劳动者就业公平的根本保证,修改完善《上海市促进就业若干规定》必要且紧迫。
一方面,国家层面对于促进女性就业提出了具体要求。国务院发布的《中国妇女发展纲要》(2011-2020)在妇女与经济发展领域的主要目标中提出“保障妇女平等享有劳动权利,消除就业性别歧视”。同时明确“扩大妇女就业渠道”“为就业困难妇女创造有利的就业条件”“改善妇女就业结构”“全面落实男女同工同酬”等策略措施。
另一方面,《上海市促进就业若干规定》制定于2005年,至今没有修改。但十几年来,社会、经济发展发生巨大变化,女性就业形势出现新情况,迫切需要符合当前形势和要求的女性就业促进办法。
此外,《中华人民共和国促进就业法》于2007年颁布实施,2015年修订过一次。其中设专章规定“公平就业”,但目前地方层面没有进一步细化和具体化规定,需要对上位法中“公平就业”的内容做进一步细化规定。
上海市妇联认为,本市女性就业在实践中仍存在诸多问题,需要更有针对性、更强力度的保障和促进措施,同时需加强监管,使这些保障和促进措施落到实处。
“比如,对于女性就业前的显性歧视,政府部门监管和查处有据可循,女性就业后的隐性歧视取证难、监管难、查处难。”市妇联副主席、新闻发言人翁文磊介绍说,促进女性就业的公共服务体系也有进一步完善的空间。此外,企业的用人成本需要考虑,需通过社会化的路径转移负担,提高企业聘用女性员工的积极性等。
而从目前促进女性就业的规定来看,多为特殊保护性规定,而非社会平等负担性规定,并较多强调企业责任。
建议增加“政府和企业共同关心‘三期’女性职业发展”条款
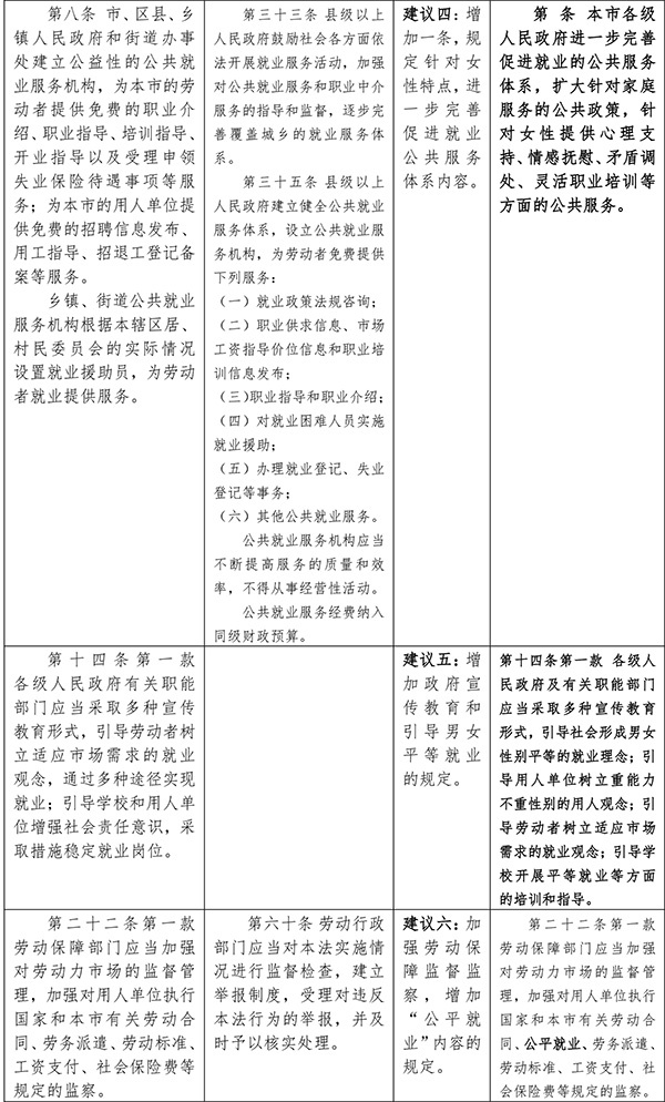
针对上述问题,市妇联在这份议案中提出了六个方面的具体建议:
第一,在促进就业的方针和政策中增加“男女平等”的规定。可表述为“本市按照劳动者自主就业、市场调节就业与政府促进就业的方针,实行男女平等、城乡一体的促进就业政策,并采取各种有效措施,增加就业岗位,扩大就业规模,控制失业率”。
第二,增加一款,政府和企业共同关心“三期”女性职业发展。可表述为:本市各级人民政府促进就业的财政性经费中,应当设立专项经费,对孕期、产期、哺乳期女性职工因“三期”受到职业发展影响的,给予适当补贴和提供服务指导。补贴申请办法和标准经研究后另行制定,并向社会公开。
第三,在促进就业责任考核制度中,增加“促进男女平等就业”的规定。可表述为“本市建立政府促进就业责任考核制度。市人民政府应当将增加就业岗位、控制失业人数、落实促进就业政策、促进就业资金投入、促进男女平等就业等指标,列入对区人民政府及相关行政部门年度工作考核的内容。”
第四,增加一条,规定针对女性特点,进一步完善促进就业公共服务体系内容。可表述为:“本市各级人民政府进一步完善促进就业的公共服务体系,扩大针对家庭服务的公共政策,针对女性提供心理支持、情感抚慰、矛盾调处、灵活职业培训等方面的公共服务。”
第五,增加政府宣传教育和引导男女平等就业的规定。可表述为:“各级人民政府及相关职能部门应当采取多种宣传教育形式,引导社会形成男女性别平等的就业理念,引导用人单位树立重能力不重性别的用人观念;引导劳动者树立适应市场需求的就业观念;引导学校开展平等就业等方面的培训和指导。”
第六,加强劳动保障监督监察,增加“公平就业”内容的规定。可表述为:“劳动保障部门应当加强对劳动力市场的监督管理,加强对用人单位执行国家和本市有关劳动合同、公平就业、劳务派遣、工资支付等规定的监察。”

图片均为上海市妇联 图

版权及免责声明:凡本网所属版权作品,转载时须获得授权并注明来源“融道中国”,违者本网将保留追究其相关法律责任的权力。凡转载文章,不代表本网观点和立场。
延伸阅读
版权所有:融道中国