原标题:独家|900亿上市公司伪造奖状!东方雨虹图啥?
来源:野马财经
2021年伊始,900亿市值的东方雨虹(002271.SZ)被指控奖项造假!
1月4日晚,中国上市公司百强高峰论坛在官方公众号“中国百强论坛”发文,谴责上市公司东方雨虹伪造“2020年中国百强企业奖”获奖证明。野马财经(微信公号:ymcj8686)注意到,中国上市公司百强高峰论坛由其组委会及华顿经济研究院主办;东方雨虹则是A股防水材料第一股,2020年股价涨幅累计高达121%,俨然是投资者眼中的香饽饽,两者开撕,究竟为何?
900亿上市公司被指PS奖状
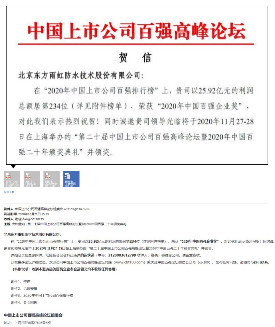
中国上市公司百强高峰论坛在文章中称,2020年11月28日,东方雨虹并未参加在北京举办的相关论坛,却私自制作其荣获“2020年中国百强企业奖”的获奖证明,并将该获奖证明及相关新闻稿发布在其网站、微信公众号及新浪网、搜狐网等有关媒体。
组委会提供的一份截图证明,东方雨虹官方网站确实发表过一篇《东方雨虹荣获“2020年中国百强企业奖”》的文章。
不过,1月4日再度查询网站时,该文章已经删除,未看到该奖项的相关信息。而在涂料社网站,则查到相同文章。该文章显示,东方雨虹获得“2020年中国百强企业奖”,文内还附有东方雨虹的获奖证书。

仔细观察获奖证书,的确可以发现,其他获奖企业均为奖牌,东方雨虹则为证书,且内容、格式有所差别。

对此,中国上市公司百强高峰论坛组委会向野马财经表示,东方雨虹并未获颁该奖项,且今年论坛所有奖项均只颁发奖牌,未制作颁发证书。其证书应系去年获奖证书私自PS所得。
有意思的是,东方雨虹则给出了另一种说法,其相关人士解释称,公司的确获奖了,且公司名字确实在百强榜单上。只不过因为疫情原因,无法现场领奖,组委会让可以自行安排宣传。
上图为东方雨虹相关人士提供该人士同时出示了一份贺信、一份邮件,显示东方雨虹荣获“2020年中国百强企业奖”;东方雨虹也确实位列《2020年上市公司百强排行榜》公开榜单第234位。各执一词,真相为何?
一方指责造假,另一方称获奖属实,问题究竟出在哪里?经过进一步探究,更多的细节浮出水面。组委会介绍,百强榜单与百强奖项并不能划等号,只是说上榜的企业获得了领奖的资格,但必须要按照流程,在规定的时间内完成申报,并到现场领奖,这些要求在发给企业的《第二十届中国上市公司百强高峰论坛暨2020 年中国百强二十年颁奖典礼邀请函》(下称“《邀请函》”)中都有明确注明,而东方雨虹错过了申报时间,也并未到现场领奖。

图片来源:《邀请函》截图野马财经发现,《邀请函》的确清晰标注了申报时间,且加粗标注了“所有奖项均在颁奖典礼现场颁发,一律不补发、不邮寄”。实际上,前文东方雨虹相关人士所述“因疫情无法到场”,也印证了公司未到场领奖。至于“允许自行安排宣传”的说法,组委会人士则予以了否认。“我相信任何颁奖机构都不会允许自行制作获奖证明”,该人士强调,“这是不诚信的行为,这种行为已经极大损害了奖项的严谨性、公信力!”公开资料显示,中国上市公司百强高峰论坛由华顿经济研究院创立于2001年,是中国上市公司百强企业领导、著名专家学者和政府高层官员等共同参与、以中国经济发展大计为中心议题的深层次高端研讨平台,至今已连续举办20届。华顿经济研究院自2001年以来连续编制发布以利润总额为排序基准的年度“中国上市公司百强排行榜”,举办年度“中国上市公司百强高峰论坛”,为上榜并参会企业正式颁发“中国百强企业奖”等奖项,工商银行、中国神华、中国信达、中国人寿等上市公司均曾参加论坛并领取“中国百强企业奖”等奖项。2020年11月28日,第二十届中国上市公司百强高峰论坛在北京举行,近200家百强企业高管报名参会,现场颁发了“中国百强企业奖”等八大奖项。有意思的是,1月4日野马财经拨打东方雨虹董秘办电话,董秘办称对奖项造假不知情,还在核实情况。1月5日,东方雨虹董秘办向野马财经(微信公号:ymcj8686)表示,奖项一事还在核实中,对于中国上市公司百强高峰论坛所发文章也不知情。但组委会透露,至少早在12月15日,就已经向东方雨虹董秘办发送了邮件,彼时东方雨虹与组委会就奖项造假一事有过沟通,公司表示“成立调查小组严肃彻查”。如今,时间已经过去两周,事情还无进展,直至发布官方公告,将之公之于众。对于上市公司PS获奖证明的行为,北京时择律师事务所主任臧小丽告诉野马财经(微信公号:ymcj8686):这可能涉及《中华人民共和国反不正当竞争法》第八条,“经营者不得对其商品的性能、功能、质量、销售状况、用户评价、曾获荣誉等作虚假或者引人误解的商业宣传,欺骗、误导消费者。经营者不得通过组织虚假交易等方式,帮助其他经营者进行虚假或者引人误解的商业宣传”的规定。
业绩飞涨,高管减持
东方雨虹是一家做建筑防水材料的公司,1995年创立于湖南长沙,2008年9月,东方雨虹在深圳中小板上市,成为防水材料第一股。上市之后,东方雨虹业绩一直保持高速增长。2008年,公司营收仅7.12亿元,归母净利润4412万元。到2019年,其营收达到181.54亿元,十年增长25倍,且同比增长达29.25%,归母净利润20.66亿元,十年增长超46倍,同比增长则为36.98%。粗略估算,2008年上市以来,东方雨虹营收年均复合增长率为34.2%,归母净利润复合增长率为42%,如此增速在A股凤毛菱角。尤其是2017年到2019年间,东方雨虹年营收增长均在30亿以上,在2019年则突破40亿元,确立了国内防水涂料龙头地位。2020年,虽受疫情冲击,不过前三季度,其归属净利润依旧达到21.3亿元,同比增速超过43%。

图片来源:中银证券研报水涨船高,由于业绩飞涨,上市以来,东方雨虹的股价也在持续上涨,从上市之初股价在每股1元以下,到现在股价40元左右(前复权),涨幅惊人。仅2020年,其股价就从年初的17.53元/股增长至38.8元/股,涨幅121%,是名副其实的明星股。不过,东方雨虹业绩增长的历史也伴随着高管的减持史。上市至今,东方雨虹的高管们累计减持357次。2020年,减持金额逾20亿元,虽然相比900亿元的市值,金额不算大,不过减持次数却相对频繁。

图片来源:东方财富网对于高管减持原因,此前披露过的减持公告显示是“个人资金需求”。有券商人士也向野马财经(微信公号:ymcj8686)表示,东方雨虹作为行业龙头,高管少量频繁减持,多数是个人财务问题。2021年1月5日,东方雨虹股价再度上涨5.4%,收盘于41.6元/股,市值976.8亿元。值此之际却突然陷入奖项造假风波,你觉得背后的原因是什么?欢迎在评论区留言分享你的看法。
版权及免责声明:凡本网所属版权作品,转载时须获得授权并注明来源“融道中国”,违者本网将保留追究其相关法律责任的权力。凡转载文章,不代表本网观点和立场。
延伸阅读
版权所有:融道中国