原标题:爱尔眼科称视网膜脱离与手术无关,艾芬回应:“避重就轻,混淆视听”
医学教授、武汉市中心医院急诊科主任艾芬的角色调换了。这一次,她成了一位维权的患者。
2020年5月她因视力下降明显,在爱尔眼科接受晶体植入手术,5个月后不仅视力未好转,还发生视网膜脱落。艾芬认为,这是爱尔眼科因“一心只想着装晶体”,贻误了眼疾的治疗时机。
2021年1月4日,爱尔眼科发布最新公告称:艾芬女士右眼视网膜脱离与本次白内障手术无直接关联。
对此,艾芬第一时间向上观新闻记者回应,这是“避重就轻,混淆视听,管理混乱,推卸责任”。
“给我多少钱我觉得都没意义,我现在代表的不是我一个人。我希望当前民营医院的模式能有所改变。”艾芬说,这几天,有不少遭遇相似问题的患者在微博里向她诉说,还有人到她工作的地方留下电话。她认为爱尔眼科的做法让患者维权很难。“所有资料患者几乎都拿不到。我手上的资料,门诊病历是我请他们给我写,他们才给我补的一份。我手上的两份资料是我在自己医院做的,所以才有留存。连我维权都这么难,老百姓根本就无从下手。”
艾芬:放弃公立医院的公费医疗,只为有更好的结果
“我自己有正高的公立医院的公费医疗都放弃了,只希望对我的视力能够有一个最好的结果。”时至今日,说起这个选择,艾芬难掩后悔之意。
多年前艾芬曾做过准分子激光手术,所以视力尚可。疫情时她感觉视力变差,猜想可能是长时间佩戴护目镜,而呼出的水汽导致护目镜看不清,总是费力去看因而影响了视力。然而疫情好转后,她发现右眼视力下降明显,有时连心电监护仪上的数据都看不清。
2020年5月中旬,她向本院眼科退休的一位关系不错的贺姓主任医师询问病情。对方当时已被爱尔眼科返聘。5月21日,该医生给艾芬诊断,艾芬右眼存在白内障、屈光不正的问题,并介绍她找武汉爱尔眼科医院的副院长、白内障与老视专科主任王勇做白内障手术。
“我和她(贺医生)关系挺好,很信任,加上爱尔眼科这么多连锁,规模很大。”艾芬说。
短暂沟通后,双方很快定下置换晶体手术方案。由一位年轻黎姓医生领艾芬去做检查,其中有两项检查贺医生建议艾芬回中心医院检查,因费用更低,次日,艾芬将检查结果拍照发给了王勇。

艾芬在爱尔眼科的门诊记录,红圈处为“眼底未查”。 图片来源:艾芬
5月25日手术,王勇在术后给艾芬发了手术照片,并称“手术顺利”。术后第一天,艾芬去医院复查,拆纱布后,王勇问她,有没有眼前一亮?艾芬说没有,并表示,手术后的右眼比左眼暗淡很多。当时对方解释,人工晶体肯定不会跟人本身的晶体一样颜色自然鲜艳。
6月3日第二次复查时,王勇让艾芬做了两项检查。做完检查后,王勇收走了检查报告,告知检查结果都挺好,只是角膜还有些水肿。
此后,艾芬未再去爱尔眼科检查,但据艾芬称,她的视力还在下降。10月23日晚,艾芬出现右眼左下角视野缺失,右眼视物模糊,通过微信向王勇询问是什么情况,王勇告知需检查眼底视网膜和眼压后再确定。
24日一早,艾芬到前述贺医生处检查,贺医生检查后告诉她是右眼视网膜脱落,需要赶紧做手术。而等艾芬下午做完检查后,右眼只剩右上角能看清。住院病历显示,艾芬住院时右眼视力指数为30厘米,即,只能看清30厘米以内物体。
10月25日,艾芬进行了视网膜脱落的手术治疗。该手术是通过向眼内填充硅油 的办法重新固定视网膜,但是术后3-6个月还需将硅油取出,取出后视网膜将无固定物支撑,非常脆弱,还有再次脱落的可能。

艾芬在视网膜脱离术后照片。 图片来源:艾芬
爱尔眼科:右眼视网膜脱离与本次白内障手术无直接关联
11月18日,艾芬向王勇接连发了多条询问自己的疑虑。主要集中在两点:
一是她选择爱尔眼科就是看着检查更为精密全面,但为何对影响视力最重要的眼底没有全面检查?二是如果术前确实有疏漏,为何发现术后视力没有恢复如预期,却没再找病因?
“我不是一个不讲道理扯横皮的泼妇,我也是鼓足勇气思考再三才给您发这些信息的。贵院在我的诊疗过程之中存在着严重的漏诊误诊,导致了我今天身体和心理的严重损害,我有讨个说法的合法权益。”艾芬说。
王勇当时在微信中回复:“手术前因白内障的遮挡和外伤瞳孔有前粘连,瞳孔扩不大,所以术前没有办法检查您的周边网膜。”门诊病历上的“眼底未查”仅仅是记录初诊的情况,“进一步术前检查时,每个患者都做了眼底检查的,如眼底OCT 检查,B超检查等,这些检查没有发现有网脱体征,才安排了手术。但是由于现有检查的局限性,瞳孔小,检查范围不完整,确实没看到周边网膜。”

2020年11月18日,艾芬与王勇的微信对话部分截图。
11月30日,艾芬向王勇索要自己在门诊看到一张显示自己术前白内障程度的照片,王勇发来一张照片后,艾芬称并非自己门诊看到的那张。
12月31日,武汉爱尔眼科医院晚发声明称,“经核实,该患者的术前检查、手术和术后复查等各环节均符合医疗规范”,却仍然遭受艾芬质疑之后,2021年1月2日上午,上市公司爱尔眼科医院集团发通告称,已成立集团调查工作组,于1月1日赶赴武汉,进行全面调查核实。
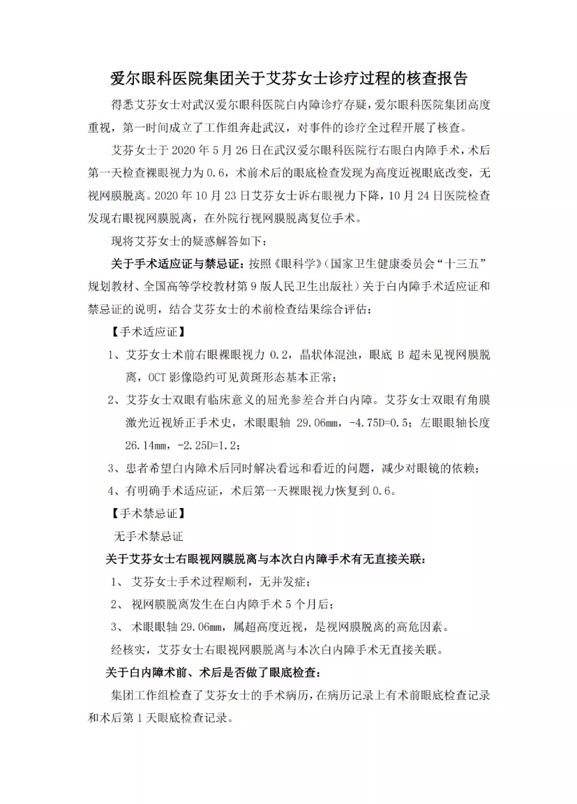
1月4日,爱尔眼科再发通告称:经核实,艾芬女士右眼视网膜脱离与本次白内障手术无直接关联。关于白内障术前、术后是否做了眼底检查:集团工作组检查了艾芬女士的手术病历,在病历记录上有术前眼底检查记录和术后第1天眼底检查记录。


爱尔眼科发布最新通告。来源:爱尔眼科公众号
中立者:熟人推荐更易缺乏必要的检查和沟通
记者采访了多位眼科领域专家,一个共通的感受是,确实很难界定手术和视网膜脱离的因果关系。如果就事论事,“从患者OCT检查结果来看,确实已达到了做白内障的标准。”但从更有经验的医生角度出发,以艾芬的视力下降明显的病情来看,应首先全面排查眼底。


艾芬白内障手术前OCT检查报告。来源:艾芬提供
一位不愿具名的知名三甲医院眼科副主任医师提到,目前的白内障手术趋势不再像是以前那种仅仅为复明而做的手术,而是希望患者远中近都看得清楚。对于年纪较轻的患者,会首先推荐植入这种高级晶体。但重要的是,安装高端晶体前,必须全面检查眼底,否则也无法发挥高端晶体的作用。
他指出,“就此种情况,只是指责民营医院是不对的,这样的事发生在民营医院或公立医院都有可能。问题主要还是与医生术前检查是否仔细以及沟通是否到位有关。”
他介绍,目前的白内障手术属于日间手术,不用住院,周转很快,但术前的检查和沟通却非常重要。从一般常规操作来说,白内障手术前要把患者的眼底视网膜中央周边都要检查过,明确患者眼底是否有问题。
落到艾芬的案例上,他表示,日常工作中遇到熟人推荐的病人,尤其对方还是同行,反而更容易出问题。因为会想当然认为对方了解情况,或以为介绍者已经介绍过,从而跳过必要的术前沟通。
版权及免责声明:凡本网所属版权作品,转载时须获得授权并注明来源“融道中国”,违者本网将保留追究其相关法律责任的权力。凡转载文章,不代表本网观点和立场。
延伸阅读
版权所有:融道中国