原标题:银行房地产贷款“红线”划定,房地产贷款占比最高不能超40%
涉房类贷款占比有了明确限制。
12月31日,央行、银保监会发布《关于建立银行业金融机构房地产贷款集中度管理制度的通知》(下称《通知》),明确了房地产贷款集中度管理制度的机构覆盖范围、管理要求及调整机制。
光大银行金融市场部分析师周茂华对第一财经记者表示,房地产贷款集中度管理制度的设置主要是针对银行投向房地产的借贷设置“安全边界”,避免信贷资源流入房地产进而增加金融体系脆弱性,引导金融机构优化资产负债,让更多资源流入实体经济薄弱环节和战略新兴产业,促进房地产行业健康发展。
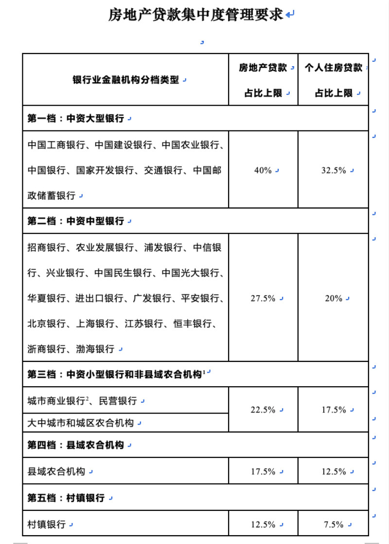
具体而言,根据银行的资产规模、机构类型等因素,房地产贷款集中度管理制度共分为5大档,每档设置了房地产贷款余额占比和个人住房贷款余额占比两个上限。其中,六大国有大行和国家开发银行为第一档,两个上限分别为40%和32.5%,在5档中最高。
五档两上限,最高上限为40%
所谓房地产贷款集中度管理制度,主要是指在我国境内设立的中资法人银行业金融机构,其房地产贷款余额占比及个人住房贷款余额占比应满足人民银行、银保监会确定的管理要求,即不得高于人民银行、银保监会确定的相应上限。

央行、银保监会在答记者问时表示,研究制定房地产贷款集中度管理制度,主要是为提高金融体系韧性和稳健性,促进房地产市场平稳健康发展。同时,推动金融供给侧结构性改革,强化银行业金融机构内在约束,优化信贷结构,支持制造业、科技等经济社会发展重点领域和小微、三农等薄弱环节融资,推动金融、房地产同实体经济均衡发展。
事实上,此前为做好房地产金融管理,央行等其他金融部门就积极探索创新宏观审慎工具,从供给和需求两侧入手,建立了首付比动态调整机制,还试点了房企融资新规“三道红线”,助力房地产市场趋向平稳健康发展。
然而,尽管我国房地产金融管理取得了明显成效,资金过度流向房地产明显改观,但银行业房地产贷款敞口仍然较大。中国社科院财经战略研究院研究员倪鹏飞在发布署名文章中表示,银行资产质量易受房地产价格波动冲击,是需要密切关注的潜在风险点,同时银行对房地产信贷的偏好也仍较强,也需要通过制度设计予以约束。因此,建立房地产贷款集中度管理制度,对银行房地产贷款余额占比提出上限要求,具有很强的现实意义。
在倪鹏飞看来,房地产贷款集中度管理制度也是我国宏观审慎政策的重要实践。目前,针对房地产金融的宏观审慎工具主要有两类:一是供给侧工具,即约束金融机构的信贷投放,如房地产信贷集中度、房地产资产的风险权重调整、行业资本金要求等;二是需求侧工具,即抑制购房人的信贷需求,如债务收入比(DSTI)、贷款收入比(LTI)等。
此次房地产贷款集中度管理制度的设置则是从供给侧对涉房类融资进行了限制,监管根据金融机构的资产规模、机构类型等因素,分档设定了房地产贷款集中度管理要求。具体来看,共分为5大档,每档设置了房地产贷款余额占比和个人住房贷款余额占比两个上限。
其中,工商银行、建设银行、农业银行、中国银行、国家开发银行、交通银行、中国邮政储蓄银行为第一档,房地产贷款占比上限和个人住房贷款占比上限分别为40%和32.5%,在5档中最高;其次是招商银行、农业发展银行、浦发银行、中信银行、兴业银行、上海银行等17家中型银行,为第二档,两个上限分别为27.5%和20%。
第三档则为中资小型银行和非县域农合机构,主要包括城商行、民营银行、大中城市和城区农合机构等,两个上限分别为22.5%和17.5%;第四档为县域农合机构,两个上限分别为17.5%和12.5%;最后一档为村镇银行,两个上限分别为12.5%和7.5%。

天风证券银行业首席分析师廖志明对记者表示,从占比限制上看,房地产信贷集中度政策将利好大行,目前大行房地产贷款占比均未达到该上限。从各档银行整体来看,房地产贷款占比上限压力不大,且政策设有较长的过渡期,对2021年房地产信贷融资影响中性,预计2021年全口径房地产贷款增量将达6万多亿。
差异化管理,设置2至4年过渡期
值得一提的是,在设置房地产贷款集中度管理要求时,监管层并未采取“一刀切”方式,而是差异化管理。《通知》表示,为体现区域差异,确定地方法人银行业金融机构的房地产贷款集中度管理要求时,有适度的弹性,同时,管理制度还设置了过渡期,以保证政策的平稳实施,促进房地产市场和金融市场平稳健康发展。
具体要求为,2020年12月末,银行业金融机构房地产贷款占比、个人住房贷款占比超出管理要求,超出2个百分点以内的,业务调整过渡期为自本通知实施之日起2年;超出2个百分点及以上的,业务调整过渡期为自本通知实施之日起4年。房地产贷款占比、个人住房贷款占比的业务调整过渡期分别设置。
周茂华对记者说,这种差异化管理充分考虑了金融机构资产体量、机构类型、存量房地产贷款等因素,也综合考量了我国国情,市场业务现状、机构承受力等,进一步确保房地产和金融体系稳定运行。
另至于建立房地产贷款集中度管理制度对房地产市场会产生的影响,央行、银保监会在答记者问时表示,总体而言,建立房地产贷款集中度管理制度,有利于市场主体形成稳定的政策预期,有利于房地产市场平稳健康可持续发展。
据了解,2019年以来,人民银行、银保监会已就房地产贷款集中度管理制度开展了广泛调研,与金融机构进行了充分的沟通,相关指标设定充分考虑了银行业金融机构实际情况,并采取了分类分档、差别化过渡期、区域调节机制等多种机制安排。
“目前,大部分银行业金融机构符合管理要求,人民银行、银保监会将要求其稳健开展房地产贷款相关业务,保持房地产贷款占比及个人住房贷款占比基本稳定。”央行、银保监会相关负责人称。
对于超出管理要求的银行业金融机构,监管将要求其合理选择业务调整方式、按年度合理分布业务调整规模,确保调整节奏相对平稳、调整工作稳妥有序推进,个别调降压力较大的银行,通过延长过渡期等方式差异化处理,确保政策平稳实施。
此外,对于近期市场颇为关注的住房租赁有关贷款是否纳入监管,《通知》称,为支持大力发展住房租赁市场,住房租赁有关贷款暂不纳入房地产贷款占比计算。目前,央行正会同相关部门研究制定住房租赁金融业务有关意见,并建立相应统计制度。
同时,为配合资管新规的实施,资管新规过渡期内(至2021年底)回表的房地产贷款不纳入统计范围。
版权及免责声明:凡本网所属版权作品,转载时须获得授权并注明来源“融道中国”,违者本网将保留追究其相关法律责任的权力。凡转载文章,不代表本网观点和立场。
延伸阅读
版权所有:融道中国