原标题:上海证券易主!证监会核准百联集团成为控股股东,百亿增资落定中,资本运作后还有大动作?来源:财联社
百亿增资获新进展,百联集团正式成为上海证券大股东。
12月12日晚间,证监会发布公告,核准百联集团成为上海证券主要股东、控股股东。上海证券注册资本由26.10亿元变更为53.27亿元,同时对百联集团依法认购上海证券新增26.63亿元出资、上海城投依法认购上海证券新增0.53亿元出资无异议。

百联成为控股股东正式批复
为关于解决与上海证券同业竞争问题,国泰君安于今年初公布了解决方案。
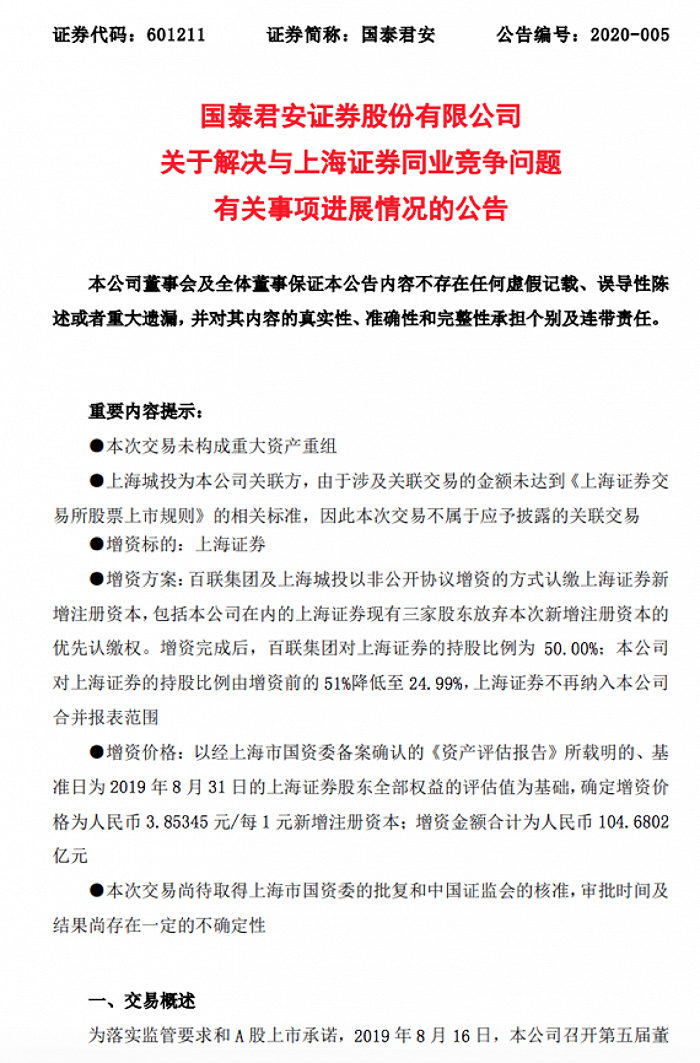
1月14日晚间,国泰君安发布《关于解决与上海证券同业竞争问题有关事项进展情况的公告》。公告中称百联集团及上海城投以非公开协议增资的方式认缴上海证券新增注册资本,包括国泰君安在内的上海证券现有三家股东放弃本次新增注册资本的优先认缴权。

此次确定增资价格为3.85345元/每1元新增注册资本,增资金额合计为104.68亿元,增资款项用于补充上海证券的资本金,增加上海证券营运资金。国泰君安预计交易完成后,上海证券的定向增资将为国泰君安产生收益12.76亿元。
增资完成后,百联集团对上海证券的持股比例为50%,国泰君安对上海证券的持股比例由增资前的51%降低至24.99%。上海证券不再纳入国泰君安合并报表范围,百联集团正式成为上海证券的控股股东。

截至2020年6月30日,上海证券总资产为386.23亿元,净资产为73.92亿元;2020年上半年,实现营业收入7.75亿元,净利润2.36亿元。
版权及免责声明:凡本网所属版权作品,转载时须获得授权并注明来源“融道中国”,违者本网将保留追究其相关法律责任的权力。凡转载文章,不代表本网观点和立场。
延伸阅读
版权所有:融道中国