作者 | 梁冬 中信银行郑州分行国际业务部
当前,人民币汇率尤其是人民币兑美元汇率的双向浮动弹性增强,加大了出口企业的经营决策压力。部分出口企业对美元应收款及账面现金的管理听之任之,使得企业经营暴露在风险之下。在当下稳外贸、促发展的大局下,出口企业需要建立汇率避险的正确理念,充分利用避险手段,从适应汇率双向波动到从容应对汇率双向波动。
出口企业汇率避险的“两个融合”
一是“业财融合”,即出口企业的业务部门与财务部门的融合。在传统出口企业内部,业务人员负责市场销售,财务人员负责收汇结汇,两方信息不对称极易造成经营收益受损。出口企业内部形成统一的汇率成本管理理念,明确出口货物汇率成本点位,可选取合同签订日、装船日、付款日等一个或多个日期的汇率作为内部核算依据,同时也作为后续结汇依据,使企业内部各部门真正融合,才可将汇率波动可能造成的损失降到最低。
二是“银企融合”,也就是企业与银行的融合。银行、企业是外汇市场的主要参与方,企业的外币现金流面临汇率风险,银行可提供及时透明的信息服务协助企业决策,提供多样的避险产品协助企业规避汇率变动的风险。企业与银行双方应寻求深度融合,结合企业应收款及现金流情况,在短期信用保险融资、应收款融资、国际证福费廷等方面开展合作,实现境外应收账款及时变现,兼顾收款风险、汇率风险两个方面。
出口企业运用汇率避险产品应“量体裁衣”
国家外汇管理局数据显示,银行对客期权从2015年发生额1159亿美元增至2019年的2688亿美元,保持了连年增长。这与近年来人民币双向波动特征更加明显有关,同时也是企业逐渐适应市场变化,积极寻求改变的表现。
2020年前10月,银行对客结售汇发生额3.61万亿美元,其中银行对客即期发生额2.87万亿美元,占比79.5%;对客远期发生额3225亿美元,占比8.94%;对客期权发生额2259亿美元,占比6.26%。从上述占比可看出,远期、期权等汇率避险类产品在企业层面运用仍有提升空间。
以近期企业对远期、期权产品的应用为例,假设某出口企业在2020年12月7日卖出美元3个月看涨期权,搭配3个月美元远期结汇(见表1)。

从表1可以看出,出口企业通过卖出美元看涨期权,可以获得一定的期权费,从而提升了远期结汇价格。但值得注意的是,卖出期权意味着如果在到期日当天某时点的市场价格高于约定执行价格,企业需按照事先约定的执行价格办理约定金额的结汇。有部分出口企业为规避汇率风险或提高结汇价格,在办理类似组合结汇产品时,只看到当下提升结汇价格的效果,却忽视了后续期权可能被执行的情况。甚至有部分出口企业出于投机目的,办理远超自身风险敞口金额的卖出看涨期权产品,或者办理与自身风险敞口期限不符的产品,在汇率双向波动弹性增强的背景下极易造成大幅亏损。
出口企业还需要特别注意,如卖出结汇期权对应的现金流是刚性结汇,假设到期时市场价格低于约定执行价格,对应现金流将无法按照约定价格结汇,在当天没有匹配其它产品的情况下,则只能按照当天市场价格结汇,出口企业就会面临结汇价格不可控的风险。
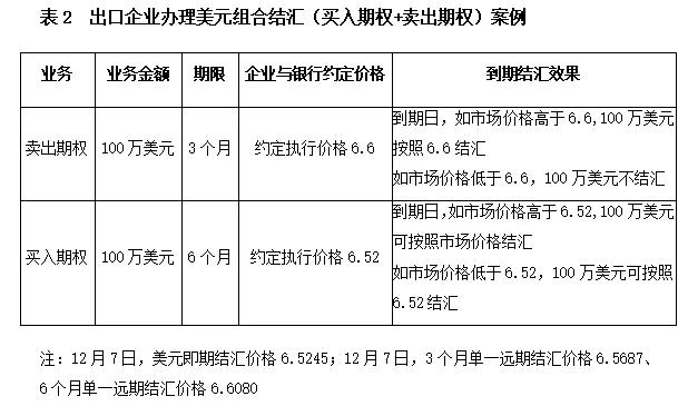
对于有一定汇率避险产品经验的出口企业,还可结合自身现金流情况,择机适当办理“买入+卖出”的期权组合产品。假设某企业12月7日卖出短期限美元看涨期权,同时买入长期限美元看跌期权(见表2)。

该组合产品无需企业支付任何费用,对出口企业规避长期限人民币升值风险有一定的帮助,但需要企业有一定的避险产品办理经验,在充分理解自身权利和义务的前提下,适当办理具有真实贸易背景的业务。
总体来看,出口企业办理汇率避险产品应充分评估产品效果,理清自身权利和义务,建立规范的内部规章制度,培养企业前瞻性思维,明确不同类型汇率避险产品的办理比例,对较复杂的避险产品做好充分的准备。办理避险产品要适合企业自身特点和需求,具体办理业务时还要做到“适当、适时”。
出口企业借助人民币结算规避汇率风险正当时
在人民币国际地位不断提升、人民币跨境使用规模不断扩大、跨境投融资日趋便利化的背景下,国内出口企业更深度运用跨境人民币结算来规避汇率风险,可以说是“中流击水正当时”。
出口企业积极使用跨境人民币结算的过程中,一般会面临两个问题:一是对人民币计价贸易合同的谈判能力有待提高;二是对以人民币为结算货币的贸易合同的定价能力有待提高。初期尝试跨境人民币结算的企业,可与银行结合,参考银行提供的远期结汇价格或一段时期的远期结汇平均价格进行报价,并与境外买方约定适当的汇率波动调价机制。
总体而言,出口企业应充分意识到汇率的不可预测性,认识到苦练内功、加强内部信息整合、开展内部链式管理的必要性,与银行进一步结合,选择符合自身管理需要的避险、融资产品,积极尝试、运用跨境人民币结算,才能从容应对市场波动,行稳致远。
版权及免责声明:凡本网所属版权作品,转载时须获得授权并注明来源“融道中国”,违者本网将保留追究其相关法律责任的权力。凡转载文章,不代表本网观点和立场。
延伸阅读
版权所有:融道中国