3万股民无眠!刚刚,又一A股被暂停上市!最高暴跌98%,200亿灰飞烟灭!
又一家上市公司被判了“死刑”,大概率难逃退市结局!刚刚,*ST富控(维权)发布公告,12月9日起公司股票暂停上市
*ST富控:12月9日起公司股票暂停上市
4日晚间,沪市第一低价股*ST富控发布公告,因2018年度经审计的期末净资产为负值,公司被实施退市风险警示后,公司最近一个会计年度(即2019年度)经审计的净资产继续为负值。根据《上海证券交易所股票上市规则,上海证券交易所决定自2020年12月9日起暂停公司股票上市。

公司公告称,在暂停上市期间,董事会将继续勤勉尽责,积极采取措施以保证公司的正常经营。根据公司目前所面临的现状,公司以保障股东利益为出发点,将采取以下措施来解决公司目前的困境,以争取股票恢复上市。
(一)2020年度,公司将采取周密的措施保证各项治理制度严格执行,确保公司治理规范、内部控制严格、管理科学、风险可控。
(二)公司管理层将着力加强同债权人的沟通,采取切实有效的措施包括但不限于成立纾困基金、引入战略投资者等方式解决诉讼纠纷,解决资产、账户被查封冻、对外担保、或有债务等事项。
公开资料显示,*ST富控的主要业务是网络游戏产品的研发和运营,主要包括交互式休闲娱乐游戏软件的开发及游戏产品的运营。
截至最新数据,*ST富控市值仅为4.7亿,股价为0.82元/股。

为了避免退市
强行将净资产由负转正
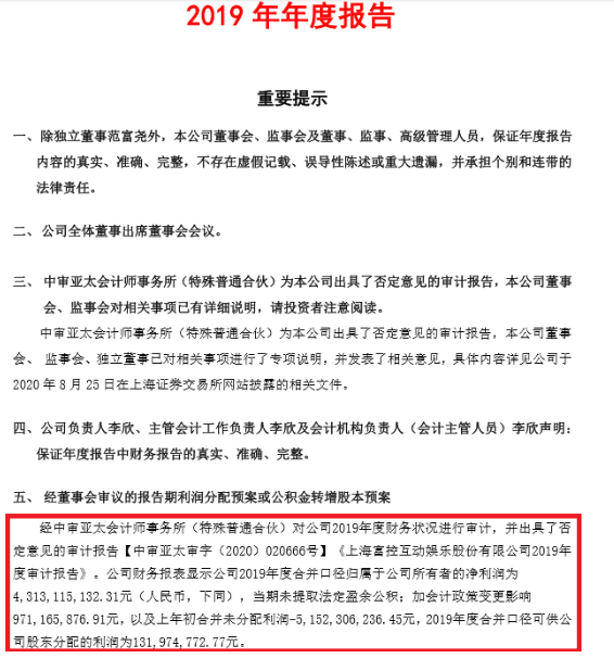
今年8月,*ST富控披露了2019年年报。为了规避退市,公司违反会计准则,操纵财务报表,强行将净资产从-36亿元转为7.63亿元,差额超过40亿元。
对此,年报审计会计师对公司的财务会计报告出具了否定意见,并明确指出,按会计准则核算,公司净资产应为-22.41亿元。
实际上,如果不操纵净资产转正的话,*ST富控将触发“连续两年净资产为负”的暂停上市指标,因为在2018年公司净资产已经为-35亿元。因此,*ST富控此番操作逃避暂停上市的意图昭然若揭。

上交所给予顶格处分
11月13日,*ST富控披露收到证监会上海监管局的《关于对上海富控互动娱乐股份有限公司采取责令改正措施的决定》(下称《责令改正决定》)。其中明确指出,*ST富控有关会计处理不恰当,在按《企业会计准则》相关规定纠正会计处理事项后,公司2019年末净资产将由正转负;公司存在定期报告信息披露不准确的情况,违反了《上市公司信息披露管理办法》第二条的相关规定。责令公司在收到决定书之日起 30 日内修正并披露 2019 年年度报告并提交书面整改报告。
11月15日,上交所再发问询函指出,*ST富控如未严格按《责令改正决定》要求改正或未在规定期限内改正,上交所将对公司股票依序实施停牌、退市风险警示、暂停上市和终止上市程序。至今,改正尚未有结果。
11月18日,针对*ST富控恶意规避退市的行为,上交所给予顶格处分。
经查明,*ST富控在信息披露方面、有关责任人在职责履行方面存在以下违规事项:公司2019年度财务报告被公司年审会计师事务所出具否定意见,且公司至今未予纠正;公司业绩预告、年度经营业绩、2019年年度报告等公告中有关2019年净资产、净利润等重要财务数据多次前后披露不一致。
上交所决定,对*ST富控和时任董事长杨影,时任董事丁传东,时任独立董事李继东、张宁,时任监事屠琳峰、马方健、何鸣,时任总经理李欣,时任董事会秘书陶婷婷予以公开谴责;公开认定杨影、李欣终身不适合担任上市公司董事、监事和高级管理人员,公开认定丁传东10年内不适合担任上市公司董事、监事和高级管理人员,公开认定李继东、张宁、屠琳峰、马方健、何鸣、陶婷婷3年内不适合担任上市公司董事、监事和高级管理人员;对时任独立董事兼审计委员会召集人范富尧、时任总经理兼董事会秘书叶建华、时任财务总监林雪峰予以通报批评。

曾是4倍200亿“牛股”
实控人劣迹斑斑
实际上*ST富控实控人颜静刚此前已经劣迹斑斑。根据监管认定,因在2013年至2018年定期报告中存在未披露关联交易、虚增利润总额等违规行为,颜静刚已被证监会处以终身证券市场禁入。
2013年底,“中技系”掌门人颜静刚以中技桩业借壳ST澄海,成为上市公司控股股东,随后将其更名为中技控股(后又更名为富控互动),通过不断并购,最终将公司主营业务转向游戏开发及应用公司。
频繁的资本运作一度让公司股价大涨。“中技系”曾在一年半左右的时间,将公司股价从7.09元/股推高至38.94元/股,涨幅近4.5倍,市值最高超过223亿元,如今仅剩下4.7亿元,也就是说蒸发了足足200多亿元。
3万股民无眠
而截至三季度的股东户数显示,该股仍有3.25万户股东,2019年以来,A股退市股持续扩容。据记者统计,2020年以来,共有16家上市公司被强制退市,另外有13家公司通过并购重组渠道退市,年内退市公司合计达29家。
2019年以来,上市公司多种形式退市渠道开启。一方面,这显示监管层坚决杜绝或遏制退市风险警示引发的投机炒作;另一方面,在市场制度不断完善的基础上,A股市场加速出清效应越发明显,面值退市将常态化。
版权及免责声明:凡本网所属版权作品,转载时须获得授权并注明来源“融道中国”,违者本网将保留追究其相关法律责任的权力。凡转载文章,不代表本网观点和立场。
延伸阅读
版权所有:融道中国