董事长+总经理年内双双变更,这家基金核心高管陆续到位,这次有何新打法?

在原董事长离职半个月之后,光大保德信基金“官宣”新一任领导人。
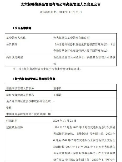
11月24日,光大保德信基金发布《高级管理人员变更公告》:从11月23日起,王翠婷担任该公司董事长。

至此,光大保德信已在今年完成总经理与董事长两大核心领导人岗位的更替,未来该公司“股弱债强”的风格会否转向备受外界关注。
董事长总经理双双变动
光大保德信基金管理有限公司(以下简称“光大保德信基金”)成立于2004年4月,总部设在上海,在北京和广州设有分公司,注册资本1.6亿元人民币。光大证券和美国保德信国际投资管理公司分别占有55%和45%的股份。
2020年11月7日,光大保德信基金发布公告称,原董事长林昌因公司股东另有任用于11月6日离职,由公司总经理刘翔代任董事长。
值得一提的是,林昌堪称光大保德信基金的元老,他自2005年4月起担任该公司董事长,为光大保德信基金贡献了超过15年的职场岁月。
与原董事长一同离职的还有光大保德信基金的明星基金经理董伟炜,这是该公司年内离职的第三位基金经理。在此之前,董伟炜一人身兼光大保德信行业轮动、光大保德信景气先锋、光大保德信国企改革、光大保德信安和、光大保德信安泽5只基金产品的管理。
值得注意的是,光大保德信现任总经理刘翔实际于今年7月下旬才正式上任,今年2月,担任光大保德信总经理四年半之久包爱丽离职,此后数月公司总经理一职由该公司刚刚离任的董事长林昌代任。
刘翔在公募基金领域耕耘多年,自2004年5月至2016年8月在鹏华基金管理有限公司先后担任市场发展部渠道主管、市场发展部副总经理、华南营销中心总经理、市场发展部总经理;2016年9月至2020年6月在前海开源基金管理有限公司先后担任合伙人、执行委员会委员、首席市场官、执行委员会联席总经理。2020年6月加入光大保德信基金,2020年7月升任总经理。
此番,接棒林昌出任董事长的王翠婷同样来自股东光大证券,目前她同时兼任光大证券工会主席、高级专家等职务。
履历显示,王翠婷1994年12月至2003年5月,在交通银行总行发展研究部任职副处长、《新金融》常务副主编;2003年6月至2004年2月,在交通银行上海分行徐汇支行任职副行长;2004年3月至2005年6月在光大保德信基金任职董事会秘书,在光大证券职办公室副主任;2005年6月至2020年11月,在光大证券历任董事会秘书兼董办主任、党委委员、工会主席、人力资源部总经理、党委组织部部长、副总裁,现任光大证券工会主席、高级专家兼光大保德信基金董事长。
股弱债强会否转变?
2019年~2020年,权益投资相对长期的爆发并未给光大保德信基金带来多少优势,该公司一直存在“股弱债强”的风格烙印。

截至2019年末,光大保德信基金旗下管理着48只开放式基金,合计资产规模628.10亿元。Wind数据显示,截至今年三季末,光大保德信基金数量增至84只,管理规模增至904.72亿元,其中权益类基金规模为201.82亿元,占比22.31%;固收类基金规模为702.9亿元,占比77.69%。
在董伟炜等明星基金经理接连流失之后,光大保德信基金的权益投资团队主要由魏晓雪担纲。
数据显示,魏晓雪管理的光大中国制造2025混合5月23日以来累计净值回报63.29%,近三月实现收益15.92%,在超3000只同类基金中排名第135名。同样由魏晓雪管理的光大保德信消费主题股票近三月实现收益18.88%,在1636只股票型基金中排名第50。

版权及免责声明:凡本网所属版权作品,转载时须获得授权并注明来源“融道中国”,违者本网将保留追究其相关法律责任的权力。凡转载文章,不代表本网观点和立场。
延伸阅读
版权所有:融道中国