
一家叫做奇德新材的创业板拟IPO公司,因申报材料存在多处事实错误,在今年10月3日遭到深交所第二轮审核问询。
近日,奇德新材在深交所披露了《关于奇德新材首次公开发行股票并在创业板上市的审核中心意见落实函的回复》,公开了其历次申报材料存在27处信息错误并修订的情况。
值得注意的是,奇德新材由东莞证券保荐,申报会计师以及发行人律师分别为信永中和和广东信达,三家中介机构均披露了落实整改的情况。
由于监管层一直要求IPO申报材料真实、准确、完整,而奇德新材IPO申报材料竟罕见地出现27处信息披露错误,有关中介机构是否专业和勤勉尽责遭到市场的质疑。
资深投行人士王骥跃指出,赶时间、投行人手不足可能是导致此次IPO申报材料出现了诸多错误、质量下滑的主要原因。

IPO申报材料竟现27处信披错误
广东奇德新材料股份有限公司(简称“奇德新材”),是一家位于广东省江门市的新材料企业,主营业务为改性尼龙、改性聚丙烯为主的高性能高分子复合材料及其制品等。
今年上半年突发新冠疫情,使得奇德新材旗下防护用品领域收入爆发。数据显示,2020年1-6月,公司防护用品领域收入1.06亿元,其中改性聚丙烯复合材料-熔喷料销售收入为9897.38万元,占比为93.75%,让奇德新材冲击IPO有了更大的底气。
2020年7月3日,奇德新材创业板上市的申请文件正式获得深交所受理,拟募资3.26亿元用于进一步扩大生产规模、研发中心建设项目。
2020年7月30日,保荐人东莞证券收到深交所出具的《关于广东奇德新材料首次公开发行股票并在创业板上市申请文件的审核问询函》,并于2020年10月3日收到深交所出具的《第二轮审核问询函》,第二轮问询函中,指出申报材料存在多处事实错误的情形。
值得注意的是,11月3日,奇德新材在回复深交所第三轮问询函中,关于申报材料中的事实错误为17处。
然而,到了11月20日,奇德新材在回复《审核中心意见落实函》中显示,发行人历次申报材料信息和数据错误多达27处。
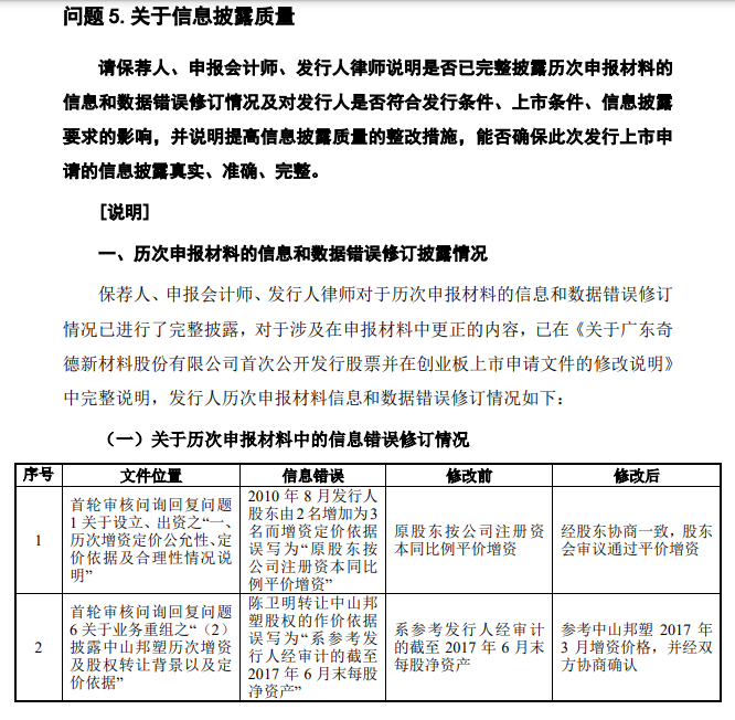
其中,包括一系列的误写以及笔误。例如,股东增资定价依旧的误写;转让中山邦塑股权的作价依据的误写;将邦德投资误写为奇德控股;房屋建筑物年折旧率笔误错误;主营业务收入分析时误复制其他产品的分析内容;误披露同行业可比上市公司=2019年度的营收净利润数据、对主要前五名客户收入金额笔误、产能数据笔误等。
申报材料中,还不乏诸多数据统计和数据计算错误。
例如,线上销售儿童汽车安全座椅数据统计错误;聚丙烯复合材料2020年1-6月的毛利率增幅情况正文与表格不一致,为南京聚隆2017年的单价上涨幅度计算错误;2020年上半年四项主营业务产品的毛利比例合计数计算错误;2018年精密注塑模具客户的平均单价及占比计算错误;不同高性能改性复合材料制品合计毛利率数据错误等。
值得注意的是,2017年8月,奇德新材受让饶德生、珠海邦塑、陈卫明、陈云峰、刘明涛、姜晓春所持有中山邦塑全部出资额共计2250.00万元,中山邦塑成为公司的全资子公司。而此次,修正删去误写的转让方名称陈卫明,究竟是误写还是股权转让有着重大问题值得商榷。
保荐人东莞证券等中介机构落实整改
由于IPO发行要求申报材料的信息披露真实、准确、完整,而奇德新材IPO申报材料竟存在27处信息披露错误,保荐人东莞证券等有关中介机构显然难辞其咎。
申报材料显示,奇德新材是由东莞证券保荐,信永中和和广东信达分别为申报会计师和发行人律师。
对于为何出现如此多的错误,资深投行人士王骥跃表示,创业板注册制开始后,投行人手不足是普遍现象,人员增长赶不上项目增长,更不用说有经验的熟手成长需要更久时间,所以质量下滑是普遍的现象。不排除监管后续或会对保荐人等中介机构作出处罚的可能性。
11月20日,在回复深交所《审核中心意见落实函》中,三大中介机构纷纷披露了落实整改的情况。
其中,保荐人东莞证券对项目组相关责任人员进行了通报批评和经济处罚,并取消评优资格,责令项目组在执业过程中切实做好对发行上市申请文件的交叉复核工作,要求项目组成员加强对创业板相关法律法规、监管政策的学习和理解,不断提高项目执业质量,并组织专人对相关数据及表述。
同时,保荐人重申了质控、内核制度的相关要求,并拟定了《关于提高投行项目承做质量的通知》征求意见稿,强化了申报材料的内部审核要求及申报文件的内控措施。保荐人项目组还针对错误事项进行了深刻反思,并总结数据调整及失误原因。
会计师信永中和表示,内部召开专题讨论会议,针对错误事项进行了深刻反思,总结审计过程未发现发行人部分数据错漏的原因,并要求增派人员对工作底稿及所出具的专业报告和书面反馈意见等文件资料再次全面复核校对。针对本次信息披露更正情况,申报会计师对项目组相关责任人员进行了通报批评和追责。
发行人律师广东信达则采取了三大整改措施:
一是,增加项目组成员,组成专门工作组,对已出具和后续回复阶段出具的法律文件内容,以及历次招股说明书、出具前述法律文件所制作的工作底稿进行了全面和反复的审慎检查、复核;
二是,内核部门按照信达律师对证券法律业务的内部管理制度就项目组提交的法律文件进行了全面复核,内核部门提出了反馈意见,项目组根据内核意见修改并完善了相关文件;
三是,会同保荐人、发行人及申报会计师共同对申报文件进行多轮讨论、交叉复核,对于信息披露错误事项,及时修订改正并进行深刻反思,《招股说明书》采用了楷体加粗格式予以标明。
版权及免责声明:凡本网所属版权作品,转载时须获得授权并注明来源“融道中国”,违者本网将保留追究其相关法律责任的权力。凡转载文章,不代表本网观点和立场。
延伸阅读
版权所有:融道中国