营收规模尚小但“国产替代”投入不算低,无实控人的芯源微能成功突围吗?
来源:市值风云
作者| 木盒
流程编辑 |小白
“
与中科院有渊源,“光刻涂胶显影设备+单片式湿法设备” 双主业,国产半导体设备商,具备一定研发实力。
”
半导体湿法设备行业,除北方华创(002371.SZ)、盛美股份(拟上科创板)、至纯科技(603690.SH)外,还有一家科创板公司做这方面业务——芯源微(688037.SH)。
从总收入体量上对比,2019年北方华创、盛美股份、至纯科技、芯源微营业收入分别为40.58亿、7.57亿、9.86亿、2.13亿,芯源微收入规模最小。
从半导体湿法设备细分业务收入上对比,北方华创没有收入明细披露,2019年盛美股份、至纯科技、芯源微半导体湿法设备收入为7.57亿、0.82亿、0.95亿,芯源微和至纯科技相当。
北方华创、盛美股份、至纯科技都有过研究分析(市值风云APP搜一搜),如今来看看芯源微的质地如何?
一、股权结构较为分散,与中科院有渊源
芯源微比较特殊的一点是,股权结构相当分散,前十大股东持股最高的比例仅17.06%。

(2020年半年报)
芯源微是2019年12月在科创板上市的,上市时的股权就十分分散,无单一股东表决权超过30%,造成无实际控制人的局面!

第一大股东为沈阳先进制造技术产业有限公司(简称“先进制造”),该公司实际控制人为郑广文,持有先进制造82.86%的股权,但郑广文也只是担任上市公司芯源微的董事而已,不在公司领薪。

反而真正管理和作为技术带头人的是宗润福,兼任董事长和总经理,目前持有股份3.15%。
从招股说明书披露的简历来看,宗润福享受国务院特殊津贴,曾在中科院沈阳自动化研究所待过。

事实上,芯源微和中科院颇有渊源,第二大股东就是中科院射阳自动化研究所,属于中科院举办的事业单位。
第四大股东国科投资的第一大股东、第五大股东国科瑞祺的第二大股东都是中国科学院控股有限公司。

(国科投资股东)

(国科瑞祺股东)
这说明中科院的设备实力是很强的,这也是最近华为拜访中科院的原因。
二、“光刻涂胶显影设备+单片式湿法设备”双主业
芯源微就是研发生产设备的,主营业务卖设备占比95%以上,其他业务收入为备件及提供售后服务,主营业务衍生出来的。

芯源微设备主要分为两种:光刻涂胶显影设备和单片式湿法设备。2016年之后单片式湿法设备收入开始上来,2016年-2019年半占主营业务收入比例分别为0.97%、14.73%、35.89%、51.35%,比例上升很快。

(主营业务结构)
到了2019年,芯源微营业收入为2.13亿,其中光刻涂胶显影设备收入占比为52.39%,单片式湿法设备收入占比为44.78%,基本一半一半。

值得注意的是,2018年-2019年连续两年光刻涂胶显影设备收入同比是下降的,具体是为什么呢?
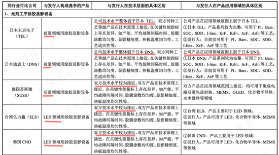
(一)光刻涂胶显影设备:从LED芯片到晶圆制造
芯源微的光刻涂胶显影设备必须要配合光刻机(就是传说中芯片生产线上最庞大、最精密复杂、难度最大、价格最昂贵的设备)一起工作,运用在光刻工序上。
光刻简单来说,就是用光刻出集成电路图,可以通过光胶遮挡不需要光刻的部分,光刻显影完再把光胶去掉。芯源微的涂胶显影机就是通过机械手完成对晶圆光刻胶的涂胶、曝光、显影等工艺过程。

(光刻工艺流程)
不过机械臂作为核心零部件,芯源微还是需要采购日本等国外的公司。
芯源微的涂胶显影设备打破了国外厂商垄断,最早是在LED行业实现进口替代,从2017年和2018年前五名客户可以看出,LED客户有德豪光电、华灿光电、顺昌光电、东莞中图。

(前五大客户明细)
2017年下半年开始,LED行业开始供大于求,行业呈低迷态势,2018年-2019年连续两年光刻涂胶显影设备收入同比下滑,也是因为下游LED行业不景气。
芯源微的涂胶显影设备还应用到晶圆制造中,2017年和2018年的第一大客户华天科技(昆山)电子有限公司,隶属A股上市公司华天科技,股票代码(002185.SZ),主要是做芯片封装测试的,即后道。
2019年客户还有中芯国际。

不过整个后道涂胶显影设备市场空间比较小,2016年-2018年中国销售规模也才3.09亿、3.64亿和4.20亿。
2016年-2018年芯源微后道先进封装用涂胶显影设备销售金额分别为1.26亿、0,74亿和0.81亿,大概占了中国规模为25.71%,市场占用率已经很高了。
后道市场空间不大,占用率又高,芯源微只能寻求更大市场的突破。
(二)从后道市场切入前道市场
从技术上而言,前道(晶圆生产)需要的显影设备技术难度要比后道(封装测试)的难很多,而且市场空间大很多,这就需要芯源微从后道往前道市场去做研发和销售。
芯源微技术水平和同行的竞争对手比较,后道和LED领域已经比较接近了,但前道还远远弱于竞争对手。

目前整个前道涂胶显影设备市场处于绝对垄断格局,日本东晶电子全球市场份额86%,中国大陆市场份额超过90%,芯源微作为国产替代还是很有挑战难度的。
直到2018年下半年,芯源微的前道涂胶显影设备才开始打入市场,分别发往上海华力、长江存储进行工艺验证,其中上海华力2019年9月通过工艺验证并确认收入,长江存储截至2019年底还在验证当中。
国内前道市场慢慢打开,据芯源微2019年披露,前道涂胶设备已陆续获得了株洲中车、青海积塔、宁波中芯、昆明京东方、厦门士兰等多个前道大客户的订单。
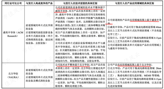
(三)单片式湿法设备收入开始贡献收入
芯源微单片式湿法设备包括刻蚀机、去胶机、清洗机等,单片式湿法设备也是应用于前道(晶圆生产)领域的,从2016年收入占比不足1%提高到2019年占比接近50%,弥补了涂胶显影设备收入萎缩的缺口。

此外,单片式湿法设备的毛利率也比光刻涂胶显影设备高一些。
与盛美股份和北方华创相比,芯源微的单片式湿法设备无论在技术上,还是应用领域,都比前两家公司弱,技术原理也有所不同。

(四)收入逐渐集中内地,有季节性波动
2016年港澳台收入占比58.91%,到2018年只有6%,2019年上半年也只有7.56%。

而港澳台地区占比最高的客户就是台积电,不过台积电贡献的收入下滑很明显:2016年-2018年芯源微向台积电销售的金额分别为8453万、1101万和1205万。
幸好内地晶圆投资赶上高峰期,芯源微收入不至于下滑,而晶圆生产的厂商基本集中在长三角,所以这芯源微内地收入集中在华东地区,这和至纯科技是一样的。
此外,芯源微营业收入季节性波动很明显,第二季度和第四季度占比较高,特别是第四季度占比往往比其他季度高,这也是行业的普遍现象。

(芯源微分季度收入)
2019年也是这样,收入和净利润在第二季度和第四季度相比更高,特别是第四季度。

(2019年分季度财务数据)
三、高研发自主投入
芯源微2017年-2019年的研发支出分别为1976万、3421万、3505万,占当期营业收入的比例为10.41%、16.29%、16.45%,这比例算是很高了。

与国内同行业竞争对手相比,只低于北方华创。

(可比半导体设备商研发投入比例)
再看技术人员,占比是最多的,大概占到40%。

除董事长宗润福之外,还有几位核心技术人员,比如陈兴隆曾在著名的半导体设备商美国应用材料以及三星待过。

芯源微依赖自主研发,核心技术来源都是自己研发的,这和至纯科技存在部分引入改进的不一样。
一直以来都有承担省级、国家级的重大科研项目。

截至2019年12月31日,发明专利有139项,对比至纯科技2018年底发明专利只有7项(2019年并购了其他公司专利不可比),风云君认为技术实力上,芯源微是优于至纯科技的。
四、定制化设备的财务特征
芯源微生产的设备都是基于客户需求而定做,属于定制化产品,交付流程为“拿下订单(销售合同)—客户付部分货款(预收账款)—制作中(存货)—交货确认收入(应收账款)”,因此着重分析这几个财务数据。
2019年年报芯源微并未披露在手订单或销售合同金额有多少,不过2019年10月的《招股说明书》有披露,这里只选了正在执行的销售合同,其中就有长江存储和中芯集成电路制造(绍兴)有限公司。

预收账款是营业收入的先行指标,芯源微的预收账款全是预收货款,2016年-2019年预收账款比例有所下滑,其中2019年预收账款/当期收入的比例为26.8%,不过这比例也不算低了。

最新的三季报合同负债(预收账款变更后的科目)为0.62亿,变化不大。
芯源微的存货中有原材料、在产品、库存商品、发出商品,其中发出商品(即发货到客户那里等待验收的设备)占比相对较高。

(2019年和2018年存货明细)
风云君看了一下,设备交到客户那里,到实际验收(验收才能确认收入),时间间隔还是蛮长的,2018年基本需要半年以上,2019年有所好转,但基本也要一个季度。

由于芯源微是以在手订单生产为主,潜在订单预投生产为辅,即主要根据已有客户签单安排生产,所以存货比预收账款确认收入的时间更近,是营业收入最核心的先行指标。
从存货金额来看,2020年存货增长很快,2020年3季度的金额几乎是2019年底的一倍。

今年上半年受疫情影响,设备交到客户那但是安装验收滞后,芯源微营业收入同比下滑6.81%,扣非净利润亏损加大。

(2020年上半年财务数据)
不过第三季度很快就扭转趋势,第三季度收入确认明显比上半年多,使得前三季度营业收入同比增长121%,归母净利润同比增长47.6倍。

(2020年前三季度财务数据)
至于应收款(应收账款+应收票据),占比大概三分之一,2018年-2019年的应收账款规模和预收账款差不多。

其中2019年底应收账款1年以内的只有70%,说明回款没那么快。

芯源微的应收账款计提相对合理,并没那么严格,具备一定的风险。

五、国产替代快车道
芯源微相对营收规模较小,毛利率相对较高,但由于管理费用和研发费用较高,净利率仅在15%左右。

而且政府补助占净利润的比例较大。

不过芯源微第三季度财务数据显示,销售强劲,收入增长快速,先行指标预收和存货都有增长,短期业务增长无忧。
整体上芯源微具备一定的研发实力,技术领头人以及股东与中科院沈阳自动化研究所相关,每年研发投入相对较高。
在LED芯片和后道涂胶显影设备上已经突破国外的垄断,前道涂胶显影设备和前道清洗设备目前也逐渐打开市场局面。

(2019年在研项目)
中国芯片独立自主生产千之路,需要千万万个像芯源微的设备商。c
版权及免责声明:凡本网所属版权作品,转载时须获得授权并注明来源“融道中国”,违者本网将保留追究其相关法律责任的权力。凡转载文章,不代表本网观点和立场。
延伸阅读
版权所有:融道中国