炒股就看金麒麟分析师研报,权威,专业,及时,全面,助您挖掘潜力主题机会!
新冠疫苗重磅消息连连,年底产能超6亿剂,图解A股产业链名单
来源:财联社
财联社(上海,研究员 姚辉)讯,国务院联防联控新闻发布会又有新冠疫苗最新进展的消息传来,我国目前已经有4个疫苗进入临床三期,6万人接种无严重不良反应,预计到今年年底我国新冠疫苗的年产能能达到6.1亿剂。
国家卫健委医药卫生科技发展研究中心主任郑忠伟介绍,预计到今年年底,我国新冠疫苗的年产能能达到6.1亿剂。明年,我国新冠疫苗年产能在此基础上会有效扩大,来切实保证我国以及全球其他国家对中国新冠疫苗的需求。
国药集团董事长表示,目前国内已经开始了紧急使用新冠灭活疫苗,目前中国生物已经做好大规模生产准备工作,能够保证充足、安全的疫苗供应。
国药集团中国生物疫苗研发是万里长征还剩最后一公里,在三期临床试验取得安全性和保护力数据后,疫苗经审评获批就可上市。实际上,目前国内已经开始了紧急使用,国药集团中国生物的两支灭活疫苗均纳入了紧急使用的范围。
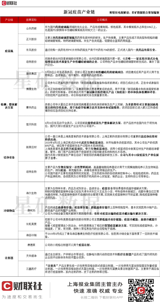
财联社电报解读栏目此前联合星矿数据梳理新冠疫苗最新进展,具体如下:

东兴证券胡博新最新发布的研报指出,综合国内外定价机制,预计新冠疫苗价格将超过100元/人份,对研发成功的企业,利润空间足够。国内+国外市场合计,新冠疫苗将成为千亿级别的大品种。
浙商证券孙建昨日发布的研报指出,伴随着近期新冠疫苗和新冠病毒中和抗体研发进展突破,强调现在全球新冠疫苗研发进入下半场,预计11月份开始陆续会有新冠疫苗的III期临床数据公布,关注疫苗板块优秀公司投资机遇。
财联社此前梳理与国药集团有业务联系的上市公司名单,具体如下:

财联社电报解读栏目此前联合星矿数据梳理新冠疫苗产业链概念股名单,具体如下:
版权及免责声明:凡本网所属版权作品,转载时须获得授权并注明来源“融道中国”,违者本网将保留追究其相关法律责任的权力。凡转载文章,不代表本网观点和立场。
延伸阅读
版权所有:融道中国