导读:目前,已经获批的信托公司有:华润信托、建信信托、中航信托、中信信托、华能信托、中诚信托、中融信托、英大信托等。

10月15日,中国银行间市场交易商协会(下称“交易商协会”)官网公布了最新一批备案受托管理业务的机构名单,总计有4家,光大证券、中融信托、英大信托、东方资管。
21世纪经济报道记者从交易商协会处了解到,受托管理业务备案、带受托管理人的债项注册发行工作仍然正常推进,通道内有多个项目自愿聘请了受托管理人。
前不久,曾有媒体报道称,非金融企业债务融资工具受托管理人制度已被监管叫停。此次更新的备案名单亦是变相对上述报道进行了澄清。
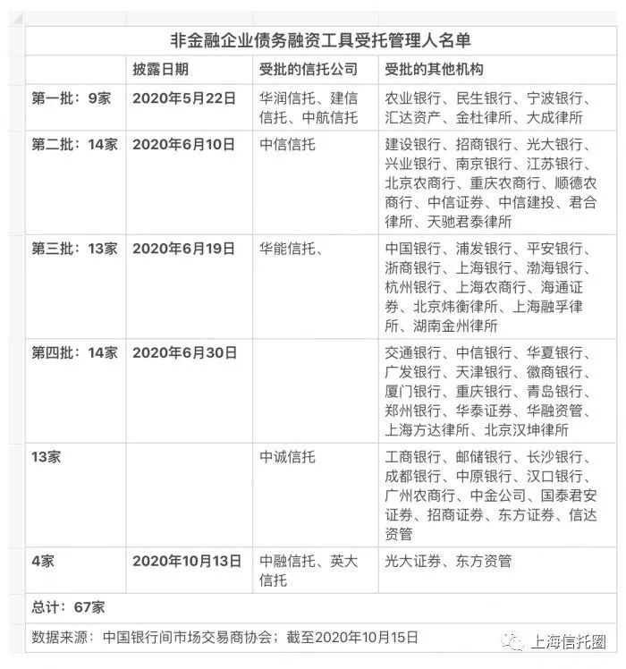
据备案名单显示,目前已累计有67家机构完成受托管理业务备案,涵盖银行、券商、信托公司、金融资产管理公司、律师事务所等多种类型。
目前,已经获批的信托公司有:华润信托、建信信托、中航信托、中信信托、华能信托、中诚信托、中融信托、英大信托等。

据了解,2019年12月27日,交易商协会发布了《银行间债券市场非金融企业债务融资工具受托管理人业务指引(试行)》(以下简称《指引》),并设置了过渡期以供市场成员进行业务筹备。该制度原计划于7月1日起全面适用,但考虑到疫情影响,交易商协会主动延长了制度施行的过渡期,避免造成不必要的负面影响。过渡期内,相关方仍可自愿决定是否聘请受托管理人。
如何规范利益冲突
《指引》中规定,向交易商协会备案成为受托管理人的机构有:债务融资工具的主承销商;持有金融许可证的金融资产管理公司;已取得债务融资工具承销商业务资质的信托公司;具备债务融资工具业务经验的律师事务所及其他专业机构。
如此,金融机构担任受托管理人时会出现利益冲突,一面为发行人提供发债服务,一面又要保护投资人利益,这就需要受托管理人在人员和结构上要求承销业务与受托管理业务隔离,并进行必要的信息披露。
银行间市场对此提出了更为明确的防范要求,包括建立专门的团队、设置“防火墙”、要求披露利冲情形、严重情况下强制变更受托人等,这在一定程度上增加了机构的展业成本。
记者了解到,对于披露自身利益冲突情况,金融机构起初是有抵触的。
对此,交易商协会近期向市场发布了《募集说明书示范文本》,其中涉及受托管理人利益冲突披露,旨在引导受托管理人披露关键的利益冲突情形和防范措施,同时兼顾机构合理的商业秘密,保持披露的适当性。
版权及免责声明:凡本网所属版权作品,转载时须获得授权并注明来源“融道中国”,违者本网将保留追究其相关法律责任的权力。凡转载文章,不代表本网观点和立场。
延伸阅读
版权所有:融道中国