原标题:首批公募REITs大冲刺,上市公司也出手了! 来源:中国基金报
首单公募REITs渐行渐近了!
最近,已有渤海股份、首创股份等多家上市公司发布了开展基础设施公募REITs申报发行工作的公告,具体披露了相关项目、参与各方、基金产品要素、交易结构和运作模式等核心信息,公募REITs的庐山真面目即将揭开。
除此以外,北京、深圳、海南等多个地方有一些公募REITs项目都在火热开展中,一些基金公司积极参与其中。

渤海股份公告拟7亿元设立公募REITs基金泰达宏利基金参与其中
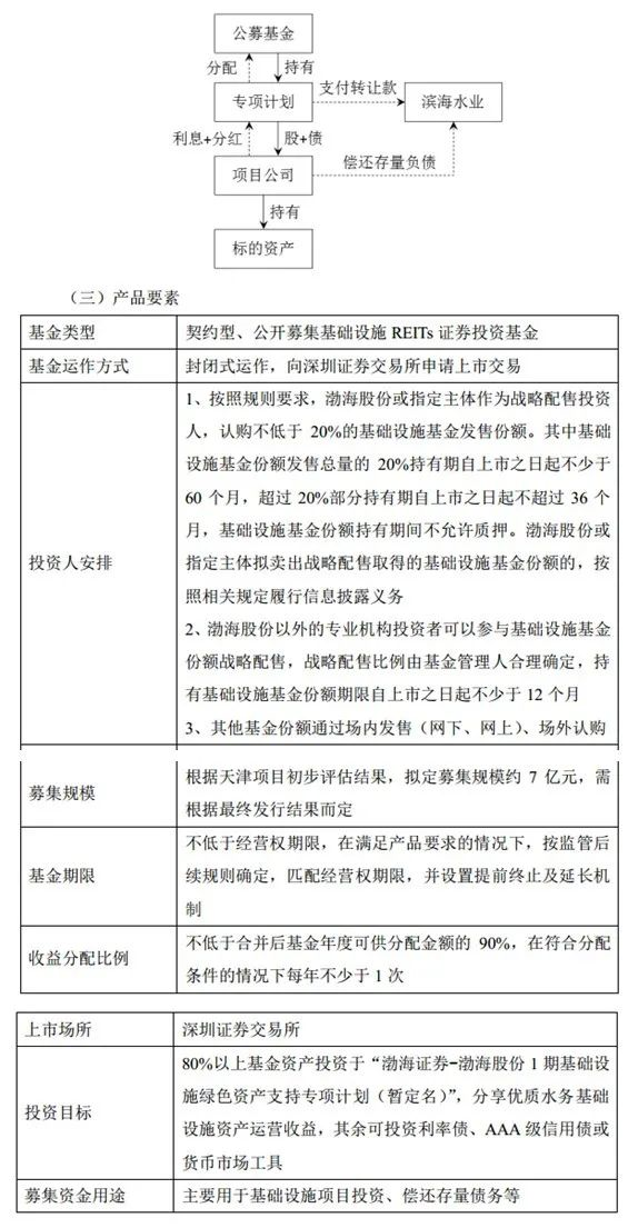
9月7日晚间,渤海股份发布开展基础设施公募REITs申报发行工作的公告,公司全资子公司天津市滨海水业集团拟以其持有的部分项目作为入池资产开展公开募集基础设施证券投资基金的申报发行工作。其中,泰达宏利基金是公募基金管理人,渤海汇金证券资产是资产支持专项计划管理人,渤海证券是财务顾问。
此次公募REITs拟入池标的资产主要包括几个污水处理的项目,润达环境持有的天津市武清区第七污水处理厂项目、汽车园项目、金博项目等;润达金源持有的大邱庄综合污水处理厂项目;润达清源持有的城关镇污水处理厂项目;宜达水务持有的自来水供水厂项目。
公告还披露了这个公募REITs的交易结构,值得关注。第一,由泰达宏利基金设立公募REITs基金,进行公开发售,其中参与战略配售的份额不少于20%;第二,由渤海汇金设立资产支持专项计划,公募REITs作为投资人认购其全部份额;第三,与原始权益人滨海水业签署《股权转让协议》,以不低于市场评估值的价格收购项目公司全部股权,公募REITs取得项目的完全所有权;第四,在公募基金存续期间,聘请滨海水业作为第三方管理机构,负责基础设施日常运营维护、档案归集管理等;第四,项目公司的现金流通过支付股东分红等方式分配到资产支持专项计划,再分配给公募基金,最终分配给投资人。

公告还展示了该公募REITs运作的基本模式和产品要素,拟募集规模约7亿元,80%以上基金资产投资于“渤海证券-渤海股份1期基础设施绿色资产支持专项计划”,分享优质水务基础设施资产运营收益,其余可投资利率债、AAA级信用债或货币市场工具。
该基金将封闭式运作,在深交所上市,战略配售投资人认购不低于20%的基础设施基金发售份额,其中份额发售总量的20%持有期自上市之日起不少于60个月,超过20%部分持有期自上市之日起不超过36个月,持有期间不允许质押。渤海股份以外的专业机构投资者可以参与基金份额战略配售,持有期限自上市之日起不少于12个月。其他基金份额通过场内发售(网下、网上)、场外认购。
在收益分配比例方面,不低于合并后基金年度可供分配金额的90%,在符合分配条件的情况下每年不少于1次。

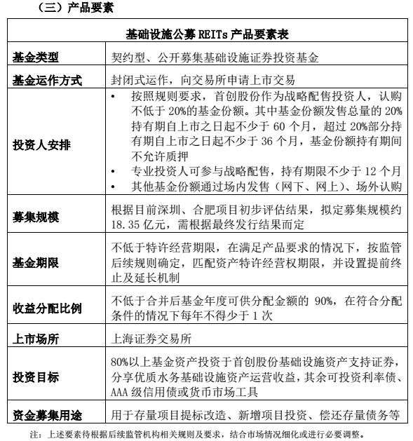
首创股份披露公募REITs拟募资18.35亿元交易结构略有不同
此前首创股份也公告了开展公募REITs申报发行工作的事宜,拟入池标的资产也是几个污水处理项目。但值得注意的是,其交易结构略有不同,在公募基金、资产支持专项计划基础上,还多了一层私募股权投资基金。
私募基金管理人设立私募基金,原始权益人首创股份认购私募基金全部初始份额。项目公司100%股权转让至私募基金。资产支持专项计划受让全部私募基金份额,完成基础设施公募REITs结构搭建。

根据目前项目初步评估结果,该公募REITs拟定募集规模约18.35亿元。
首创股份还公告了最新进展,截至目前,首创股份推行基础设施公募REITs进展顺利,省级发改委试点申报工作已完成。根据基础设施公募REITs首批试点项目进度要求,省级发改委将向国家发改委进行项目推荐,首创股份将联合相关专业机构,同步进行向上海证券交易所提交申报及中国证监会公募基金注册的相关工作,争取入选首批基础设施公募REITs试点。

多个REITs项目如火如荼开展
除了上市公司,各地有一些公募REITs项目都在火热开展中,一些基金公司有所斩获。
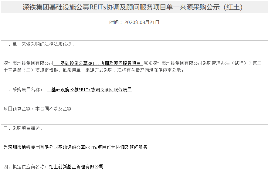
比如深圳地铁官网信息显示,8月21日,深铁集团示了几条与公募REITs相关的采购信息。根据2019年12月4日的市政府办公厅会议交办通知,深圳市创新投资集团有限公司为深圳市推进公募REITs 试点的牵头专业服务机构;红土创新基金管理有限公司为深创投的全资子公司,为经中国证监会批准设立的公募基金管理机构。
深铁集团积极参与基础设施公募REITs项目,现聘请深创投集团作为REITs项目的牵头专业服务机构,由深创投集团指定红土创新作为REITs项目公募基金管理人。

8月25日,安顺市人民政府官网发布《安顺水务公募REITs中介服务机构竞争性比选项目中选公示》公告。公告称,在安顺水务公募REITs中介服务机构竞争性比选项目中,第一创业证券承销保荐有限责任公司成为中选人,其中,联合体成员包括,第一创业证券股份有限公司、创金合信基金管理有限公司、宁波梅山保税港区兴融盛资产管理有限公司。发行阶段总费用为1.4%;发行成功后由基金资产每年支付的管理费用为0.5%。

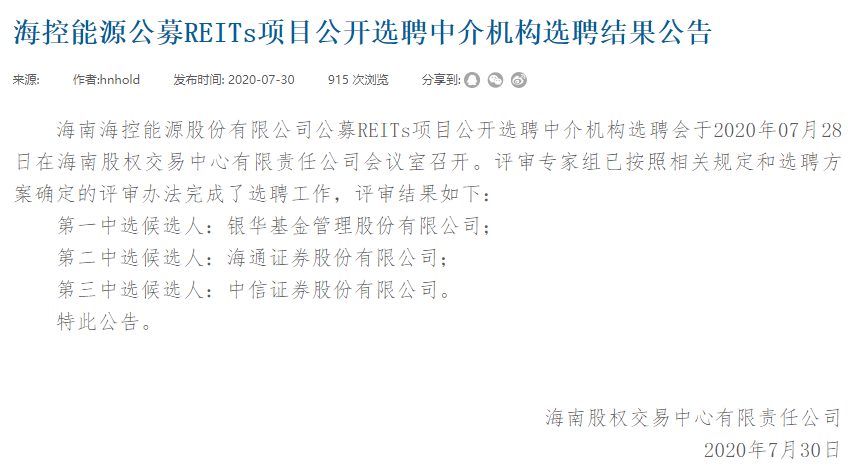
7月底,海南省发展控股有限公司公告,海南海控能源股份有限公司公募REITs项目公开选聘中介机构选聘会在海南股权交易中心有限责任公司会议室召开。银华基金、海通证券、中信证券分别成为第一中选候选人、第二中选候选人、第三中选候选人。

也有招标网站公布了中关村发展集团基础设施REITs公募基金的中标情况,建信基金及建信资本联合体中标了相关基础设施REITs项目,中标金额为2200万元。

8月28日,万科举行2020年中期业绩线上推介会上,万科总裁首席执行官祝九胜表示,公募REITs的推出对物流业务的影响一定是正面的,不光对物流,对出租公寓,以及对其他的有一定重度的资产业务,都会打开一道新的机会之门。只要各方面合适,机构投资者愿意来持有,帮助发行公募REITs的产品。
北京、上海等地的发改委也发出通知,启动基础设施REITs试点项目的申报。
8月21日,北京市发改委发布《关于开展北京市基础设施领域不动产投资信托基金(REITs)试点项目申报工作的通知》,自通知发布之日起即可申报。

8月28日,上海市发改委发布《上海市发展和改革委员会关于开展本市基础设施领域不动产投资信托基金(REITs)试点项目申报工作的通知》,上海市基础设施REITs试点项目申报启动。上海市鼓励符合条件的项目发起人(原始权益人)积极申请基础设施REITs试点,项目申报和审查工作对各种所有制企业一视同仁、公平对待。
版权及免责声明:凡本网所属版权作品,转载时须获得授权并注明来源“融道中国”,违者本网将保留追究其相关法律责任的权力。凡转载文章,不代表本网观点和立场。
延伸阅读
版权所有:融道中国