2019年8月,中国人民银行支付结算司副司长穆长春在一次发言中谈到我国的央行数字货币“呼之欲出”,随后数字货币的推进明显加快了步伐。试点消息频频传出,先后在深圳、苏州、雄安、成都等地开展试点测试,先后传出四大行、三大运营商以及美团、滴滴等互联网零售企业参与合作研究。2020年8月,据商务部通知,将在京津冀、长三角、粤港澳大湾区等地区开展数字货币试点工作,央行数字货币进程加速,推行势在必行。

一时间,资本市场上的数字货币概念股受到投资者热捧,频频出现涨停潮。本篇报告将对我国证券市场上的数字货币概念股进行研究,从基本特征、经营业务、盈利指标等方面深入探讨数字货币概念股。
数字货币概念股综述
我们以Wind数字货币指数成分股为基础进行分析,Wind数字货币指数共包含27只股票,其中可选消费和工业均只有两只,其他23只股票全都分布在信息技术行业。如下图所示,信息技术领域中又以应用软件、信息科技咨询与其他服务和电脑硬件居多。央行数字货币离不开信息的电子化、数字加密、身份认证、大数据等领域,和信息技术行业密不可分。
部分概念股来自行业龙头在概念股中,有6家公司上榜了中国电子信息行业联合会发布的《2019软件与信息技术服务综合竞争力百强企业》榜单。据Wind统计,截止到撰稿共有723只信息技术企业,由此可见,部分概念股含金量高,是所属行业的龙头企业。2019年9月,IDC发布了2019全球金融科技百强名单,神州信息、恒生电子赫然在列,是全球领先的金融科技公司。
行业细分类和时代紧密联系数字货币概念股大多为民营企业,只有1家中央国有,3家地方国有和4家公众企业,民营企业占比70.4%。概念股的上市日期有77.8%集中在2007-2017之间,前几年上市的企业多为电子设备和仪器、电脑硬件等硬件设备制造商,10年及以后的多为互联网、软件、IT企业,这也侧面印证了时代的变迁,见证了硬件制造行业的放缓和移动互联网时代的崛起。
经济基础和政策利好催生概念股从地域分布上看,概念股多分布在东南沿海地区,其中广东省以10家企业夺得魁首,其次是北京有7家企业。除此之外,内陆地区新疆、四川、吉林分别有1家。数字货币曾在深圳、苏州等地区试点,电子支付巨头阿里的驻扎地位于深圳,北京是政治中心且有多家大型银行和线上支付巨头,8月14日,商务部正式印发通知,在京津冀、长三角、粤港澳大湾区等地区开展数字人民币试点……这些地区天然禀赋佼佼,政策利好频频。沿海地区本身经济基础较好,在国家数字货币政策的双重优势加持下,数字货币布局全国领先。

截止至撰稿,数字货币概念股的股价大多低于30元,其中48.1%介于5-15元之间,没有低于5元的股票。总市值在50-100亿人民币处最为集中,和整个A股上市企业相比,如图所示,数字货币概念股总市值平均值略高于A股平均市值,但A股存在较多市值很高的离散点,A股市值中位数高于概念股的中位数,图9中未全部显示A股的离散点。

研发投入上良莠不齐数字货币概念股如果致力于数字货币相关的研发,则必定体现到研发费用和技术人员占比上。下图展示了研发费用前10的公司,其中恒生电子以15.6亿元遥遥领先,其研发费用占总营业成本的49.6%,研发投入可谓相当可观。技术人员占比结构中,29.6%的企业技术人员占比超过80%,然而,概念股内部分企业技术人员占比较低,如拉卡拉技术人员占比12.9%,但是销售人员占比65.3%,在技术研发上的投入不够。

数字货币概念股和数字货币的联系
政策利好效应显著数字货币的利好政策往往会驱动指数价格攀升,呈现出多股齐涨的局面,尤其在春节疫情期间股市整体低迷,但数字货币概念股独树一帜,表现强劲。。19年11月28日,央行副行长范一飞表示,央行法定数字货币DCEP基本完成顶层设计、标准制定、功能研发、联调测试等工作,随后的12月4日,据媒体报道欧洲央行和法国央行都传来了数字货币利好消息,12月5日数字货币异动,智度股份直线封板,概念股成分中多股上涨。

2月3日正处于春节期间,受疫情影响大盘惨淡,但是数字货币异军突起,多股齐涨。2月6日,日本、欧洲等六国央行和国际清算行宣布将讨论如何开发自己的数字货币,以替代Libra或DCEP。第二天传来美联储对数字货币持开放态度,美国证券监管机构公布数字货币发行的法律框架,当日,四方精创逼近涨停,数字货币指数也欣欣向荣。
4月16日市场上传出关于数字货币试点的消息,社会对数字货币的到来充满信心,数字货币概念股应声上涨。
最近的一次利好消息是8月14日,商务部印发《全面深化服务贸易创新发展试点总体方案》,明确了将在京津冀、长三角、粤港澳大湾区及中西部具备条件的试点地区开展数字人民币试点,当日汇金股份率先涨停,多只数字货币概念股大涨。
下图概括了各个概念股与数字货币的相关领域,其中,有的企业同时涵盖多个相关领域,则以其最大的业务作为相关领域。从统计结果可以看出,银行IT、信息技术、数字技术、加密认证、支付场景领域较为广泛,占81.5%。

部分企业已取得阶段性成果
在第一部分的分析中,隐约可见一些股票和数字货币联系并不紧密,下面将从经营范围的角度深入研究数字货币概念股和数字货币的联系。
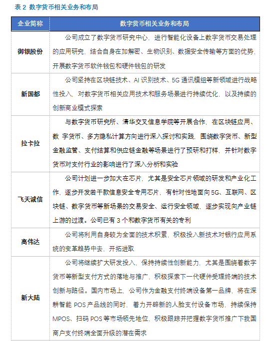
数字货币概念股中,已有10家公司在2019年财务报告中披露了公司已有数字货币相关业务或者对数字货币方面的布局。截止2019财报披露时,6家企业已经有数字货币直接相关的业务,4家企业有相关布局。其中,御银股份和长亮科技成立了专门研究中心/小组,拉卡拉与数字货币研究所、清华交叉信息学院等开展合作,飞天诚信已有3个数字货币相关专利。


除了上述企业外,其他企业存在和数字货币有联系的业务,只是没有针对数字货币作出针对性研究或布局。如数字认证拥有大量数字加密认证的业务,和数字货币底层技术关联性很强。
部分股票滥竽充数,市场投资热情过高数字货币概念股中也有名不副实的成分。如东港股份主营业务是印刷类业务,缺乏和数字货币相关的高新技术,因此笔者认为该企业与数字货币联系并不强。智度股份的主要业务是互联网媒体和数字营销,其经营业务和数字货币相去甚远,至今也没有数字货币相关的布局。
另外,投资者偶尔对数字货币的热情过于高涨,对数字货币闻风而动,甚至一拥而上将没有数字货币业务的股价抬高,古鳌科技不得不发公告澄清公司未直接参与央行数字货币的研发工作。据万得路透社报道,汇金股份因为数字货币连续涨停,股价异动,提示公司主营业务不涉及数字货币并且没有相关业务也未参与研发。
数字货币概念股的市场表现
在最近一年的考察期间里,数字货币概念股平均日收益率为0.18%,日收益率的波动率为2.7%。数字货币概念股的β值为0.35,意味着数字货币概念股波动小于市场。假设年化无风险利率为2%,那么得到数字货币概念股的α值为0.03%,大于0,概念股表现超过了市场。

下图比较了数字货币概念股的日收益率直方图和正态分布,概念股的日收益峰值明显左偏。金融市场中的肥尾通常出现在左侧,但是数字货币概念股右侧也出现了肥尾,反映了数字货币概念股偶尔会获得较高收益,和政策利好下数字货币大涨的情形吻合。

以沪深300指数代表大盘行情,信息技术指数、金融科技指数、互联网指数各代表信息技术、金融科技、互联网行业,本文采用了2019年的数据指标,比较分析了数字货币概念股和大盘以及可比行业的收益情况。
数字货币概念股的市盈率PE领先于信息技术、互联网行业和大盘。总资产收益率ROA优于市场但是不及信息技术和互联网行业。

数字货币概念股的净资产收益率ROE较低,仅仅略高于金融科技行业,每股净资产属于中游,而每股收益不及大盘和互联网行业。

从指标上看,在市盈率PE,总资产净利率ROE方面数字货币优于大盘。但是数字货币2019年的每股收益数据不佳。虽然数字货币概念股85.2%来自信息技术,但是数字货币指数在每股收益、ROE、ROA上均不如信息技术指数。在一些指标上数字货币概念股不及可比行业,数字货币概念股未必是市场上最好的选择。
总结
自央行数字货币于2014年开始研发至今,上市了40.7%的概念股,其中大多数企业与数字货币的底层技术、应用场景等相关,且截止到2019年发布年报,40.7%的概念股拥有数字货币相关业务或者布局。部分成分股上榜了信息技术百强企业和金融科技百强榜单,在所属领域做到了业界标杆。从研发费用和技术人员占比数据的角度出发,大多数数字货币概念股在研发上投入较大,进行了成立数字货币专项研究组织、展开相关合作等形式的研发,部分企业已取得成效,获得数字货币相关专利、研制出针对性设备等。整体而言,大多数数字货币概念股名副其实。
但是数字货币背后的风险也值得警惕,部分概念股成分没有数字货币业务,不存在相关现金流,市场上存在蹭热度的股票。同时,市场对数字货币的热情太高,曾出现过投资者因为数字货币追捧股票引发股价异动,最后公司发公告澄清没有数字货币业务的事实。
我国数字货币落地势在必行,机会总是留给有准备的人,部分概念股已做出了随风而上的准备,落实相关业务布局抓住机遇。投资者也应在充分了解的基础上涉足相关投资,警惕盲目跟风,理性投资。
版权及免责声明:凡本网所属版权作品,转载时须获得授权并注明来源“融道中国”,违者本网将保留追究其相关法律责任的权力。凡转载文章,不代表本网观点和立场。
延伸阅读
版权所有:融道中国