独角兽早知道 iponews

8月14日,据北京证监局网站披露的中国国际金融股份有限公司关于北京思维造物信息科技股份有限公司首次公开发行股票并上市辅导工作进展报告(第四期)。
报告显示,本辅导期内,公司(思维造物)在积极配合辅导工作的同时,也对中国资本市场尤其是创业板注册制改革保持较高的关注,并结合自身的业务实际情况于2020年4月决定将上市板块由科创板变为创业板。发行人及其辅导机构于2020年5月向北京局提交了由科创板转创业板辅导申请,并获得审批通过。
编辑" Arti
本文仅为信息交流之用,不构成任何交易建议
北京思维造物信息科技股份有限公司即微信公众号罗辑思维的运营主体,子公司得到(天津)文化传播有限公司运营着得到App。工商资料显示,罗振宇直接持有思维造物30.35%的股权,为第一大股东。
报告显示,北京思维造物信息科技股份有限公司主要从事知识服务业务,同时提供跨年演讲、线下课程等。公司提供全品类、立体化的学习方案,满足用户高效获取信息的需求以及多元化的内容需求,开创了线上、线下联动式学习,轻度、重度知识服务相结合的新业态,同时以技术辅助用户服务,全方位地满足用户的学习需求。
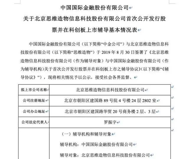
去年10月15日晚间,北京证监局官网更新了一则辅导报告,报告显示,罗辑思维首次公开发行股票并拟在科创板上市,而该公司正是“罗辑思维”的母公司。
据上述报告显示,辅导机构为中金公司,前期准备已于2018年12月开始,至今年8月已结束,正式辅导的第一阶段和第二阶段分别在今年9-10月、11-12月进行。
首先,辅导前期准备工作(2018年12月-2019年8月),重点在于对思维造物进行全方位的摸底调查,重点了解其财务会计管理体系、内控制度建设、法人治理结构、业务情况、同业竞争与关联关系、企业发展规划等情况以及董事、监事、高管人员对有关法律法规知识的了解与掌握程度和其诚信意识。
其次,正式辅导期—第一阶段(2019年9月-10月),重点在于集中学习和培训,诊断问题并加以解决。对思维造物的董事、监事和高级管理人员、持有5%(含5%)股份的股东(或其法定代表人、执行事务合伙人)和实际控制人,以及监管机构认为有必要参加辅导的其他人员进行培训,协助思维造物建立健全完善的内部控制制度,不定时地向思维造物董事会、监事会了解其工作情况,查阅股东大会、董事会和监事会的会议记录,并列席相关的股东大会、董事会和监事会会议,检查股东大会、董事会和监事会对思维造物的运行与管理是否依法行使其相应职权。
再次,正式辅导期—第二阶段(2019年11月-12月),重点在于完成辅导计划,进行考核评估,协助辅导对象准备书面闭卷考试,做好首次公开发行股票申请文件的准备工作,配合思维造物制作首次公开发行人民币普通股(A股)股票并在科创板上市的申请文件。当辅导机构认为达到辅导计划目标后,将向中国证监会北京监管局报送“辅导工作总结报告”,提出辅导评估申请。待辅导验收完成后,辅导机构将向中国证监会申报发行材料。

事实上,这并非“罗辑思维”首次被传上市。
早在2017年7月创投圈就有消息传出,“罗辑思维”母公司北京思维造物信息科技有限公司计划2018年下半年在A股提交IPO申请,目标2019年底前在创业板上市。目前已在进行Pre-IPO轮融资,总规模9.6亿元,公司投前估值预计约为70亿元人民币。
同时另有数据显示,2015年、2016年及2017年1季度,罗辑思维营业收入分别为1.59亿、2.89亿及1.51亿;公司净利润分别为1860万元、4462万元及3805万元,对应净利率分别为11.7%,15.5%和25.2%。
然而该消息随即遭到了否认,罗振宇表示,一觉醒来,发现“被上市”了。并明确表示逻辑思维没有上市时间表。罗振宇认为罗辑思维还是个初创公司,当前一切一切的重心都是做好产品、伺候好用户,在知识服务这条路上结硬寨、打呆仗。
罗振宇回应的同时,也没忘宣传一波自己得到app。

时隔数月,“罗辑思维”再度被传上市。2018年初,经济观察网消息称,“罗辑思维”正酝酿2018上市计划,投行方面曾向罗辑思维方面提出过海外上市的方案,但罗辑思维方面已经决定将上市地点放在A股市场。2017年罗辑思维利润过亿,就财务指标而言,上市并不存在障碍。
至于上市的原因业内人士表示,罗振宇的品牌效应加上“知识付费第一股”的概念可让“罗辑思维”在A股市场获得不错的估值。然而该消息最后也是不了了之。
公司此前经历了5轮融资,投资方包括如腾讯、红杉资本、真格基金、华兴资本、中国文化产业投资基金等众多明星投资机构。在最近一次2017年的D轮融资中,公司估值高达80亿元,这一数字在2015年仍是13.2亿,两年间“罗辑思维”的估值以超过6倍的速度进行增长,业内人士表示,按照此增长率来看,本次IPO“罗辑思维”保守估值将超过300亿元。
罗振宇是知名的财经媒体人,曾担任CCTV《经济与法》《对话》栏目制片人;担任《决战商场》、《中国经营者》、《领航客》等电视节目主持人;第一财经频道总策划。

2012年底,罗振宇开始打造知识脱口秀节目《罗辑思维》。半年内,这款互联网自媒体视频产品,逐渐延伸成长为全新的互联网社群品牌。在优酷、喜马拉雅等平台播放超过10亿人次。
2017年3月开始,《罗辑思维》节目全面转移至“得到”App 。视频以其丰满的知识品质和独特的个人语言表达风格,在互联网视频领域独树一帜。当日,同名微信公众账号开通运营。账号每天推送一段罗振宇本人的60秒语音,分享其生活感悟,同时推送一篇其本人推荐的知性文章。
2018年5月,罗振宇曾在个人微博宣布,得到APP用户量超过2000万。
罗振宇,曾被誉为“绞杀中产精英的四大新宗教”之首(另外三位为咪蒙、吴晓波、凤姐),在过去几年里携其“时间的朋友”跨年演讲,席卷各大电视台、视频网站及众多中产阶级的朋友圈。不少人纷纷转发并交口称赞:“干货”、“有洞见”、“给人生指明了方向”......
不过,时间究竟是朋友,还是会啪啪打脸呢?
在此,带着大家来回顾一下罗胖为数不多的“时间的朋友”跨年演讲中,有多少话已被证伪。
罗振宇在2015年12月31日首届“时间的朋友”跨年演讲中,对乐视和暴风真的是交口称赞:
此外,罗振宇还现场支招说“大家要观察、结缘、学会做PPT”。你要说罗胖上面这些话说错了,这还真没有,这两支股票确实改变了很多人的生活环境,看看下面两个股价图,你就能懂得股民的辛酸:


同年,罗振宇还点评了当时靠所谓“互联网思维”红遍天下的网红煎饼企业“黄太吉”,并称黄太吉的成功“意味着过去我们这个商业世界所有的观察角度全错。”不过不到一年时间,黄太吉就倒了。
罗振宇对罗永浩也是惺惺相惜,曾称“我们一帮搞投资的人在一起吃饭,席间谈起了第二天要发布的锤子手机,当时整个一桌人只有我看好罗永浩......因为他是一个有势能的人”。不得不说,罗胖的眼光真是非常独到,形容一个人很“势能”,这种描述方法也是非常独特了。果然,不负众望,罗永浩没能把锤子手机做下去,只得卖身于字节跳动。
罗振宇还秉持着价值投资的执着信念,其表示“投资最简单的方式就是:只要你相信趋势,投了之后就不管了,增加自己挣钱的能力更重要。”2017年,罗振宇在自己的节目罗辑思维的直播中,讲述过自己投资比特币的故事。“我在去年比特币3000的时候买进了100枚。而今年比特币单价涨到了3万以上,价值300百万,但自己不会抛售比特币,这辈子也不抛,除非自己落难了。你相信的是什么?你相信的是这个趋势。比特币的总数是有限的!所以你相信趋势,你就攥住它就够了。如果将来世界上的财富绝大多数都是以区块链、加密货币的形式表达,那么那我买了100枚,有十几万分之一还不够吗?”这逻辑没毛病,不愧“罗辑思维”。
版权及免责声明:凡本网所属版权作品,转载时须获得授权并注明来源“融道中国”,违者本网将保留追究其相关法律责任的权力。凡转载文章,不代表本网观点和立场。
延伸阅读
版权所有:融道中国