炒股就看金麒麟分析师研报,权威,专业,及时,全面,助您挖掘潜力主题机会!
原标题:东海证券多重困局缠身:前董事长涉嫌严重违纪违法,业绩断崖式下跌,诉讼罚单不断
记者 马晓甜
“东海证券股份有限公司原董事长朱科敏涉嫌严重违纪违法,目前正接受纪律审查和监察调查。”江苏省纪委监委网站日前发布的一则审查调查公告,揭开了这位已“消失”一年的券商前董事长的最新动向。

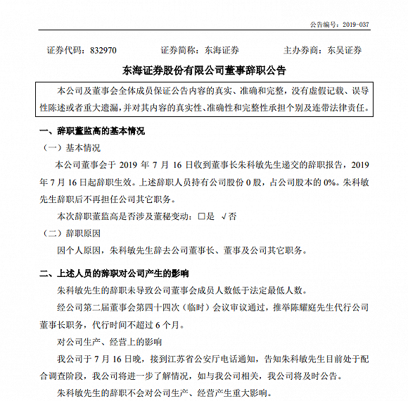
去年7月16日晚间,东海证券发布董事辞职公告,公告称,公司董事会于 2019 年 7 月 16 日收到董事长朱科敏递交的辞职报告,2019 年 7 月 16 日起辞职生效,朱科敏辞职后不再担任公司其它职务。

公告同时披露,公司于7月16日晚间接到江苏省公安厅电话通知,告知朱科敏目前处于配合调查阶段。
履历显示,朱科敏出生于1971年9月,湖南汝城人,历任航空工业总公司301所干部,中国财政部条法司主任科员,中国证券监督管理委员会基金监管部主任科员、法律部主任科员、发行监管部主任科员、助理调研员。
2003年4月起,朱科敏开始担任东海证券总裁一职,2004年8月任常州投资集团有限公司副总裁,东海证券党委书记、董事长、总裁。
根据官网信息,东海证券的前身是1993年成立的常州证券,2003年5月,常州证券改名为“东海证券有限责任公司”。2013年7月改制为“东海证券股份有限公司”,并于2015年7月27日,登陆新三板市场。
在新三板挂牌当年,东海证券营收达到48.41亿元,净利润为18.27亿元,以当年净利润排名第一的成绩成为新三板领跑者,成为朱科敏掌舵东海证券十余年中的“高光时刻”。
不过在那之后,公司业绩却出现急剧下滑。2016年至2019年,公司净利润分别为4.48亿元、4.36亿元、0.79亿元和0.49亿元。


与此同时,公司还有多起诉讼缠身,罚单也是接连不断。
东海证券2019年年报显示,截至报告期末,公司仍有14起诉讼案件未解决,其中多起诉讼皆是因资管产品踩雷。
具体来看,涉及的产品包括“全债双利集合资产管理计划”、“东海证券月月盈集合资产管理计划”、“东海证券月月盈集合资产管理计划”等,因踩雷“13中森债”、“15机床CP004”、“16大机床SCP003”、“16凯迪01”、“11凯迪MTN1”、“16辅仁药业PPN003”、“16中信国安(维权)MTN002”等相继陷入违约困境。
仅去年一年,东海证券就收到了来自江苏证监局、山东证监局、福建证监局等多地监管机构的罚单,涉及公司资管、债券、经纪、合规等多项业务。
今年3月3日,江苏证监局公布了三则关于东海证券的行政监管措施,因公司资管业务展业中存在风控合规制度不完善、个别业务开展未勤勉尽责等问题,东海证券前总裁赵俊、前副总裁彭晓星、前产品经理彭华被监管谈话。
4月29日,江苏证监局又向公司下发了限制业务活动行政监管措施的决定,因公司资产管理业务开展过程中存在违规行为,对公司采取暂停新增私募资管产品 6 个月的行政监管措施。
在朱科敏被带走调查前后,东海证券高管层也进行了“大洗牌”。2019年6月27日,东海证券原副总裁彭晓星因个人原因辞职;同年9月12日,公司原合规总监兼首席风险官巫兰也因个人原因辞职。
今年1月15日,东海证券董监高完成换届选举,赵俊自此不再担任公司总裁及代行公司合规总监兼首席风险官职务。同时,钱俊文正式当选东海证券董事长,殷建华获聘公司总裁并代行合规总监兼首席风险官职务。
3月6日,马芸正式任职公司合规总监兼首席风险官,6月29日,公司副总裁王一军生因已达法定退休年龄,不再担任公司副总裁职务。
版权及免责声明:凡本网所属版权作品,转载时须获得授权并注明来源“融道中国”,违者本网将保留追究其相关法律责任的权力。凡转载文章,不代表本网观点和立场。
延伸阅读
版权所有:融道中国