首页
新闻
财经
基金
股票
金融
理财
新闻
财经
基金
股票
金融
理财
这些少数族裔创始人如何让科技高管把钱放在嘴边
人工智能将是世界上有史以来最伟大的就业引擎
零工经济如何帮助促进多样性
你如何保护你的公司免受黑客攻击
为什么谷歌搜索自己不再只是为了好玩
为什么潮流正在转向能源部门
苹果WWDC主题演讲中的所有重要内容
云数据存储: 每个质量保证测试人员都应该知道的问题和威胁
使用此折扣VPN保护您的个人和业务数据
4人工智能趋势值得关注2019年
微软的巴厘岛项目试图让你控制你的数据
秒杀网红款,火爆朋友圈的匈牙利鹅绒被到底好在哪里!
物联网如何改变航运业
如何掌握链接构建2019年。如果这样做,将会带来巨大的好处。
回顾: 改变游戏规则的技术创新2018年
EBay是现代最有影响力的公司
这位连续的企业家厌倦了文书工作,他建立了一个聊天机器人来帮助其他人进行管理工作
区块链技术在东南亚的作用越来越大
让我们数字化: 如何实现转型,更好地为客户服务
2019的学习景观
SpaceX的 “starhopper” 测试车进行了一次由猛禽驱动的短途旅行
用这个49美元的电子学位捆绑包学习掌握JavaScript
谣言: 苹果AirPods 2,AirPower,新ipad 3月29日到货
苹果推出了具有黑暗模式的更快,更私密的iOS 13
Salesforce的创新生产力解决方案如何帮助团队更快地完成更多工作
如何掌握社交媒体营销2019年
错误的更新砖耐克 “自动系带” 智能鞋
Google赢得了FCC的批准,以继续开发基于雷达的手传感器
苹果推出新的iPod Touch
埃隆·马斯克的洛杉矶隧道将特斯拉变成了 “铁路引导火车”
市场能否提供小企业所需的综合金融科技工具?
如何破解亚洲竞争激烈的电子科技行业
Google Home和Amazon Echo可以存储您的语音记录。这是它们可以用来对付你的时候。
从星际飞船船长到电动自行车推销员: 与威廉·沙特纳的对话
聊天机器人是客户服务未来的五个原因
人工智能如何帮助您更好地管理时间
在加密货币时代,银行必须转型才能蓬勃发展的5种方式
机器学习如何创造一个更精英、更少偏见的就业市场
测试成功用户体验的一个指标
韩国已经在进行区块链爆炸
Jamf现在帮助小型企业无缝管理移动设备
使用此VPN浏览更智能,更安全
使用此VPN使您的浏览数据保持私有
您需要了解的10种用户体验设计趋势2019年
将AI整合到招聘中如何使面临劳动力危机的公司受益
如果你没有管理策略,你的数据就没用了
即使是 “非人类” AI也可以帮助您与客户建立更有意义的关系的3种方式
物联网的危险 (信息图)
人工智能主导的营销如何以更智能的方式吸引当今的受众
SpaceX正在佛罗里达州建造另一艘星际飞船
您的位置:
首页
>
股票
>
北京顺义金马工业区部分环境样本检出阳性 未发生病毒企业间传播
原标题:北京顺义金马工业区部分环境样本检出阳性 未发生病毒在企业间传播今天(1月3日),北京市召开疫情...
2021-01-03
齐鲁银行IPO过会:坏账、监管、风险或一并进入资本市场
齐鲁银行IPO过会,坏账、监管、风险或一并进入资本市场证券市场红周刊齐鲁银行经营中,不犯事则已,犯事必是...
2021-01-03
2021年A股怎么赚钱?8大头部私募最新研判来了
炒股就看金麒麟分析师研报,权威,专业,及时,全面,助您挖掘潜力主题机会!2021年A股怎么赚钱?8大头部私...
2021-01-03
河北清河:南宫市发现核酸检测阳性患者 提醒近期不要前往南宫市
原标题:河北清河:南宫市发现核酸检测阳性患者,提醒广大群众近期不要前往南宫市来源:网信清河清河县应对...
2021-01-03
蔚来2020全年交付43728台 增速超110%
1月3日,蔚来公布2020年12月及全年交付数。数据显示,蔚来12月共交付新车7007台,环比增长32 4%,连续第五...
2021-01-03
临沂紧急寻人!近期到过这家汽车4S店的顾客 请主动申报
临沂紧急寻人!近期到过这家汽车4S店的顾客 请主动申报!记者从山东省临沂市罗庄区疾病预防控制中心了解到...
2021-01-03
科技龙头50强出炉:拿下A股10%市值 机构和聪明资金抱团重仓超万亿
“科技龙头50强”出炉!拿下A股10%市值,机构和聪明资金抱团重仓超万亿跌宕起伏的2020年已经过去,面对即将...
2021-01-03
遭疫情重创 意大利2020年人均收入损失或达2600欧元
原标题:遭疫情重创 意大利2020年人均收入损失或达2600欧元来源:中新网据欧联网援引欧联通讯社报道,意大...
2021-01-03
严健军:浙商在疫情防控和经济社会发展两个战场都交出优异答卷
由上海市浙江商会主办的“第五届世界浙商上海论坛暨2020年上海市浙江商会年会”于2021年1月3日在上海举行。...
2021-01-03
元旦档“三巨头”票房直逼20亿 这些A股公司将受益?
大爆发!史上最强元旦档,“三巨头”票房直逼20亿,8000万粉丝易烊千玺又火了!这些A股公司将受益?压抑太久...
2021-01-03
元旦后银行房贷额度不松反紧 还有个优惠可能再也看不到了
原标题:买房的注意!元旦后银行房贷额度不松反紧,这一新规正在发威!还有个优惠可能再也看不到了据券商中...
2021-01-03
再退坡20% 2021年新能源车补贴“新政”划重点
2021年新能源汽车补贴政策再次强调了补贴的规模门槛,提出新能源乘用车、商用车企业单次申报购置补贴清算车...
2021-01-03
30年少生1.42亿人:退休高峰将至 未来楼市谁接盘?
原标题:30年少生1 42亿人,退休高峰将至,未来楼市谁接盘?第一财经记者对近六十年出生人口统计梳理发现,...
2021-01-03
首尝创业板注册制:18只股票有的涨11倍 有的已破发
2020年8月24日,创业板注册制下首批18家企业挂牌上市。短短4个月,18只股票中已涌现出一批牛股及盈利“王者...
2021-01-03
北向资金4天大调仓:减持中国联通近9000万股 增持5只大金融股
本周A股市场仅4个交易日(2020年12月28日-12月31日),上证指数、深证成指、创业板指分别累计上涨2 25%、3 24%、4 42
2021-01-03
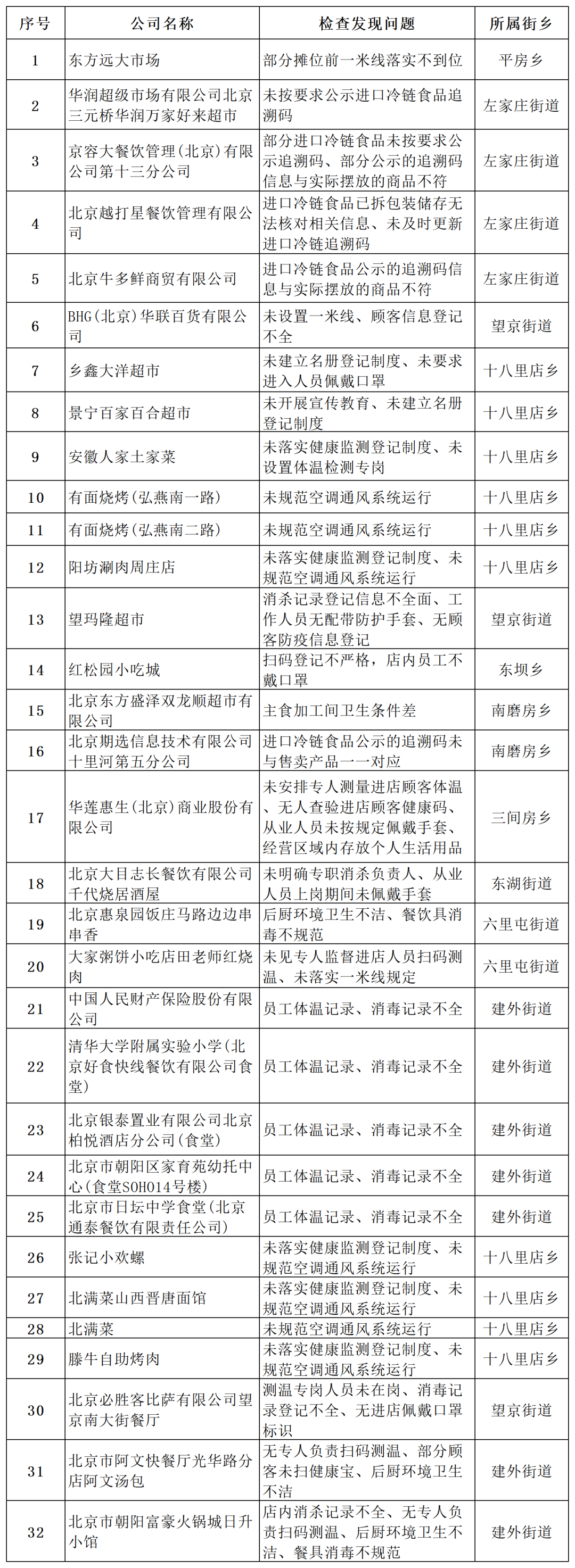
华润超市、阳坊涮肉等未落实疫情防控责任被北京朝阳区通报
朝阳区关于对未落实疫情防控责任企业的通报来源:北京市朝阳区市场监督管理局为切实做好疫情常态化防控,促...
2021-01-03
Model Y订单挤爆官网 特斯拉今年要卖100万辆?
原标题:Model Y订单挤爆官网 特斯拉今年要卖100万辆?1月2日,特斯拉发布2020年第四季度及全年生产和交付...
2021-01-03
资源领域反腐:多名“煤老虎”现出原形
中央纪委国家监委网站 吕佳蓉报道 前不久,中央纪委国家监委网站通报广东省旅游控股集团有限公司原党委委...
2021-01-03
注意!大基金、小米、华为频频在这些公司砸重金
原标题:注意!大基金、小米、华为频频在这些公司砸重金尽管早已是国家集成电路产业投资(简称“大基金”)...
2021-01-03
史上最大征信罚单:擅自从事个人征信业务 鹏元征信被罚2000万
原标题:史上最大征信罚单!因擅自从事个人征信业务,鹏元征信被罚2000万记者|张晓云12月30日,央行公示的行...
2021-01-03
北京顺义首批公交从业者接种新冠疫苗
原标题:北京顺义首批公交从业者接种新冠疫苗 重点线路驾驶员将进行二次核酸检测2021年1月2日上午,顺义公...
2021-01-03
按揭购房注意:元旦后银行房贷额度不松反紧 这一新规正在发威
按揭购房注意!元旦后银行房贷额度不松反紧,这一新规正在发威,部分银行或已超限每年1月是银行房贷额度相对...
2021-01-03
海南整治房地产违法违规行为 多家房企中介被取消备案资格
元旦前夕,为进一步做好房地产市场调控工作,保持房地产市场平稳健康发展,海南省住房和城乡建设厅持续开展...
2021-01-03
特斯拉疯狂降价:官网订单页面被刷爆 蔚来汽车退定量激增
深度解读 | 特斯拉疯狂降价掀满城风雨,蔚来汽车退定量激增来源:钱江晚报钱江晚报·小时新闻记者 王静 ...
2021-01-03
潘石屹莫斌张玉良等33位地产大佬新年金句:奋斗的脚步永不停歇
乐居财经寒梅傲霜雪,年轮添新纹。已经过去的2020年,是极不平凡的一年。2021年第一缕阳光照亮苍穹,历史开...
2021-01-03
36974条
上一页
1
..
571
572
573
574
575
576
577
578
579
..
1479
下一页
最新文章
从星际飞船船长到电动自行车推销员: 与威廉·沙特纳的对话
韩国已经在进行区块链爆炸
如果你没有管理策略,你的数据就没用了
调查显示,这些公司将产生下一波企业家浪潮
尽管科技股下跌,Netflix仍在上涨
您是否已尽一切努力为这个销售旺季准备在线公司?
企业家可以通过三种方式使用AI来促进业务发展
2019将为芯片制造行业准备什么?
数字双胞胎的量子飞跃
精彩推荐
苹果WWDC主题演讲中的所有重要内容
微软的巴厘岛项目试图让你控制你的数据
区块链技术在东南亚的作用越来越大
如何掌握社交媒体营销2019年
如何破解亚洲竞争激烈的电子科技行业
机器学习如何创造一个更精英、更少偏见的就业市场
图文观赏
秒杀网红款,火爆朋友圈的匈牙利鹅绒被到底好在哪里!
错误的更新砖耐克 “自动系带” 智能鞋
Google Home和Amazon Echo可以存储您的语音记录。这是它们可以用来对付你的时候。
测试成功用户体验的一个指标
将AI整合到招聘中如何使面临劳动力危机的公司受益
为什么聊天机器人很好,不,他们不会夺走你的工作
绿色云计算: 每个质量保证都应该知道的技术
人工智能如何改变中小企业的商务旅行
这个机器人真空吸尘器在你工作的时候打扫你的房子
热门推荐
零工经济如何帮助促进多样性
为什么潮流正在转向能源部门
4人工智能趋势值得关注2019年
这位连续的企业家厌倦了文书工作,他建立了一个聊天机器人来帮助其他人进行管理工作
Salesforce的创新生产力解决方案如何帮助团队更快地完成更多工作
市场能否提供小企业所需的综合金融科技工具?
友情链接:
百度地图
融道中国
自助投稿
山西商业网
大军事网
中国白银理财网
科技金融网
贵州热线
万隆金银理财网
百度地图
大事中国
中国啤酒网
巴中房产网
深圳都市网
南方站长网
版权所有:融道网