中基协向义乌高创下达纪律处分:限期改正“三方面”违规行为
来源:新浪财经综合 时间:2021-02-20 18:39:22
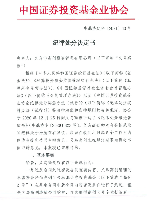
春节后首个周五(2月19日),中国证券投资基金业协会开出7份纪律处分决定书,其中,义乌市高创投资管理有限公司收到纪律处分决定书,其存在违规行为:一是违反合同规定变更合同重要内容;二是违反投资者适当性管理要求;三是违反规定未向协会填报并更新信息。


版权及免责声明:凡本网所属版权作品,转载时须获得授权并注明来源“融道中国”,违者本网将保留追究其相关法律责任的权力。凡转载文章,不代表本网观点和立场。
延伸阅读
-
原标题:永续债成银行补血“神器”,中信银行获批发行不超400亿无固定期限资本债券3月23日,中信银行发布公告称,该行收到中国银保监会...
2021-03-23
-
详解快手首份年报:营收587亿,净亏损79亿元,钱都花到哪了?作者:白杨3月23日,快手发布2020年年度报告,这也是快手上市以来,发布的首
2021-03-23
-
投资研报【券商荐股精选】龙头股的“合理位置”与“安全边际”在哪里?周期股这一风险曝光【新能源汽车每日动见】上游资源价格涨跌分化...
2021-03-23
-
超宽松货币政策后果显现。周二亚盘,纽元持续下跌。欧盘纽元兑美元跌势扩大,日内跌1 5%,跌至三个月新低。早前,新西兰宣布采取措施抑...
2021-03-23
-
原标题:全球通胀隐现里拉惨遭“吊打” 中国年内加息概率几许?作者:叶麦穗土耳其货币里拉又被“吊打”!3月22日,里拉兑美元汇率开盘...
2021-03-23
-
炒股就看金麒麟分析师研报,权威,专业,及时,全面,助您挖掘潜力主题机会!【方证视点】通胀难以出现 A股回归正常——0324来源: 伟哥论市核
2021-03-23
-
炒股就看金麒麟分析师研报,权威,专业,及时,全面,助您挖掘潜力主题机会!3月23日消息,有七大利好可能影响明日股市,具体为:ST岩石...
2021-03-23
-
有信科技创始人林少章:疫情后企业数字化意愿提高 全渠道数字化成创投热土作者:叶麦穗提供全渠道数字化解决方案的广州有信科技有限公...
2021-03-23
-
最新文章
-
马斯克V.S薛其坤:立足当下 对人类未来展开无限想象
-
精彩推荐
-
-
图文观赏
-
众安在线扭亏为盈:2020年净利5.5亿 数字生活生态驱动增长
-
热门推荐
-