炒股就看金麒麟分析师研报,权威,专业,及时,全面,助您挖掘潜力主题机会!
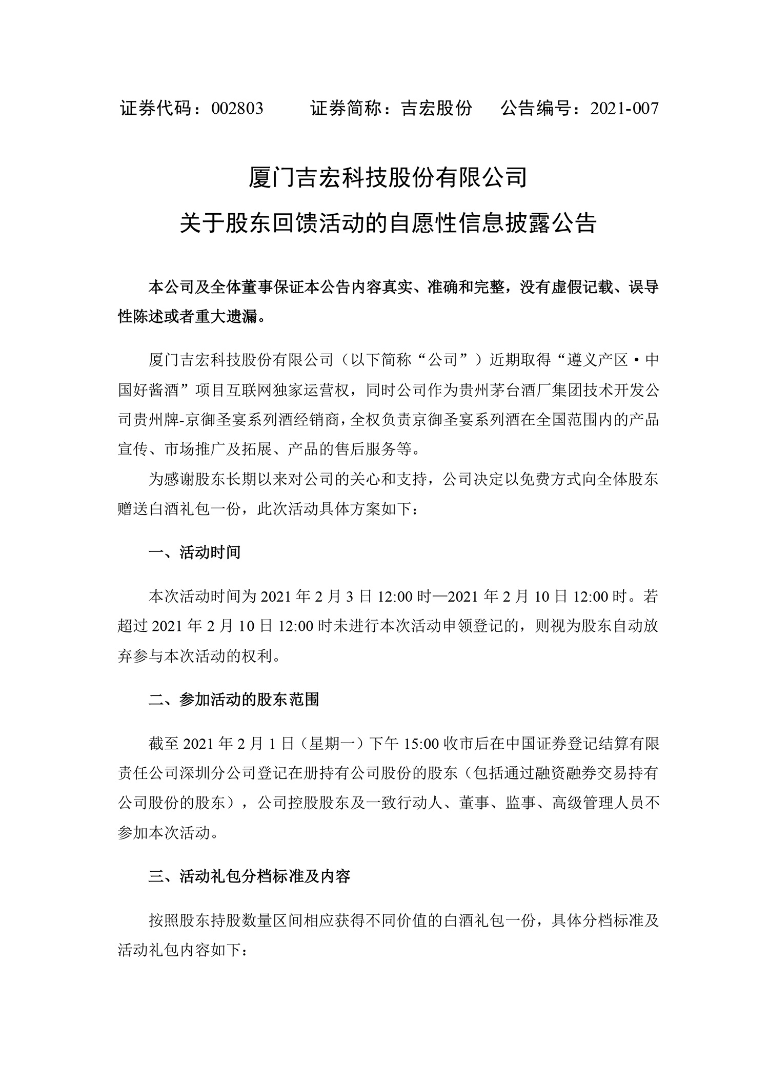
原标题:吉宏股份向股东送白酒礼包:持股超25万股送一瓶飞天茅台等
1月21日,厦门吉宏科技股份有限公司(吉宏股份,002803)发布公告称,为感谢股东长期以来对公司的关心和支持,公司决定以免费方式向全体股东赠送白酒礼包一份。
公告显示,不同的股东持股数量区间,相应获得的白酒礼包价值不同。持股大于25万股的,白酒礼包包括飞天茅台1瓶(规格:53% vol 500ml)、遵义1935酱香型白酒1瓶(规格:500ml)、贵州酱酒品鉴版1件(规格:500ml,共6瓶) 。
按照1月21日吉宏股份32.56元/股的收盘价计算,25万股的股东持股市值至少814万元。而根据近期飞天茅台散酒2450元/瓶、整箱酒3100元/瓶的市场价估算,持股超814万元的股东可获得的白酒礼包市场价约为4500元至5000元。

吉宏股份表示,活动期间,股东可扫通过“吉宏股份”微信公众号二维码,进入公众号,点击“礼包申领”,或通过“吉宏白酒礼包申领”小程序二维码进入申领页面,按照页面说明提交股东身份证明文件,填写并提交礼包申领单。
吉宏股份将根据股东所提交的身份证明文件核实股东身份,确认是否为2021年2月1日下午收市后在中国证券登记结算有限责任公司深圳分公司登记在册的公司股东;经核实确认为公司股东后,将及时通过邮寄方式将对应的活动礼包送达各位申领股东。
在公告中,吉宏股份介绍,公司在近期取得“遵义产区·中国好酱酒”项目互联网独家运营权,同时公司作为贵州茅台酒厂集团技术开发公司贵州牌-京御圣宴系列酒经销商,全权负责京御圣宴系列酒在全国范围内的产品宣传、市场推广及拓展、产品的售后服务等。
吉宏股份官网资料显示,厦门吉宏科技股份有限公司成立于2003年,以快消品展示包装为主营业务,服务于快消品行业龙头客户。上市后,公司内生外延并举,快速壮大包装业务的同时依托创意设计本源,切入精准营销和跨境电商业务。

版权及免责声明:凡本网所属版权作品,转载时须获得授权并注明来源“融道中国”,违者本网将保留追究其相关法律责任的权力。凡转载文章,不代表本网观点和立场。
延伸阅读
版权所有:融道中国