原标题:腾讯旗下7款APP遭广东责令整改 侵害用户权益
中国经济网北京1月14日讯(记者徐自立马先震)1月11日,广东省通信管理局发布动态《209款App被广东省通信管理局责令整改或关停(2020年11-12月)》。其中11至12月,隐私合规和网络数据安全监管方面,广东省通信管理局共监测发现201款App存在侵害用户权益和安全隐患问题,并依据《网络安全法》《电信和互联网用户个人信息保护规定》等法律法规对App运营者发出《违法违规App处置通知》,责令限期改正并通知各应用商店督促整改。

本批被责令整改的201款侵害用户权益和安全隐患问题App中,游戏类30款、金融类30款、工具类26款、生活服务类19款、聊天社交类18款、购物类17款、音乐视频类15款、旅行交通类13款、拍照摄影类8款、教育类7款、医疗健康类7款、办公类6款、新闻阅读类5款。
其中,深圳市腾讯计算机系统有限公司旗下的7款APP登榜。
游戏类APP手游宝(6.9.7版本)存在以下侵害用户权益的问题:1.征得用户同意前,APP就开始私自收集用户IMSI、IMEI、GUID等用户信息;2.不给权限不让用:因用户不同意打开非必要的麦克风权限,拒绝提供所有业务功能。
游戏类APP天天象棋(4.0.2.5版本)存在以下侵害用户权益的问题:App首次运行未经用户阅读并同意隐私政策,就申请获取存储权限和个人信息。

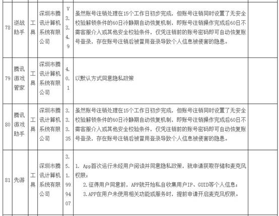
工具类APP逆战助手(V3.3.4.9版本)存在以下侵害用户权益的问题:虽然账号注销处理在15个工作日初步完成,但账号注销同时设置了无安全校验解锁条件的60日冷静期自动恢复机制,即账号注销操作完成后60日不需客服介入或其他安全校验条件,仅凭注销前的账号密码即可自动恢复账号登录,存在账号注销后被冒用登录导致个人信息被侵害的隐患。
工具类APP腾讯游戏管家(4.0.1版本)存在以下侵害用户权益的问题:以默认方式同意隐私政策。
工具类APP腾讯游戏助手(3.3.3.35版本)存在以下侵害用户权益的问题:虽然账号注销处理在15个工作日初步完成,但账号注销同时设置了无安全校验解锁条件的60日冷静期自动恢复机制,即账号注销操作完成后60日不需客服介入或其他安全校验条件,仅凭注销前的账号密码即可自动恢复账号登录,存在账号注销后被冒用登录导致个人信息被侵害的隐患。
工具类APP先游(3.5.1.999407版本)存在以下侵害用户权益的问题:1. App首次运行未经用户阅读并同意隐私政策,就申请获取存储和麦克风权限;2.征得用户同意前,APP就开始私自收集用户IP、GUID等个人信息;3.APP在用户未使用相关功能或服务时,提前申请开启麦克风权限。

音乐视频类APP手机QQ影音(4.2.8版本)存在以下侵害用户权益的问题:1. App首次运行未经用户阅读并同意隐私政策,就申请获取存储权限;2.在APP中无法找到隐私政策。

据天眼查APP显示,腾讯公司成立于1998年11月,是目前中国最大的互联网综合服务提供商之一,也是中国服务用户最多的互联网企业之一。2004年6月在香港联合交易所主板上市。通过即时通信QQ、腾讯网(QQ.com)、腾讯游戏、QQ空间、无线门户、搜搜、拍拍、财付通等中国领先的网络平台,腾讯打造了中国最大的网络社区,满足互联网用户沟通、资讯、娱乐和电子商务等方面的需求。
版权及免责声明:凡本网所属版权作品,转载时须获得授权并注明来源“融道中国”,违者本网将保留追究其相关法律责任的权力。凡转载文章,不代表本网观点和立场。
延伸阅读
版权所有:融道中国