炒股就看金麒麟分析师研报,权威,专业,及时,全面,助您挖掘潜力主题机会!
原标题:【安信策略】春季行情仍在路上,关注涨价景气品种
来源:陈果A股策略
投资要点
我们认为, 12月以来流动性的边际改善已经提前开启了春季行情,目前全球疫情出现一些不确定性,流动性宽松环境有望持续,美国民主党掌控参议院后,全球通胀预期提升,A股春季行情尚未结束,部分涨价品种可能出现一波新的机会。行业上重点关注:军工、农业、化工、有色、电子(Mini Led、半导体、苹果链)、新能源汽车、光伏、白电、机械、券商等;主题重点关注:碳中和、生物育种、高端制造等。
风险提示:
1.全球疫情未获得有效控制;2.全球经济疲软;3.国内信用收缩超预期。
正文
本周市场迎来新年“开门红”,上证指数,中小板指,创业板指涨跌幅分别为2.79%,8.11%,6.22%。从行业指数来看,本周有色金属(10.66%)、农林牧渔(9.51%)、电气设备(9.10%)、国防军工(6.90%)、食品饮料(6.64%)等行业表现相对较好,纺织服装(-3.89%)、房地产(-2.13%)、公用事业(-1.52%)、计算机(-1.30%)、通信(-1.26%)等行业表现靠后。
我们认为, 12月以来流动性的边际改善已经提前开启了春季行情,目前全球疫情出现一些不确定性,流动性宽松环境有望持续,美国民主党掌控参议院后,全球通胀预期提升,A股春季行情尚未结束,部分涨价品种可能出现一波新的机会。行业上重点关注:军工、农业、化工、有色、电子(Mini Led、半导体、苹果链)、新能源汽车、光伏、白电、机械、券商等;主题重点关注:碳中和、生物育种、高端制造等。
1. 流动性收紧环境尚不具备
去年12月以来央行流动性的超预期宽松是当前春季行情提前启动的重要原因,那么开年后流动性有收紧吗?央行本周净回笼4650亿元是否意味着流动性的再次收紧呢?我们认为并非如此,事实上银行间市场流动性年后一直维持较为充裕的水平。本周央行的资金回笼主要是出于回收去年底为应对信用风险和年末资金需求释放的流动性的考虑,并非为了收紧流动性。事实上,央行在1月8日还专门进行了规模仅为50亿元的7天逆回购操作,释放信号稳定市场预期。同时长债利率维持12月以来的低位,中票利率也出现了明显下行。



除了考虑国内经济复苏和通胀压力,并维护银行体系流动性合理充裕外,中国的货币政策收紧还需要综合海外疫情的蔓延、美国汇率的持续走弱等多种因素。
另一方面,海外疫情没有得到完全控制,中国新冠疫情就不可大意,尤其接近春节,散发风险更不能排除。自去年年底开始,中国本土新增确诊人数有抬头迹象,国家卫健委专家也表示:在全球疫情没有得到有效控制而且呈加速蔓延的大背景条件下,本土疫情呈散发、多点散发甚至局部出现聚集性疫情将成为常态。这也意味着部分地区及行业的经济活动恢复进程依然存在不确定性,这对货币政策收紧构成制约。






2. 美国民主党掌控参议院,进一步推动通胀预期
美国时间1月5日举行的佐治亚州参议员选举结果出炉,民主党在两个席位竞争中均获胜利,形成了民主党同时掌控白宫和国会两院的“横扫”局面。这一结果意味着美国推出更大规模的刺激计划概率大幅上升,全球通胀预期快速上行,同时对美元则形成利空。未来需重点关注美国国债收益率上行对全球市场的影响,同时全球需求复苏也为多个涨价品种带来了新的投资机会。

海外需求复苏预期带动下,近来多类大宗商品价格表现强劲。疫情导致全球工业生产活动受到大幅冲击,但包含基本金属、化工品在内的多类大宗商品价格却不降反升,2020年11月以来更是快速上行。除了宽松的货币流动性环境和美元走弱对大宗商品价格带来的提振影响,一方面,多类资源国持续受疫情影响,部分产能退出,供给受限明显。尽管2020年年初新冠疫情在全球扩散造成了较大的需求冲击,但随着疫情影响的逐步消退,尤其是中国经济的超预期修复,多类大宗商品供给偏紧的格局逐步显现,支撑其价格的上行。另一方面,11月以来,疫苗落地并逐步普及,2021年全球经济复苏预期大幅拉动多类大宗商品价格。当前,海外库存仍处于低位。展望2021年,海外补库需求强烈,供需格局偏紧,叠加货币流动性宽松、美元走弱的大背景,大宗商品价格将继续得到支撑。分析大宗商品涨价链,我们认为,短期,在需求端复苏带动和宽松的流动性环境下,当前有色金属、煤炭、原油化工等大宗商品的涨价动能将受到一定支撑;而中长期来看,可重点关注将于明年维持供需紧平衡格局的铜、铁矿石、焦炭、动力煤、大豆、聚氨酯等板块。

金属板块
铝、铜、锌等有色金属自3月以来便呈现上行趋势;11月以来,螺纹钢、铁矿石等黑色金属期货价格涨幅明显。展望后期,随着疫情影响的逐步消退,欧美地区将陆续恢复生产活动,叠加美国新一轮财政刺激和欧美房地产市场持续走热的带动,全球基本金属需求将得以提振。
铜:2020年,全球铜矿受疫情影响,直接引起约50万金属量的减产。2021年,各大铜精矿矿端新增产能项目投产时间主要集中在下半年,上半年供给或将持续偏紧。
铁矿石:四大矿山新增产能项目预计将于2021年下半年才陆续开启投产,全年产能增量有限,预计将持续维持供需偏紧格局。

煤炭板块
焦炭:2020年10月以来,山西、河南等地集中淘汰落后焦化产能,且年末海关对澳煤进口进行限制,焦炭供需缺口迅速扩大,价格迎来大幅上涨。展望后市,需求端,制造业投资进程有望加快,带动焦炭需求;供给端,2020年下半年焦炭产能去化超预期,后期新增产能受能耗双控政策限制,2021年行业供需格局将由之前的过剩变为净短缺,支撑价格进一步上行。
动力煤:近月以来,随着华北地区逐步进入供暖期,部分电厂存在补库需求,但在华东、华南进口限制背景下,港口库存短期难以提升,造成动力煤价格的迅速上行。2021年,在供给端产能瓶颈受限、产量增速趋缓以及经济进一步复苏引起需求回升的共同作用下,整体煤炭行业或将出现供给缺口,继续拉动动力煤价格。

农产品板块
大豆:2020年下半年以来,美国大豆主产区受到不利天气影响,产量有所减少,国际大豆价格持续上升。近月,南美干旱导致作物受损,预期全球2021年大豆产量将有所下降,供需偏紧格局将继续支撑全球大豆价格。
玉米:2020年东北遭遇干旱、台风等极端天气,长江流域受洪涝灾害影响,玉米单产下降,而下游生猪存栏的回升则带动了饲料消费需求,使得产需缺口扩大,推动国内玉米价格上涨。展望2021年,国内临储库存已达低位,投放量有限,而下游生猪存栏同比大幅回升,饲料需求旺盛,整体行业将继续处于景气周期。

农用物资(农药、化肥):全球农作物价格的上涨将带动农药、化肥板块的量价表现。一方面,农作物价格上涨使得农民种植效益提升,进而拉动当年或次年农药、化肥等农资投入的积极性;另一方面,农作物涨价还将提振农民播种积极性,扩大种植面积,从而带动农药、化肥销量。

石油化工板块
原油:11月以来,在全球经济复苏预期带动下,原油期货价格迎来一定上涨。展望2021年,海外经济活动复苏将支撑原油消费的回升,但在2020年12月初的产油国会议上,OPEC+同意缩减2021年1月起的减产规模,预计2021年减产幅度将大概率收缩,抑制原油价格上行空间。


化工品:2020年3月以来,多类化工产品装置开工率不及预期,而下游家电、汽车的需求
恢复速度大于供给,聚氨酯、塑料等化工品涨幅明显。2021年,随着国内外需求的进一步恢复,在汽车、家电的良好产销预期和纺服消费的逐步恢复下,预计聚氨酯、塑料、轮胎等化工品板块价格仍将受到一定支撑。

3. A股“机构抱团”现象的注意点
3.1. “一九”行情现象成因
近年与投资者的交流中,“机构抱团”、“龙头”、“分化”常常成为我们探讨的焦点问题。
我们将60个交易日前的A股按市值大小均分为10组,可以看到,近期市场的“赚钱效应”集中体现在第1组,而3-8组则主要反映“亏钱效应”,指数的上涨也主要体现权重的上涨而非中小市值公司的下跌。按照市值效应50亿和大于1000亿进行分组,统计结果也能够清晰的体现这一差异。


这一现象是如何发生,并在本周得到极致演绎的?我们认为,这是基本面、流动性、改革方向等多个因素共同作用的原因。
短期边际因素之基本面担忧:业绩兑现前,资金寻求确定性品种
对许多投资者而言,2020年新冠疫情带来的冲击带来了很多非经常性损益,当前疫情也依然可能存在反复,也使得一些行业及公司业绩依然存在不确定性。随着业绩兑现时点逐步逼近,资金开始从一些增长逻辑“有瑕疵”或业绩不确定性较大的公司撤出,集中流入成长路径清晰或业绩稳定易于跟踪预测的龙头公司中。而近期出现的国内新冠疫情多点散发甚至局部出现聚集性疫情进一步加剧了经济复苏和政策的不确定性,加剧了资金抱团确定性品种的趋势。
短期边际因素之资产配置行为:新基金发行火爆推动资金抱团
开年第一周新基金的火爆发行可能是推动资金抱团的第二个原因。据目前已经披露的情况统计本周出现了9只爆款权益类基金,募集规模合计约860亿份,获超千亿资金追逐。多只基金提前结束募集,至9日合计已有28只基金完成发行,预计规模超1200亿份,速度环比明显加快,且远超往年同期。


去年年初同样出现过一次新基金发行的爆发式增长,但本周新基金的火热程度远超去年年初和7月之后正常水平。我们认为除了大量新基金集中排在年初发行上市之外,另一个原因或许是许多投资者在年底-年初这段时间回顾了2020年资产配置的绩效,主动型权益类基金年回报中位数达43%的优良业绩吸引了权益类资产配置不足的居民申购基金,增配权益资产,同时权益类资产配置较多的投资者则可能抛出此前业绩表现不佳的股票或基金,转而申购去年业绩优良的基金或这些明星基金经理新发的基金产品。我们的研究表明,今年1月所有新发基金经理所管理其他成立一年以上的主动偏股基金,其在2020年的收益均值为68.8%;而去年1月新发基金经理所管理其他基金在2020年的收益均值为53.2%。这样的明星效应,可能是助推新年基金爆款频出的一大原因。
因此资金的配置行为可能导致了抱团行情的进一步强化。一方面是此前涨幅不大的股票被抛售,业绩不佳的基金被赎回,另一方面是大批新发基金入市在即。市场预期这些明星基金经理的新发产品将会延续此前在明星产品上的配置思路,即成长逻辑清晰或业绩稳定性强的龙头品种(往往也是机构抱团品种),因此在这些基金建仓前抢先配置。导致抱团品种快速上涨。
中期趋势因素:行业竞争格局改善强化龙头效应
许多行业发展到一定阶段,都会呈现出龙头效应,龙头的市场份额,盈利能力,现金流情况都会好于同行水平。我们构建行业竞争格局指数已经在多个行业中观察到了这一现象,而机构在投资时也会优先配置这些行业竞争格局较好或正在改善的行业龙头,而这些行业中排名靠后的公司未来业绩则面临较大的不确定性,少有资金青睐。在中国当前的发展阶段,许多行业竞争格局还有进一步改善的空间。

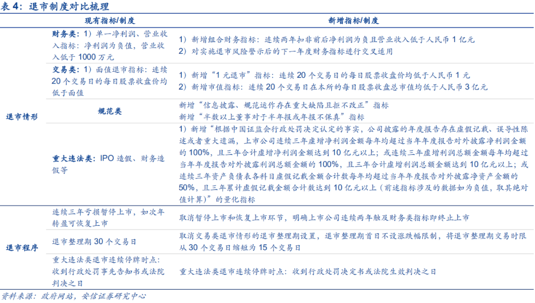
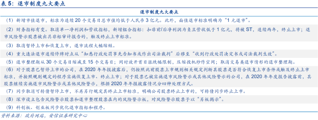
长期趋势因素:注册制+退市制度改革:龙头行情是长期趋势
我们在此前的专题报告《成熟牛的制度基石——注册制下的A股市场》中,曾经预测过注册制和退市制度改革下的A股市场:A股两极分化加速,投资趋势转向龙头,成交量逐渐向龙头集中,退市股大幅增加,同时机构投资者占比上升。A股近年来也确实呈现出跑赢指数的公司占比始终处于低位的情况,除了2017年仅11.1%的公司跑赢沪深300的极端情况,近3年这一比例也一直在30%及以下的水平。

近期出炉并正式实施的“退市新规”就进一步削弱了小市值公司的壳价值。A股市值小于30亿的公司在新规征求意见稿推出之前就已经呈现出疲态。新规意见稿出炉和在年底正式实施后,小市值公司出现了两轮明显的下跌。退市制度的变革可能也是近期A股分化加剧的重要原因。



3.2. 当前“抱团行情”及未来关注点
从不同市值的个股估值分化程度来看,安信A股个股估值分化指数在本周骤升至28%的高位,与此前2018年2月2日的36%和2014年7月11日的40%这两次高点的水平还有一段距离。而在大多数行业集中度提升是中期趋势,以及注册制改革和A股机构化趋势下个股分化指数逻辑上也不能排除突破2014年高点的可能。

从中期来看,如果经济和流动性环境不发生重大转变,那么“机构抱团”会继续存在,但抱团行业也会根据行业基本面前景的转变而发生变化。从短期来看,如果出现重大外部冲击或流动性无法支撑当前权重股的上行,行情会面临回撤。
需要关注以下几方面变化:
经济环境变化后
回顾美国漂亮50行情的破灭,既有美国“婴儿潮”一代消费爆发期结束的长期利空,也有“布雷顿森林体系”崩塌和石油危机带来的滞胀冲击。漂亮50行情存在的经济环境和流动性基础被破坏是行情结束的重要原因。
对于市场,未来经济环境大概率会经历到“免疫、复苏、通胀、收紧”这一转变。在这一过程中,如果经历过度收紧或类滞胀阶段状态,则抱团品种估值可能遭遇挑战,但目前这一条件还未看到成立。
市场环境变化
推动权重股大幅上涨,对市场的资金消耗往往多于市场普涨,因此当前“一九”行情如需持续对流动性提出了较高要求。这种情形下市场往往对外部利空尤其敏感,例如2018年1月底美国暴跌对A股的冲击。
对当前A股来说,市场需要密切关注新基金发行情况,当新基金发行规模回落(可能源自市场和监管因素),或预期的新成立基金未如预期建仓,则可能诱使市场的调整,例如2020年7月基金发行高峰(金麒麟分析师)后,A股的调整。
抱团品种基本面逻辑变化
近年来的“抱团行情”虽然一直上演,但内在的抱团品种实际上一直在不断变化。例如2019年美国的制裁破坏了海康威视、“华为链”等品种的成长逻辑,机构资金转向医药、家电、半导体等行业。又例如2020年疫情下,部分医药、家电等品种被机构重仓,但随着后疫情时代的临近,其受益疫情的逻辑被破坏,其股价也出现了明显的下跌。另外,海南离岛免税政策的推出,也改变了免税行业的逻辑,令中国中免成为毫无疑问的免税龙头。

当前以白酒为代表的食品饮料行业,在通胀预期上行的当下获得资金的热捧。如果未来白酒的提价兑现或低预期,那么其盈利增长逻辑就会面临挑战。这一条件目前并未成立。
最后,如果行业基本面趋势没有出现明显变化,但相关公司的市值已经完全无法用理性解释,那么其股价脆弱性也将较高,随时可能因非基本面原因触发估值修正。
4. 市场内部特征观察:分化加剧
从换手率来看,本周主要指数换手率均明显上升。本周上证综指,中小板指,创业板指,上证50,沪深300,中证500,万得全A的流通市值换手率分别为1.40%,4.27%,5.40%,0.75%,1.19%,2.28%,1.79%,分别较前周变动0.33,1.05, 1.04,0.26,0.41,0.55,0.43个百分点,分别处在87%,52%,47%,91%,90%,82%,85%分位数水平。


本周盘面分化进一步加剧。当前市场强势个股数量占比39.9%,较上周大幅下降5.7个百分点;超买个股与超卖个股之差占比-7.3%,较前周下降5.1个百分点,为近一年半新低。创业板来看,强势个股数量占比35.5%,较上周大幅下降9.4个百分点;超买个股与超卖个股之差占比-6.7%,较前周下降5.5个百分点,同样为近一年半新低。




版权及免责声明:凡本网所属版权作品,转载时须获得授权并注明来源“融道中国”,违者本网将保留追究其相关法律责任的权力。凡转载文章,不代表本网观点和立场。
延伸阅读
版权所有:融道中国