炒股就看金麒麟分析师研报,权威,专业,及时,全面,助您挖掘潜力主题机会!
曾IPO“临阵脱逃”的瑞丰银行又来了,半个月前刚刚被“严重”处罚,原因是这样子……
来源:IPO日报
原创 邹煦晨
时隔近两年半,原本上会前夕突然“熄火”的浙江绍兴瑞丰农村商业银行股份有限公司(下称“瑞丰银行”)终于又走到了IPO审核大门前。
瑞丰银行将于2021年1月7日上会,接受发审委的审核。
那么,瑞丰银行此次能否登陆主板?
一天收到数张罚单
2018年7月10日,原本是瑞丰银行IPO上会的日子,但因尚有相关事项需要进一步核查,瑞丰银行止步了两年多。
不过,由于瑞丰银行并没有终止审核,加之披露规则的原因,瑞丰银行公开披露的最新申报稿还是追溯至2018年1月。这导致瑞丰银行申报稿的时效性不强,为此,IPO日报通过其他途径收集资料和数据,来看看这家银行近年有哪些值得注意的地方。
浙江省绍兴市政府官网显示,瑞丰银行上市“歇火”数月后,其在2018年12月12日这一天收到中国人民银行绍兴市中心支行的数张罚单。
其中,瑞丰银行因未经同意查询个人信息,以及违反用户安全管理规定被罚款37万元;瑞丰银行因占压财政资金被罚款10万元;瑞丰银行因超过期限向人民银行报送账户开立资料,以及对违反票据法规定的票据予以承兑、贴现被罚款13万元;瑞丰银行因虚报、瞒报金融统计资料被罚款1万元。

行政处罚摘要,数据来源:浙江省绍兴市政府官网
不难想象,如果瑞丰银行彼时在2018年顺利过会并成功上市,投资者将可能看到一天收数张罚单的公告。
除了中国银行(维权),银保监会对瑞丰银行的相关处罚也不少。
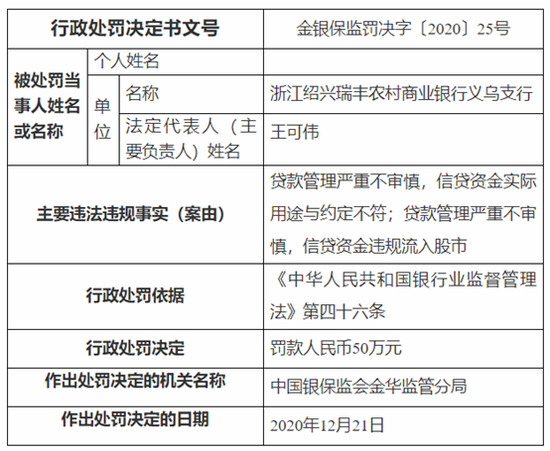
2020年12月21日,距今不满半个月,瑞丰银行被银保监会金华监管分局连用两个“严重”予以处罚,罚款50万元,原因是瑞丰银行“贷款管理严重不审慎,信贷资金实际用途与约定不符;以及瑞丰银行贷款管理严重不审慎,信贷资金违规流入股市”。

罚单摘要,数据来源:银保监会
此前,银保监会金华监管分局还在2019年8月28日对瑞丰银行进行过行政处罚,罚金为30万元,原因是瑞丰银行对员工行为严重失范监督管理不力。
同日,瑞丰银行员工张海波也被银保监会金华监管分局罚款,原因也有“严重”两字。具体来看,张海波在瑞丰银行义乌支行任职期间员工行为严重失范,被罚款5万元。
另外,瑞丰银行控股子公司浙江嵊州瑞丰村镇银行在2018年12月19日被罚款40万元,缘由是贷后管理不到位,贷款资金被挪用。
客户经理违法放贷809万
谈及员工违法,瑞丰银行发生的案例并不算少。
2017年6月判决的案件中,瑞丰银行越州支行小贷金融部客户经理胡震林因犯违法发放贷款罪以及犯非国家工作人员受贿罪被判刑五年六个月。
具体来看,2014年1月至11月,茹海森、董华良、吴剑等人采用虚构资金用途、提供虚假贷款资料等方式向瑞丰银行越州支行申请个人商业贷款。彼时,调查上述贷款申请的正是胡震林。胡震林在收取这些人25万元的好处费后,违法发放贷款809万。

违法发放贷款摘要,数据来源:中国裁判文书网
近几年,同样因违法发放贷款而被判刑的还有瑞丰银行兰亭支行副行长兼负责人杜高法、瑞丰银行兰亭支行信贷员陈某甲、瑞丰银行钱清支行员工周伟忠等人,他们分别被判刑五年、三年、二年六个月。
另外,更早之前,2015年11月判决的案件中,瑞丰银行义乌支行副行长李梁利用职务上的便利,非法收受和索取他人财物159.2万元被判刑11年。
关于公司此前尚有何事项需要进一步核查,为何过了两年多才重新上会,以及公司内控制度如何等问题,IPO日报向瑞丰银行发去采访提纲,但截至发稿尚未收到回复。
版权及免责声明:凡本网所属版权作品,转载时须获得授权并注明来源“融道中国”,违者本网将保留追究其相关法律责任的权力。凡转载文章,不代表本网观点和立场。
延伸阅读
版权所有:融道中国