与2001年以来的前3轮改革相比,此次车险综合改革是囊括交强险与商车险、覆盖费率+产品+监管的全方位改革,既涉及交强险和商车险、条款和费率、产品和服务、传统车险及新能源车险的改革,也涉及车险市场和车险监管、车险供给者和中介渠道改革。如此深度和广度的改革,必将推动财险相关行业进入高质量发展阶段。
来源| 经理人传媒旗下《中国保险家》
文/李凌
银保监会将2020年9月19日落地实施的新一轮车险综改定位于“解决车险市场长期累积的深层次矛盾问题,是综合性、全方位的改革”,涉及交强险、商车险及条款、费率改革,包括传统车险和新能源车险。
这次车险综改受到市场的广泛关注,一方面由于车险是与消费者接触最广的保险产品之一,也是消费者对保险业最不满意的保险产品之一。银保监会消费者权益保护局公布的2019年保险消费投诉情况显示,在涉及财险公司的投诉中,理赔纠纷37392件,占财险公司投诉总量的75.14%。
另一方面,车险在财产保险行业也有着举足轻重的地位。据统计,车险保费规模由2000年的400余亿元增长至2019年8183亿元,占财产险保费收入63%;2020年1-7月,车险保费收入占财险保费的57%。20年间,车险保费收入增加了20倍,占据财产险保费收入的约6成。

因此,在2001年开始的前三轮车险改革分步市场化的基础上,此次车险综改又向市场化迈进了一大步。从力度看,一是预定附加费用率下降幅度较大。改革后的预定附加费用率将从35%下降至25%,其中手续费水平将得到明显压缩,有利于规范市场秩序。二是预定赔付率上升幅度较大。静态测算改革后,预计车险整体赔付率将从60%提升至75%左右。三是简政放权力度较大。将商车险示范产品由审批制改为备案制,支持开发创新产品;在自主定价系数和手续费监管方面向银保监局授予更多职权。四是配套改革力度较大。积极推行实名缴费、电子保单,探索新技术研究应用,健全费率回溯、保费不足准备金等制度。
从节奏看,为坚持稳中求进,防止市场大起大落和无序竞争,经过反复论证,在比较关键的“自主定价系数”改革上选择分两步走,第一步将自主定价系数范围确定为0.65-1.35,第二步根据改革进展情况再适时完全放开。
为了保证改革成效,指导意见同时加强了配套措施与监管力度,主要包括费率回溯和产品纠偏制度、保费不足准备金制度、中介同查同处机制、实名缴费和电子保单制度、停止使用条款费率机制等监管工具。监管力度的加强预计将进一步防范保费不足等风险,在保护消费者的合理权益的同时,维护市场秩序,使各家保险公司理性的经营和竞争,并在促使财险公司高质量发展的前提下,以产品创新和服务模式升级换代引领行业进入新的生态阶段。
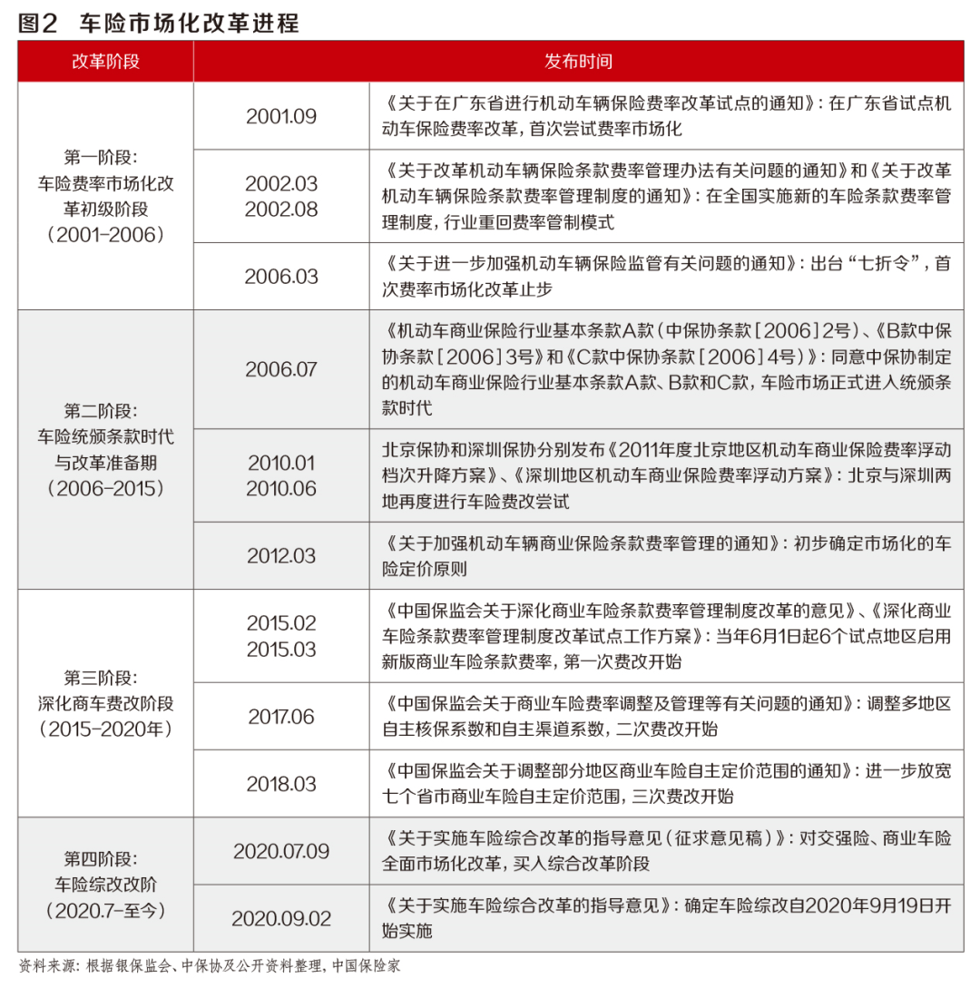
第一轮:开启车险费率市场化2001年之前,中国车险市场实行统一的费率管控制度。2001年9月,原保监会发布《关于在广东省进行机动车辆保险费率改革试点的通知》,在广东省率先试点改革车险费率,将车险条款费率的制定和修改权限下放给保险公司,保险公司可参照现行费率标准,自主制定公平合理的车险费率,报当地保险监管部门备案后适用。2003年,车险条款费率改革制度在全国推广,保险公司自主定价车划线费率,监管部门审查备案。
第一阶段改革,开启了中国车险费率市场化改革的历程。监管主旨是开放车险市场,解决产品同质化问题,鼓励保险公司自主定价及开发多元化满足客户需求的产品。但由于大部分市场主体缺乏费率厘定的数据基础,导致出现恶性价格竞争的局面,车险经营中多次出现“高保低赔”、“无责不陪”等霸王条款,而且面对市场的恶性竞争,消费者权益受损。原保监会于2006年3月发布《关于进一步加强机动车辆保险监管有关问题的通知》,规定自2006年6月1日起,各公司通过无赔款优待、随人因素、随车因素等方式给予投保人的所有优惠总和不得超过车险产品基准费率的30%(七折令)。该《通知》实施,宣告第一次车险费率市场化改革的终止。
第二轮:遏制恶性竞争,调高市场透明度紧接着的2006年7月,原保监会批准《机动车商业保险行业基本条款A款(中保协条款[2006]2号)》、《B款中保协条款[2006]3号》和《C款中保协条款[2006]4号)》,规定由中国人保、平安财险、太保财险3家公司分别推出A、B、C三款产品,各款产品实施统一条款和费率,保险公司从中选择一款开展车险业务。中国车险行业正式进入统颁条款时代。
从今天往回看,第二阶段的改革也可以看成是车险改革准备期,监管层的意图是遏制价格恶性竞争,提高市场透明度。2010年1月,北京保协制定了《2011年度北京地区机动车商业保险费率浮动档次升降方案》,将无赔款优待及上年理赔记录、多险种投保、行驶里程等几项因素纳入费率调整因子。2010年6月,深圳保协出台《深圳地区机动车商业保险费率浮动方案》,该《方案》中,个人车辆费率系数包含了赔款记录系数、险别系数、车型系数以及交通违法记录系数四项。
北京与深圳两地车险费改的尝试为改革在全国更大范围推广奠定了基础。2012年3月,原保监会发布《关于加强机动车辆商业保险条款费率管理的通知》,提出符合条件的保险公司可自主拟定商业车险条款和费率,并报原保监会批准。同月,中保协进一步发布《机动车辆商业保险示范条款》,对原有商业车险条款进行梳理和修订,对机动车实行统一条款。
第三轮:三次商车费改解决同质化经营痼疾2015年2月,原保监会发布《关于深化商业车险条款费率管理制度改革的意见》,提出以行业示范条款为主体,创新条款为补充,建立标准化、个性化并存的商业车险条款体系;以大数法则为基础,市场化为导向,逐步扩大财产保险公司商业车险费率厘定自主权;以动态监管为重点,偿付能力监管为核心,加强和改善商业车险条款费率监管的目标。
2015年3月,原保监会印发《深化商业车险条款费率管理制度改革试点工作方案》,针对综合成本率实施阈值监管,车险综合成本率上升幅度超过本财产保险机构综合成本率前三个年度相应期间平均同比变动幅度(取绝对值计算)时,应及时对商业车险费率进行调整。同月,中保协发布《中国保险行业协会机动车商业保险示范条款(2014版)》,对2012年版商业车险示范条款进行了修订完善。这一系列的办法和条款的推出,意味着中国商业车险条款费率管理制度进入第三阶段的深化改革期。
由此,第一次商车费改和阈值管理开启。2015年6月1日起,各财产保险公司在黑龙江等6个试点地区全面启用新版商业车险条款费率,标志着中国商业车险条款费率管理制度改革试点全面落地实施。2016年1月1日起,试点地区扩大到18个省市,将天津等12个地区纳入第二批商车费改试点范围。2016年6月底,商车费改第三批试点大范围启动,推广至全国。
2016年5月,由于实际综合成本率与报送材料不一致,原保监会对安诚、安华、华安、大地、渤海、中华联合等6家公司下发监管函,责令停止使用相应地区条款费率,修改费率方案,并高度重视产品管理、杜绝此类问题。此事件堪称阈值监管的标志事件,使得行业开始高度重视对综合成本率的监管。2017年3月,原保监会印发《关于2017年车险市场现场检查工作的方案》,严查数据不真实情况。
2017年6月9日,原保监会下发《中国保监会关于商业车险费率调整及管理等有关问题的通知》(保监产险〔2017〕145号),调整深圳、河南、天津、河北、福建、广西、四川、青海、青岛、厦门等地区的自主核保系数和自主渠道系数。这宣告第三阶段第二次商车费改开启,进一步升级商车费改和阈值管理。
为了加强费用监管,145号文着力于堵住准备金调整的漏洞,其中加入了综合费用率和未决赔款准备金提转差率,将阈值监管继续升级。2017年7月11日出台的《中国保监会关于整治机动车辆保险市场乱象的通知》(保监财险〔2017〕174号),继续针对恶性竞争、虚列费用、数据造假、违规赠礼,乃至与不具备相应资质的机构开展合作的问题都进行了明确的禁止。
很快,监管机构又迅速开启第三阶段第三次商车费改和实施“报行合一”。2018年3月8日,监管部门下发《中国保监会关于调整部分地区商业车险自主定价范围的通知》,决定进一步放宽四川、山西、山东、福建等七个省市的商业车险自主定价范围。2018年3月30日,中国银保监会决定在广西、陕西、青海保监局辖区,自主系数调整范围可自行确定,试点期为一年。这一阶段,监管机构的主旨是为了促进保险公司产品创新和竞争,提升车险消费的个性化程度。
2018年6月29日,银保监会下发的《中国银保监会办公厅关于商业车险费率监管有关要求的通知》(银保监办发〔2018〕57号),推出“报行合一”新政策,即保险公司报给银保监会的手续费用取值范围和使用规则需要与实际使用保持一致,也就是保险公司按照规则制定费率、确定和报送手续费取值范围和使用规则,并按照使用规则支付手续费。
2019年1月,《中国银保监会办公厅关于进一步加强车险监管有关事项的通知》(银保监办发〔2019〕7号)再度表明强化车险业务监管,整治市场乱象之决心。明确要求各财险公司严格执行报批的车险条款费率,强化数据真实性管理,严禁各类数据造假。
经过2015年以来的三次商车费改,车险行业责任划分越来越标准,在地区、险种类别以及使用性质的风险差别已被逐步抹平。从前期商车费改对财险行业的影响来看,行业效益确实有所提升,体现出了商车费改的部分良性结果。一是保险责任范围扩大,保障责任更为合理。二是定价方式更为合理,车均保费整体下降、折扣力度加大,投保率及保额也明显增长。三是出险率下降带来行业赔付率的改善(图1)。

对消费端而言,费改后车型、零整比、出险次数、交通违法次数均对保费产生影响,且险企放宽了自主系数的范围。而且明确概念减少了纠纷,靶向缓解以及解决社会关注的热点问题,提升了险企的保障服务能力。因此,除购买车型零整比过高、频繁违章、多次出保的车主外,行业整体单均保费都将有较为明显的下降,有效保障了消费者权益。
就监管目标而言,商车费改的初衷在于推动商业车险费率市场化,解决车险市场同质化经营的痼疾。一方面让利消费者,提升车险产品赔付情况和保障水平,搭建更为良好的车险消费环境,另一方面将定价权更多的交还保险公司,倒逼其全面提升风险定价能力,加强费用管控水平。即目标可概括为:赔付率上升,费用率下降。但后期,随着红利释放殆尽,赔付率出现走高、慢慢回归了监管的本意。2019年,赔付率现拐点,2019年前三季度,赔付率由2018年的56.7%大幅提升至60.4%。
自2015年开始的这三次商车费改,重点一直在车险费率市场化改革。费率市场化改革能够激发市场活力,促使保险公司之间形成良性竞争,由之前的“拼手续费、拼费用”的模式转变“公司品牌、销售渠道、风险定价、成本控制、理赔服务、人才培养”等全方位、多层次的竞争,从而建立以行业示范条款为主、公司创新型条款为辅的条款管理制度和市场化的费率形成机制。
更重要的是,三次商车费改试点为后续综合费改实施起到了重要的奠基作用,其实践结果也具有较强实践意义,也为此次车险综改奠定了坚实的市场基础。
第四轮:综改水到渠成,推动高质量发展在前三轮改革的铺垫下,车险综合改革水到渠成。
2020年7月9日,银保监会就《关于实施车险综合改革的指导意见(征求意见稿)》公开征求意见,并于在9月3日正式发布《关于实施车险综合改革的指导意见》,自2020年9月19日起开始施行(图2)。

相较此前三次商车费改,此次车险综改范围更广泛、力度更有力,既涉及交强险改革,也涉及商车险改革;既涉及条款改革,也涉及费率改革。主要包括提升了交强险保障水平,拓展和优化了商车险保障服务,健全了商车险条款费率市场化形成机制,改革了车险产品准入和管理方式,并推进配套基础建设改革,全面加强和改进了车险监管等。预计对交强险与商车险保障范围的拓宽将进一步扩充保险公司的保费收入,同时出现新的保险需求点。
此次交强险改革是自2008年调整以来的首次整改。此前,市场执行的是2006年出台的交强险责任限额规定,即责任限额分别为死亡伤残50000元、医疗费用8000元、财产损失2000元,自2008年1月首次上调后一直未变。2008-2019年期间,中国城镇居民年人均可支配收入已由2008的15780.76元上涨为2019年的42359元,增幅168.42%,由此可推交通事故造成的人身伤害、死亡损失及医疗金额在此期间同样上涨。
显然,原有交强险责任限额与社会经济增速不符,对投保人保障力度不足。此次综改提高交强险保障水平,“保人”本质更为明确。过往交强险存在东部地区综合成本率偏高、西部偏低,统一定价下不同地区财险公司盈利能力差异较大的现象。
海通证券分析师孙峰认为,“综改实施有利于结合各地赔付率水平、提高对未发生赔付消费者的费率优惠幅度,预计将提高部分地区赔付率、压缩交强险盈利空间。”同时,交强险责任限额与无责任赔偿限额中针对死亡伤残、医疗费用限额均有明显提升,改善了过去交强险对第三者人身伤亡赔偿限额过低的问题,“进一步明确了综改对于交强险的改革的重点是‘保人’,将交强险与商车险的保障本质做了一定程度上的区分。”
在商业车险改革部分,也进一步健全商车险条款费率市场化形成机制,分步实现自主定价系数完全放开。由于此次改革力度较大,为防止市场大起大落和无序竞争,避免出现“一放就乱”的局面,在比较关键的“自主定价系数”改革上选择分两步走。具体来说,引导行业将“自主渠道系数”和“自主核保系数”合二为一,整合为“自主定价系数”。第一步将自主定价系数范围确定为0.65-1.35,第二步适时完全放开自主定价系数的范围。为更好地保护消费者权益,在综合改革实施初期,对新车的“自主定价系数”上限暂时实行更加严格的约束。
管理层还明确提出探索在新能源汽车和具备条件的传统汽车中开发机动车里程保险(UBI)等创新产品,体现了监管层面对车险精细化发展和创新产品发展的重视,在车险细分渠道上产品有所创新的险企无疑将获得更大的发展空间。
更重要的是,综合车险的监管重点从后端赔付管理,前置到车险的核保及定价。由于监管鼓励保险公司在自主定价系数上发挥定价差异,各地区监管对自主系数均值下限有明确要求(0.65-1.35),保险公司需建立费率回溯及产品定价及时调整策略。
市场一致认为,这一轮车险综改无疑利好消费者,同时促进财险公司的优胜劣汰,鼓励中小企业发掘自身差异性与专业化优势。预计未来车险保障范围与保费规模均将实现一定程度的扩张,财险行业将实现高质量发展。
附文:
商车险示范产品由审批制改为备案制
发布新的统一的交强险产品。支持行业按照修订后的交强险责任限额和道路交通事故费率浮动系数,拟订并报批新的统一的交强险条款、基础费率、与道路交通事故相联系的浮动比率。
发布新的商车险示范产品。支持行业按照修订后的保险条款、基准纯风险保费和无赔款优待系数,发布新的商车险行业示范产品。各地区目前在商车险产品中已使用的交通违法系数因子,在实施综合改革后仍可继续使用。
商车险示范产品的准入方式由审批制改为备案制。财险公司使用商车险行业示范条款费率的,应当报银保监会备案。财险公司开发商车险创新型条款费率的,应当报银保监会审批。财险公司在设定各地区商车险产品自主定价系数范围时,各银保监局要积极主动发挥引导作用。
支持中小财险公司优先开发差异化的创新产品。出台支持政策,鼓励中小财险公司优先开发差异化、专业化、特色化的商车险产品,优先开发网销、电销等渠道的商车险产品,促进中小财险公司健康发展,健全多层次财险市场体系。
版权及免责声明:凡本网所属版权作品,转载时须获得授权并注明来源“融道中国”,违者本网将保留追究其相关法律责任的权力。凡转载文章,不代表本网观点和立场。
延伸阅读
版权所有:融道中国