原标题:山西开展根治欠薪冬季专项行动 公布4起拖欠劳动报酬案件

近日,记者从山西省人力资源和社会保障厅获悉,山西省人民政府农民工工作暨根治拖欠农民工工资工作领导小组办公室向社会公布4起拖欠劳动报酬案件。

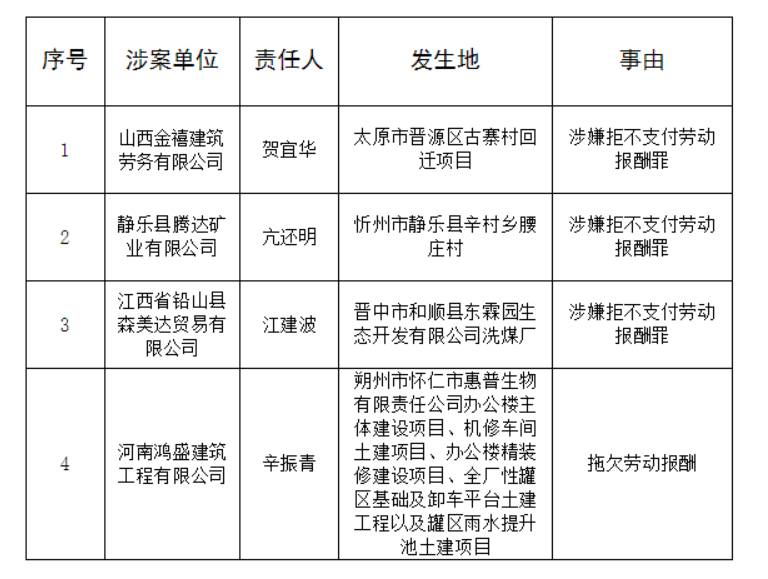
山西金禧建筑劳务有限公司、静乐县腾达矿业有限公司、江西省铅山县森美达贸易有限公司构成涉嫌拒不支付劳动报酬罪,案件发生地分别为太原市晋源区古寨村回迁项目、忻州市静乐县辛村乡腰庄村、晋中市和顺县东霖园生态开发有限公司洗煤厂。
河南鸿盛建筑工程有限公司拖欠劳动报酬,案件发生地为朔州市怀仁市惠普生物有限责任公司办公楼主体建设项目、机修车间土建项目、办公楼精装修建设项目、全厂性罐区基础及卸车平台土建工程以及罐区雨水提升池土建项目。
日前,山西省人社厅发布消息,山西省在2021年春节前组织开展根治欠薪冬季专项行动。专项行动以工程建设领域为重点,政府投资项目、国企项目、政府和社会资本合作项目欠薪案件要在2020年底前全部清零,其他欠薪案件在2021年春节前动态清零。案发地县级政府主要负责人是案件清零的第一责任人,市级政府负责清零督办;对重大欠薪案件,将向社会公布,符合条件的列入拖欠工资“黑名单”。(总台央视记者 宋云屹)
版权及免责声明:凡本网所属版权作品,转载时须获得授权并注明来源“融道中国”,违者本网将保留追究其相关法律责任的权力。凡转载文章,不代表本网观点和立场。
延伸阅读
版权所有:融道中国