炒股就看金麒麟分析师研报,权威,专业,及时,全面,助您挖掘潜力主题机会!
原标题:工信部重拳出击!约谈25家新能源汽车企业,比亚迪、广汽等头部车企上榜,摩根大通警告,特斯拉被严重高估!
来源:21金融圈
疯狂的上涨、凶猛的估值,整个二级市场,当今热议的话题少不了新能源汽车,私募大佬都在讨论新能源汽车涨到什么时候,泡沫有多大。

12月10日A股,新能源汽车指数板块收跌1.16%,个股方面,天齐锂业跌停,小康股份大跌8%,福田汽车、亚星客车、北汽蓝谷跌超4%,比亚迪、广汽集团等个股纷纷下挫。

周三美股市场,新能源汽车股也全线走低。截止收盘,小鹏汽车跌8.3%报44.65美元,蔚来跌5.48%报44.01美元,理想汽车跌3.84%报32.03美元。
消息面上,工信部近日约谈了前期监督检查中存在违规问题的25家新能源汽车生产企业,涉及比亚迪、北汽、广汽等25家头部新能源车企的27个车型存在生产一致性问题。
要求有关企业切实履行主体责任,认真分析问题原因,严格按照《公告》管理要求,限期整改存在问题。
同时,按照有关法律法规和《公告》管理规定,根据违规情节轻重,对违规企业依法予以撤销或暂停违规产品《公告》、暂停新能源汽车新产品申报等行政处理,并将违规信息纳入企业信用记录,列入后续重点监管对象。
下一步,工业和信息化部将进一步加强对道路机动车辆产品的事中事后监管,与相关部门密切协作,创新监管方式,丰富监管手段,加强信息共享和联合惩戒,切实保障车辆产品生产一致性和质量安全。

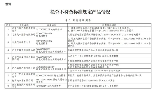
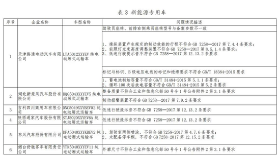
如下表所示:
工信部在组织对乘用车、客车、专用车等3个类别的新能源汽车产品监督检查中,共有25家企业的27个车型存在生产一致性问题。
具体情况如下:
一、存在生产一致性问题的车型
(一)新能源乘用车,共涉及9家企业的9个车型产品,涉及动力电池容量和保护功能、行李箱容积、轮胎规格、标志标识等项目不符合国家标准或管理规定。
(二)新能源客车,共涉及10家企业的12个车型产品,涉及低速行驶提示音、车辆喇叭、三角警告牌、标志标识等项目不符合国家标准或管理规定。
(三)新能源专用车,共涉及6家企业的6个车型产品,涉及动力电池容量、报警信号、低速行驶提示音、标志标识等项目不符合国家标准或管



新能源汽车空前繁荣的一年:背后危机已可预见?
这一两年是新能源汽车发展的黄金时期。不管是宽松的政策大环境,还是逐步提高的市场认可度,对新能源汽车的发展都起到了关键的助力作用。

过去的一年是中国新能源汽车巨变的一年。当行业迎来第十个年头和百万销量的“成人礼”,却遭遇补贴全面退坡和疫情冲击,销量罕见地出现月度同比“十二连降”,同时新能源汽车板块在全球资本市场爆发、备受追捧。
老牌龙头比亚迪、北汽新能源销量一度腰斩,一批新势力濒临困境,新贵特斯拉却以Model 3一款车型连续霸占销量榜首,蔚来、小鹏、理想等新势力和大众、宝马等合资车企的新产品销量逆势上涨。

同时,新能源车企市值大增,今年以来特斯拉上涨超5倍,蔚来上涨超过10倍,理想、小鹏陆续在美股上市。
中国新能源汽车行业正在经历一场深刻的供给侧变革,而疫情犹如一场洗礼,激发了行业的市场化原力,并获得了全球资本市场认可。
疯狂的上涨、凶猛的估值,整个二级市场,当今热议的话题少不了新能源汽车,私募大佬都在讨论新能源汽车涨到什么时候,泡沫有多大。
但是,最近消息频繁传出:特斯拉宣布增发股份,向市场要300亿,理想汽车定增18亿,小鹏24亿,新能源汽车的泡沫与圈钱的质疑之声也广泛存在。

摩根大通警告特斯拉被严重高估目标价仅为90美元
摩根大通认为,无论从何种估值角度,特斯拉(TSLA.US)目前的股价都严重高估。其给予特斯拉低配评级,目标价格90美元,这较公司目前649美元的市场价格有86%的下跌空间。
摩根大通表示,目前基本上所有的估值指标都暗示特斯拉被严重高估:按照市场对于公司未来12个月盈利预期计算,公司目前市盈率高达175x,而公司所处汽车行业中,宝马、戴姆勒和丰田等行业龙头公司的估值仅为14x、10x和16x。
摩根大通指出,特斯拉今年业绩超预期很大程度上得益于公司环保积分的销售,但这与电动车的长期销售驱动因素无关:多个国家已暗示将在2035年禁售新的内燃动力汽车,届时环比积分销售对车企影响将明显减弱。
截至12月9日收盘,特斯拉跌6.99%,报604.48美元。
目前,市场对于电动车还处在于一个非常热闹和期待的阶段。对于企业而言,在此时此刻储存弹药,是再好不过的时候。当然也有割韭菜的嫌疑。
版权及免责声明:凡本网所属版权作品,转载时须获得授权并注明来源“融道中国”,违者本网将保留追究其相关法律责任的权力。凡转载文章,不代表本网观点和立场。
延伸阅读
版权所有:融道中国