茅台称直销渠道不包括商超和电商 为何突然改口?


来源:界面新闻   时间:2020-11-30 20:44:18


原标题:茅台称直销渠道不包括商超和电商,为何突然改口?

11月18日,茅台举办2020年直销渠道商座谈会,会上释放了茅台酒集中放量的重磅信号:2020年四季度,直销渠道计划销售4160吨飞天茅台酒。

会后,贵州茅台官方微信公众号发布《茅台营销释放重磅信号:直销再放量 聚合稳市场》一文,对会议内容进行总结称,截至10月底,茅台已和68家直销渠道商合作,包括电商、商超卖场、国资企业、烟草连锁等,渠道扁平化建设取得初步成效。文章再度提及,今年第四季度直销渠道计划销售4160吨飞天茅台酒。

图片来源:贵州茅台官方微信公众号图片来源:贵州茅台官方微信公众号

对于在直销渠道做如此大规模的投放,有机构迅速给出解读,并称贵州茅台的净利润将大增:“贵州茅台给出的第四季度直销渠道计划投放量就达到4160吨,若以单瓶直销出厂价1299元算,该量将直接贡献114.83亿元收入,远超贵州茅台前三个季度总直销收入84.33亿元。”随后,不少调研机构得出了类似结论,并上调了贵州茅台的目标价。

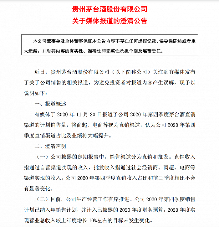
这些被引发的市场关注最终又触动了茅台的神经。11月23日,贵州茅台发布澄清公告,称“公司披露的定期报告中,销售渠道分为直销和分销。直销收入指通过自营渠道实现的收入,批发收入指通过社会经销商、商超、电商等渠道实现的收入。贵州茅台酒公司2020年第四季度直销收入占比和前三季度相比不会有显著变化。”

同时,贵州茅台官方微信公众号还删除了此前发布的《茅台营销释放重磅信号:直销再放量 聚合稳市场》一文。

图片来源:贵州茅台公告图片来源:贵州茅台公告

贵州茅台的这些举措,再度引起了网友们的关注——其直销渠道原本包括商超、电商吗,茅台是否更改了统计口径?

界面新闻查询发现,贵州茅台2019年财报和2020半年报里,并未对“直销渠道”进行过具体解释,只表示“通过国内社会渠道区域经销、直销渠道、国外社会渠道区域经销进行销售”,并对报告期内直销渠道、批发渠道的收入进行简单统计。

不过一位在北京的茅台经销商告诉界面新闻,茅台对于公司直销渠道具体包括哪些,并未明确发过公告或者文件,也就是说,没有文字上的解释。但是,直销渠道包括商超、电商,早已是约定俗成的事情。

从事白酒流通生意、河南茅粉会负责人王占甫也对界面新闻表示,直销渠道包括商超、电商,这是业内默认的,“贵州茅台发布公告更改渠道收入的统计口径,是和社会舆论反响相关。”

白酒行业分析师蔡学飞对界面新闻表达了类似的看法,从2016年下半年开始,飞天茅台价格一路猛涨,出现炒货、囤货、价格失控等乱象,和原先的经销体制存在大量的寻租空间有关。为了严格控价和杜绝价格失控等乱象,茅台开始减少经销商数量,并加大了对直销渠道的投放力度。除了传统经销商渠道外,普遍认为茅台的直销渠道包括茅台直营店、自营电商、签约电商平台以及商超、卖场等。

界面新闻曾报道过,2019年4月,茅台公开招募商超、卖场成为其直销渠道商;去年7月,开始招募电商平台作为其直销渠道商,最终阿里、京东、苏宁中标。

2019年度茅台经销商大会上,茅台集团前董事长李保芳也公开表示,与电商、商超渠道合作投放起步表现不错,2020年会加大直营投放力度,以商超、电商、团购为重点渠道。截至10月底,茅台已和68家直销渠道商合作。

区分直销和批发渠道的重要标志在于,是否通过了层层加价的中间商以及供货价格的不同。

蔡学飞表示,从理论上来说,何为直销渠道,最直接、最浅白的解释就是直接卖给消费者,但在现实过程中,除了企业自有电商外,一般很难做到做到直销。所以在实际中,除了茅台的层级经销商体系(经销商、二批商等)外,都可以理解为直销渠道,也就是说包括前文所提到的68家直销渠道商。

目前,茅台53度飞天的出厂价维持在969元/瓶,给经销商供货价同样是969元/瓶,从去年下半年,茅台向多家中标的商超和电商平台的供货价为1299元/瓶,目前,给这些商超和电商平台的供货价已经来到了1399元/瓶。渠道不同,供货价格也有着很大区别,茅台的利润也会有较大的不同,这也就是引起市场强烈反响的原因之一。

蔡学飞分析称,之所以发布公告、澄清统计口径的不同,是因为如果按照原有的统计口径和构架体系,直销渠道的增加,会给茅台直接带来利润增长。而茅台本身通过稳定的增长来给市场降温,同时也规避增长过高可能带来“腐败酒”“高端酒”等负面影响的可能,避免成为舆论焦点。毕竟茅台现在是闷声发大财的阶段,所以它要求稳定。发布澄清公告,无非是想表现出公司稳定增长的态度,维持市场的信心,此外第四季度即将到来,旺季到来之前,茅台需要给市场降温。

国盛证券的研究报告也称:“需要区分的是,本次(指11月18日茅台直销渠道商座谈会)茅台直销渠道不能等同于报表端披露的直销口径,后者主要为公司直营店的数据统计,而座谈会中直销渠道主要为商超和线上渠道等直接面向消费者的渠道,由集团营销公司和股份公司共同发货。”

这场风波还是给茅台造成了一些影响。

上述在北京的茅台经销商告诉界面新闻,“直销渠道计划销售的4160吨飞天茅台酒,估计是没放出来,要么就是放出来了但还没有流动到市场上,因为一旦流动,飞天茅台的市场流通价会跌下去。而这两天,一瓶茅台53度飞天市场流通价格在2830-2850元左右,没有太大的浮动,比较平稳。”

也就是说,从目前来看,茅台市场并未降温。

  版权及免责声明:凡本网所属版权作品,转载时须获得授权并注明来源“融道中国”,违者本网将保留追究其相关法律责任的权力。凡转载文章,不代表本网观点和立场。

延伸阅读

最新文章

马斯克V.S薛其坤:立足当下 对人类未来展开无限想象 马斯克V.S薛其坤:立足当下 对人类未来展开无限想象

精彩推荐

图文观赏

众安在线扭亏为盈:2020年净利5.5亿 数字生活生态驱动增长 众安在线扭亏为盈:2020年净利5.5亿 数字生活生态驱动增长

热门推荐