核心观点
数据成为数字经济时代的核心竞争力之一。数字经济的发展便利了人民的生活,但其基本功能的免费性、网络效应的出现带来的自我强化、非物质转移成本的高企以及互联网的双边特征共同带来了互联网巨头“马太效应”的强化,从而带来了以反垄断为核心的公共利益保护问题以及以数据隐私权为核心的个人利益保护问题。
海内外在反垄断及个人信息保护上已有相关立法及实践,但进度有所差别。
反垄断:国内外关于反垄断法规体系已相对比较完善,但进度存在差距。
欧美政府执行进展方面相对完善。1998年美国政府诉微软案是最为典型的科技行业反垄断案件。2010年以来,伴随“FAANG”五巨头规模的扩张,欧美对其关于反垄断及数据安全保护方面争议日益频繁,目前欧美在限制巨头禁止滥用市场支配地位、禁止签署垄断协议方面相关实践落地较为完善,在并购或者拆分方面尚无相关制度落地,但已有相关讨论;
从规章条文角度,我国相关条例已较为完善。在互联网平台监管方面,2020年1月《反垄断法》修订征求意见稿增加了对于互联网领域经营者市场支配地位认定的相关因素。2020年11月《关于平台经济领域的反垄断指南(征求意见稿)》是在此基础上对相关条款的进一步明确及细化,对诸如不公平价格行为、低于成本销售、拒绝或限定交易、捆绑销售、差别待遇(例如大数据“杀熟”)等争议行为从执行层面做了具体的细化。有关条文尚在征求意见阶段。在实际落地层面,目前尚未看到具有较大影响力的典型案例。
个人信息保护:
欧盟于2018 年施行的GDPR 法案(General Data Protection Regulation,《通用数据保护条例》)及美国加利福尼亚的CCPA 法案(California Consumer Privacy Act,加州消费者隐私法案)扩大了原有通用定义中关于“个人信息”的定义,同时明确了个人对信息的所属权,以及访问权、删除权(被遗忘权)等,该类法规的出台对个人信息保护立法起了示范作用,同时增加了互联网巨头的监管成本;
我国2020年下半年起相继公布《数据安全法》与《个人信息保护法》草案,该类法律条文尚未正式落地,但从总体上来看,相应法律条文总体框架与原则与欧美主流法规保持一致。
风险提示:科技公司监管趋严、经济增速大幅下行、股市大幅波动。
一、数据是数字经济时代重要生产要素
数字经济一般是指基于数据运算和互联网技术应用的经济活动。2017年,英国学者朗玛娜·伯克特( Rumana Bukht)和理查德·希克斯(Richard Heeks)对数字经济的概念定义如下。

数据成为数字经济时代的核心竞争力之一。数字时代可以使越来越多的信息能够被数字化,进而被聚合处理。并且,数字化改进了信息的聚合和交换,进而带来了巨大的社会价值。统计1800年-2004年在美国出版的谷歌英文书籍中‘数据’(Data)和‘信息’(Information)两个词的使用次数可以看到,20世纪70年代前后,Data一词的使用频率超过了Information,这也从一个侧面表明,信息的数字版,即数据,逐渐成为新的生产要素。

我国在要素市场化改革中明确把数据作为五大要素之一。2020年4月9日,中共中央国务院首次公布关于要素市场化配置的文件——《关于构建更加完善的要素市场化配置体制机制的意见》(以下简称《意见》),指出土地、劳动力、资本、技术、数据五大生产要素的改革方向和相关体制机制的建设要求。《国家治理》周刊蒋永募在文章《数据作为生产要素参与分配的现实路径》指出:“数据从潜在的生产力转为现实的生产力,必须将数据物化在劳动者、劳动资料以及劳动对象等生产力的基本要素上,即数据必须在生产过程中渗透在生产力的基本要素中才能转化为实际的生产能力。数据与劳动工具,尤其是现代智能工具的深度融合,将进一步推动劳动工具发生最新革命。劳动工具的数据化,将极大地提升劳动资料的质量和生产效率,进而推动社会生产力的发展。”
二、互联网巨头渗透或带来垄断及隐私权属保护问题
互联网的迅速发展为数字经济的繁荣提供了重要的动力。研究文章《对数字经济的重新定义和探讨回顾》(邹均,吴桐,崔志如)将数字经济分为如下三个阶段:第一阶段是数字经济史前阶段(1995年以前),第二阶段是数字经济1.0阶段(1995~2010),第三阶段是数字经济2.0 阶段(2010~今)。
数字经济史前阶段(1995年以前):主要是在1995年前。这个阶段信息通信技术( ICT) 处于起步和发展阶段。这个时候 ICT 主要作为一个信息化工具,起辅助作用,提升业务中信息处理的效率。
数字经济1.0时代(1995~2010):对应的是信息互联网时代。其进入该阶段的标志性事件是 IBM 隆重推出电子商务( e-Business) 战略。在该阶段,信息通信技术已然成熟,互联网在业务中所起的转型性作用已不容置疑,业务流程数字化的潮流势不可挡,一批新的互联网公司谷歌、亚马逊、Facebook、阿里巴巴和腾讯等脱颖而出,占据全球一线公司地位。ICT 在经济中所占比重逐年上升,平台经济兴起。与此同时,互联网巨头垄断所带来的资源配置效率下降问题也逐渐显现,以反垄断为核心的公共利益维护进入大众视野。
数字经济2.0时代(2010~今):以区块链为基础的价值互联网阶段。数字经济2.0时代,数字化与密码学、分布式计算相结合,基于区块链的数字化技术将进一步转型传统经济,与经济活动深度融合,经济活动的基本要素都将数字化,包括资产数字化、货币数字化。这一阶段,大数据视角下数据开发利用以及以数据隐私权的保护为核心的个人利益保护逐渐成为2.0时代的主要矛盾之一。
以数据为主导的数字经济时代在极大地提高了生活效率的同时,也不可避免地产生了新的市场问题。根据美国众议员反垄断委员会公布的《数字市场竞争的调查》报告显示,截至2020年9月,绝大多数受访者对垄断、数据隐私安全问题有所担忧,60%的受访者希望政府对平台施加更多监管。这些问题的出现是由于互联网市场本身的特征决定的,传统市场结构理论往往难以对这些情况进行有效的解释。

1、互联网市场的特征
互联网经济本质上是一种注意力经济,消费者注意力稀缺性决定C端场景渗透成为“兵家必争之地”。同时,基本功能的免费性、网络效应的出现带来的自我强化、非物质转移成本的高企以及互联网的双边特征共同带来了互联网巨头“马太效应”的强化。
基本功能免费。由于注意力的稀缺性,互联网平台在推广时期,往往采用免费作为吸引注意力的手段,希望通过免费黏住用户,增加用户使用时长。同时,互联网具有无形交易属性,这一属性使得消费者的付费意愿降低,而这对中国消费者尤甚。

网络效应带来的自我强化。根据Himmelberg、Witt、Kelmperer等多位学者的研究,达到用户基数临界值的产品会形成自反馈,产生用户锁定或产品锁定,增加用户转移成本,进而形成“赢者通吃”局面。

非物质转移成本的锁定。互联网平台对于基本产品多以免费形式提供,不存在货币形式的转移成本,所以互联网用户会同时持有多种同类竞争性产品。但用户基于互联网某种产品或服务形成的SNS关系圈的转换成本会成为用户放弃该产品或服务的障碍,造成“强者恒强”。
双边市场。互联网具有典型的双边市场特征,这就导致互联网的平台效应取决于双边市场的网络效应与用户规模,平台效应越强,越有利于注意力的集中和赢者通吃,使市场结构趋于单边。
2、“网络效应”导致垄断问题
数据时代对信息更新迭代的要求促使互联网公司必须被动不断更新业务以进入新市场。因此我们可以看到,当新业态出现时,往往会出现巨头“跑步入场”的局面。

同时,数字经济具有企业经营平台化、经营行为数据化、数据数字化等特征,多元业务渠道资源整合加快巨头企业扩张能力,互联网科技公司凭借其建立在大数据覆盖下的新型生产服务模式,快速扩张渗透新业务领域,使互联网巨头逐渐由单一市场巨头成长成为多元跨市场综合性平台。这一现象在便利了人民生活的同时,也引发反垄断讨论,以谷歌公司为例,谷歌公司被印度反垄断监管机构指控谷歌滥用其Play Store的主导地位在全球最大的互联网市场推广其支付服务。谷歌利用密集的数据收集和大范围用户覆盖推广其支付业务,使其加速在支付行业的客户积累和市场开拓。


互联网巨头通过收购或者大型资本投入迅速进入市场,但易导致跨市场垄断显现。基于用户数量基础和企业多元化模式发展的原因,互联网科技公司的跨行业横向扩张倾向于并购一个在新兴领域占据主导地位和一定市场份额的公司,短时间内会快速扩张客户群体基数,平台技术业务也会迎来高频的更新迭代。然而巨头公司在这样无边界性扩张和排他性交叉经营下,不仅会造成一家独大,缺乏良性自由市场竞争的局面,还可能会出现打压行业其他竞争者,恶意抢占市场份额等现象。互联网平台的网络效应会强化这一垄断现象——用户越多,数据越多,服务越好,会吸引更多用户——导致巨头建立起一道相对牢固且不断自我强化的护城河。
垄断问题可能损害社会福利。巨头通过跨界并购或投资的方式建立自身的生态圈,同时其强大的资本实力又致使其更容易通过补贴等手段迅速抢占市场,从而将资金实力基础相对薄弱的竞争对手挤出市场,在新市场竞争中更容易脱颖而出,形成了跨界的综合性生活服务平台。而在格局稳定,生态形成后,出于盈利性的考量,又反过来会侵害社会福利,具体来说,主要体现在以下三个方面:
一是对供应商的挤压,例如亚马逊利用第三方卖家的数据帮助自有品牌销售,苹果在苹果应用商店收取过高的渠道费用,导致终端价格上升;
二是对于消费者权益的损害,常见的做法如提价,“大数据杀熟”等;
三是对于新进入者及其他竞争对手的限制,例如恶意“零费率”打压新竞争对手,或对竞争对手信息进行屏蔽等。
3、个人隐私权保护不容忽视
个人信息安全成为数字经济时代的关键性问题。互联网时代下数据采集与使用成为“黑箱”,作为个体的消费者仅知道自己的数据被采集,却不知采集后如何使用、使用到何处。同时在相关条款说明中,往往会加上三方共享条款,该条款默认且不可修改。

隐私保护讨论分歧常在,但问题不容忽视。根据彭文生在《以大众福利为锚,引导数字经济发展》中的总结,社会对于是否应该加强隐私保护分为两派。一派以芝加哥学派为代表,认为完全信息有助于提高市场效率,而个人有可能隐瞒自己的负面信息,这些行为会转嫁成其他市场参与者的成本。真实信息的流动受阻将导致经济资源和生产要素最终被低效利用,进而降低社会福利。另一派支持隐私保护,认为个人的行为动机具有复杂性,芝加哥学派背后的利己行为假设并不准确。如果不保护隐私,科技企业可以利用收集的数据推测消费者偏好,从而实施价格歧视,导致消费者剩余被企业拿走。此外,科技企业还可以将消费者的数据二次出售给第三方,但消费者却无法分享任何收益,甚至可能承担数据被滥用的风险。该学派认为,对个人隐私数据进行保护有助于提高经济效率和社会福利。
三、海内外司法体系初探
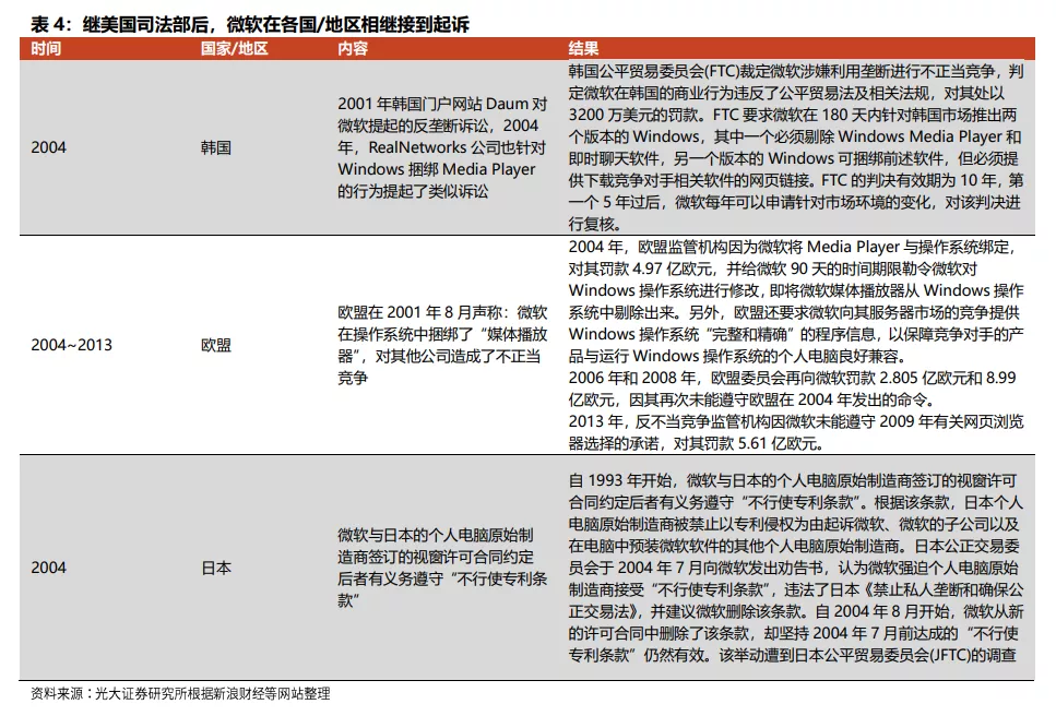
互联网公司监管是海内外共同的话题,但具体进度不一。伴随以Facebook、Amazon、Apple、Netlix、Google(“FAANG”)为代表的科技公司成长壮大,涉及到反垄断及侵犯隐私的诉讼亦不断增多。从立法及执行情况来看,欧美相关组织,尤其以欧盟为代表,对互联网企业在反垄断及数据安全方面的立法及相关处罚走在世界前列,且相关规则仍处在动态更新状态。根据CNBC网站报道,欧盟或将于2020年12月初推出数字服务法案,对现行数字规则进行“革命性”重塑,涉及反垄断、消费者隐私、税收等多个领域。欧盟将要求科技巨头对平台内容承担更多责任,并确保竞争者有很大机会与大型科技公司抗衡。
我国在对互联网巨头的处罚方面已具有相对较为完备的法律基础,但仍缺乏有代表性的实质性案例。


1、反垄断:国内外立法依据较为完整,欧美执行力度较大
欧美政府对于互联网企业争议可追溯至上个世纪。1998年美国政府诉微软案是最为典型的科技行业反垄断案件。该案最终以微软和美国政府于2001年和解告终,最终并未将微软“捆绑”IE和Windows的行为定位非法,也没有要求微软“解绑”,但是限制了微软向电脑制造商提出的条款。2010年以来,伴随“FAANG”五巨头规模的扩张,欧美对其关于反垄断及数据安全保护方面争议日益频繁。国际对互联网巨头反垄断方面的讨论或将迈入新的里程碑。
综合来看,欧美国家对互联网巨头反垄断主要集中于下述方面:
1.1、欧美:执行层面相对完善,但对并购限制不足
欧美国家对科技巨头利用自身优势市场地位打击竞争对手扩张的行为的限制与讨论由来已久,我们将其总结为下述三个方面。
1、禁止滥用市场支配地位
限制“捆绑销售”
互联网巨头利用自身优势,迅速在新市场中利用原有优势对原有市场参与者“降维打击”并不少见,但恶意通过价格战等方式挤压竞争者的行为也遭到诸多争议,其中的著名案例是20世纪末美国司法部以微软个人计算机操作系统Windows中强制捆绑销售浏览器软件Internet Explorer为由,起诉微软违反垄断法。

虽然美国司法部与微软的起诉以和解告一段落,但是微软在世界其他地区进行不正当竞争的争议并未就此终止,在这些案例中,微软多数以败诉告终。

2018年,Google同样因类似捆绑销售行为遭受欧盟处罚。2018年7月18日,欧盟委员会宣布向谷歌公司开出43.4亿欧元(约合50亿美元)的罚单,以惩罚谷歌公司利用自己拥有的安卓(Andriod)操作系统的市场垄断优势强行捆绑谷歌搜索服务和谷歌Chrome浏览器的行为。

限制流量分发倾斜
互联网巨头中,中心化的流量平台多对流量分发具有掌控权,这就导致其在流量分发上,容易将自有流量优势向自有业务倾斜,出现“又当裁判又当运动员”的情况。该类业务在实际运行中并不少见,国际社会中亦多次引来争议,其中最为典型的是欧盟对于谷歌24亿欧元的处罚。
2017年6月27日,欧盟委员会宣布,互联网巨头谷歌存在违反欧盟竞争监管规定的行为,因此对谷歌罚款24.2亿欧元(约合27亿美元)。这一数字也打破了欧盟于2009年开出的10.6亿欧元罚款的纪录。欧盟委员会当天发表的一份声明指出,谷歌进入购物比价市场后,利用自己在网上搜索领域的主导地位,操纵搜索结果,不公平地把客户引向自己的购物服务。

2、禁止签署垄断协议
欧美国家对部分限制“最佳价格条款”予以限制。以酒店住宿业为例,Booking一直有“最佳价格条款”的传统,即要求酒店在其他OTA平台/酒店官网上的价格不能低于酒店在Booking网站上的价格。德国及俄罗斯对Booking/HRS等彼等“最佳价格条款”予以限制。两国认为,Booking要求酒店一直向Booking.com提供最低房价这一做法有违公平竞争的精神,认为该条款会使新平台的竞争者难以进入市场,也会使新平台的竞争者难以进入市场,有违市场公平性,有损消费者福祉。

3、考虑限制并购或拆分
如前文讨论,利用数据的跨市场流通特性,科技巨头通过并购加强垄断地位屡见不鲜。但在实际操作中,限制并购或拆分并未得到有效实施。以美国为例,根据美国众议院反垄断委员会颁布的《数字市场竞争调查报告》显示,自1998年以来,Facebook、Amazon、Apple、Google并购超过500家公司,而反垄断机构没有阻止任何一宗收购。美国众议院反垄断委员会建议以结构性分离的方式将这些公司拆分,并禁止它们经营与自己已经占据主导地位的类似业务。同时采取更明确的规则,为科技巨头收购新公司设置障碍。

1.2、我国:相关规章制度逐步完善,但执行层面参考案例有限
我国关于反垄断的讨论已久。早在2008年,便出台了《中华人民共和国反垄断法》,对于滥用市场支配地位、经营者集中、签署垄断协议等做了相关规定。2020年1月2日,国家市场监督管理总局官网公布《反垄断法》修订草案(公开征求意见稿),其中明确提出,“认定互联网领域经营者具有市场支配地位还应当考虑网络效应、规模经济、锁定效应、掌握和处理相关数据的能力等因素”。但正式文件尚未正式下发。11月10日,国家市场监管总局公布了《关于平台经济领域的反垄断指南(征求意见稿)》,对于互联网平台具体行为做了进一步细化。

现行执行层面可参考案例有限,但法律条文的不断完善已为进一步实施明确基础。
从执行层面角度,目前我国在互联网企业监管中,缺乏诸如美国司法部起诉微软、欧盟处罚谷歌一类的具有影响力的案例。
从规章条文角度,我国相关条例已较为完善。2008年《反垄断法》对垄断行为已有明确界定, 2020年1月《反垄断法》修订征求意见稿增加了对于互联网领域经营者市场支配地位认定的额外考量因素。2020年11月《关于平台经济领域的反垄断指南(征求意见稿)》是在此基础上对相关条款的进一步明确及细化,对诸如不公平价格行为、低于成本销售、拒绝或限定交易、捆绑销售、差别待遇(例如大数据“杀熟”)等争议行为从执行层面做了具体的细化。
相关规章更是在救济层面提出了较为严格的对应措施。除禁止相关具体垄断行为外,额外救济措施还包括:1)剥离有形资产及知识产权;2)开放网络或平台等基础设施;3)结构性条件和行为性条件相结合的综合性条件

2、出台数据保护条例,保护消费者隐私
关于个体隐私权的讨论历史悠久,但在数据隐私权保护整体立法及处罚进度上,落后于反垄断进程。有关案例最为典型的是2018年Facebook数据被盗用事件。Facebook上约8700万用户信息在用户不知情的情况下,被政治数据公司“剑桥分析”(Cambridge Analytica)获取并利用,该公司对用户心理剖析和为其客户投放针对性政治竞选广告。该类案件促使社会公众及立法机构加快对于数据隐私保护相关问题的探讨。
2.1、欧美立法进程较为领先,确立世界标准
从整体进程而言,2018年起欧美立法提速。欧盟于 2018 年施行的GDPR 法案(General Data Protection Regulation,《通用数据保护条例》)是当今较为完善的个人信息和隐私保护立法。美国加利福尼亚在 2020 年实施的CCPA 法案(California Consumer Privacy Act,加州消费者隐私法案)与欧洲GDRP具有一定相似之处。
从总体上来看,欧美国家关于个人信息保护立法遵循了以下原则:
一是明确个人信息的定义。CCPA与GDPR明确了个人信息的定义,除身份证、居住地址等信息外,将消费记录、地址位置信息等也列入个人信息保护范畴,总体而言,扩大了原有通用定义中关于“个人信息”的定义,以符合大数据时代监管的新要求。
二是明确个人对于数据的所有权和控制权。通过立法界定个人信息、数据主体、数据控制者等核心概念,统一授予数据主体权利,保障数据主体对本人信息流转的控制。例如,1)访问权,消费者有权要求收集个人信息的企业向消费者披露其收集的信息类别和具体内容;2)删除权,消费者有权要求企业删除其所收集的任何个人信息;知情权,消费者有权知道其个人信息被转移到何处,企业必须发布有关消费者的个人信息出售或披露的范围、流向、方式等。
同时,相关法案明确了企业在个人信息使用上必须遵守的义务。企业需要遵守的义务包括需要根据消费者要求披露收集了哪些消费者的个人信息,根据消费者的要求删除相关数据;尊重消费者选择不出售个人数据的权利,不得通过拒绝给消费者提供商品或服务,或对商品或者服务收取不同的价格、费率的方式歧视消费者。
并且,CPPA与GDPR也都设定了较为严格的处罚措施。GDPR规定企业会面临最高2000万欧元或上一财年全球营业额4%的行政处罚,以较高者为准;而CCPA规定,如果企业违反义务而未实施和维护合理安全程序以及采取与信息性质相符的做法来保护个人信息,从而遭受了未经授权的访问和泄露、盗窃或披露,则消费者可因以下任何一项提起民事诉讼,企业将面临支付给每位消费者最高750美元的赔偿金以及最高7500美元的损害赔偿金或实际损害赔偿金,以数额较大者为准。

2.2、我国《数据安全法》与《个人信息保护法》预计相继落地
我国个人信息安全保护起源于2009年,已有一定基础。
2009年左右,伴随着社会已经出现大量侵犯公民个人信息的案件,刑法修正案七/九、司法解释中加入、扩张、解释侵犯公民个人信息罪等条款,以及新增、完善拒不履行信息网络安全管理义务罪、帮助信息网络犯罪活动罪等条款。
2012年开始,作为应急性立法,全国人大通过了《关于加强网络信息保护的决定》,是我国个人信息保护最早的专门性立法。
2016发布的《网络安全法》奠定了我国网络个人信息保护行政监管的基本制度。
2017年发布的《民法总则》,首次明确了个人信息的民事权利地位;2020年发布的《民法典》设立专章,详细规定了个人信息民事保护的基本制度。
2020年,《数据安全法》与《个人信息保护法》草案相继发布。2020年7月,全国人大发布了《数据安全法(草案)》,确立了数据与个人信息分别监管的立法策略。2020年10月13日,十三届全国人大常委会第二十二次会议第一次审议了《个人信息保护法(一审草案)》。《个人信息保护法(草案)》在正式出台后,将成为个人信息保护领域的“基本法”。总体来说,《个人信息保护法》在保护对象、涉及权利上与GDPR、CCPA基本精神保持一致,强调个人信息及相关权利的保护。

四、风险提示
科技公司监管趋严:从国际社会来看,对科技公司加强监管成为近年来趋势,一旦对科技公司加强监管,将可能影响相关上市公司业绩表现及股价表现;
经济增速大幅下行:疫情后宏观经济持续恢复,但仍存在潜在下行风险,相关事件将对国民经济及二级市场整体表现产生影响;
股市大幅波动:股市大幅波动可能导致投资者投资收益率存在不确定性。
本文作者:王一峰,来源:光大证券,原文标题《【光大金融"深度】数据时代科技公司监管初探》
版权及免责声明:凡本网所属版权作品,转载时须获得授权并注明来源“融道中国”,违者本网将保留追究其相关法律责任的权力。凡转载文章,不代表本网观点和立场。
延伸阅读
版权所有:融道中国