炒股就看金麒麟分析师研报,权威,专业,及时,全面,助您挖掘潜力主题机会!
来源:崇利论市 粤开证券研究院宏观分析师 李兴
五中全会公报解读:推动高质量发展,加快建设现代化经济体系
十九届五中全会于10月26日至29日在北京召开,审议通过了《中共中央关于制定国民经济和社会发展第十四个五年规划和二〇三五年远景目标的建议》,会后发布了《十九届五中全会公报》。“十四五”规划的总纲要是以推动高质量发展为主题,以深化供给侧结构性改革为主线,以改革创新为根本动力,加快建设现代化经济体系,加快构建以国内大循环为主体、国内国际双循环相互促进的新发展格局,实现经济行稳致远、社会安定和谐,为全面建设社会主义现代化国家开好局、起好步。
全会提出了“十四五”时期经济社会发展六大目标,对经济发展、改革开放、社会文明、生态文明、民生福祉和国家治理提出新要求。其中对于经济发展的描述与以往有所区别,对经济增长速度有所淡化。与“十二五”公报中提出的“经济平稳较快发展”和“十三五”公报中的“经济保持中高速增长”不同,本次并未对经济发展速度做出描述,而是提出“在质量效益明显提升的基础上实现经济持续健康发展,增长潜力充分发挥”,体现了对经济高质量发展的重视,对经济发展的结构、创新、协调和体系更加关注。
重点行业规划方面,要加快发展现代产业体系,关注数字化和新能源等战略性新兴产业。要提升产业链供应链现代化水平,发展战略性新兴产业,加快发展现代服务业,统筹推进基础设施建设,加快建设交通强国,推进能源革命,预计新基建、新能源和轨道交通等领域也将迎来发展机会。全面促进消费,拓展投资空间。会议提出要以坚持扩大内需为战略基点,加快培育完整内需体系,把实施扩大内需战略同深化供给侧结构性改革有机结合起来,以创新驱动、高质量供给引领和创造新需求。
根据过往几届五中全会流程经验,大会结束后一周内将发表《中共中央关于制定“十四五”规划的建议》;大会结束数日后,将发表领导人对“十四五”规划建议的说明,重点阐述“十四五”规划的主要变化。2021年全国两会将正式通过并公布“十四五”规划全文;2021年下半年,各行业领域的“十四五”具体规划将逐步落地,建议关注相应的重要时间节点。
制造业总体回暖,非制造业复苏加快
10月份,中国制造业采购经理指数(PMI)为51.4%,比上月微落0.1个百分点,但自3月份以来连续位于临界点以上,制造业总体持续回暖;非制造业商务活动指数为56.2%,比上月上升0.3个百分点,连续8个月高于临界点,非制造业复苏步伐有所加快;综合PMI产出指数为55.3%,比上月上升0.2个百分点,我国企业生产经营活动继续加快恢复。需求持续回暖带动价格回升。主要原材料购进价格指数和出厂价格指数为58.8%和53.2%,分别高于上月0.3和0.7个百分点,均为近期高点。
猪肉带动CPI增速回落,生活资料、油价放缓PPI修复
生猪价格下调,食品对CPI的支撑作用减弱,核心CPI保持平稳,部分细项有待进一步修复。9月CPI同比增长1.7%,较上月回落了0.7个百分点,主要是生猪存栏、猪肉进口促进生猪供给加速,猪肉CPI同比由8月的52.6%回调至25.5%,带动食品CPI同比由8月的11.2下行至7.9%,食品价格对整体CPI的支撑作用削弱。9月不含食品和能源的核心CPI同比继续保持在0.5%,与前两个月持平,整体物价水平保持平稳,部分细项有待进一步修复。生活资料、油价等放慢了PPI降幅修复进程。
需求端迸发活力,三驾马车逐步修复
人均可支配收入逐步回升,失业率环比改善,推动社会消费品零售额持续回暖。社会消费品零售额当月同比继8月首次转正后,9月实现当月同比3.3%,较前值增加了2.8个百分点,1-9月社零累计同比增长7.2%,较1-8月提升了1.4个百分点。9月受消费能力回升、开学物资、双节前购物需求等因素影响,饮料及烟酒、化妆品及金银珠宝、文化办公用品、汽车、日用品保持双位数高速增长。
固定资产投资累计同比9月首次转正,其中,第一产业高速增长,第二、第三产业逐步恢复。9月固定资产投资累计同比增速达0.8%,实现年内首次转正,较8月累计同比增加了1.1个百分点。第一产业固资投资同比增速高达14.50%,延续8月的双位数增长趋势,实现连续第四个月正增长。
货币信贷稳中向好,货币政策回归常态化
M2、M1保持高速增长,剪刀差略微走阔,社融延续乐观。9月M2同比增长10.9%,较8月同比上涨0.5个百分点;M1同比增长8.1%,较8月同比上涨0.1个百分点。从新增人民币存款结构看,存款结构从财政存款向居民存款和企业存款倾斜,支撑M2保持较高增速。从社融当月值结构看,新增人民币贷款、政府债券支撑社融持续高位。在新增人民币贷款细分中,随着经济逐渐恢复,中长期贷款和公司贷款环比大幅增加,企业信心边际改善,信贷结构韧性增强。
总结展望
十九届五中全会为新时期经济社会发展指明了新方向,将开启社会主义现代化国家建设的新征程。体现了对经济高质量发展的重视,对经济发展的结构、创新、协调更加关注。
展望未来,需求端,消费预计强势修复,投资与进出口在一定区间内持续修复向好。消费方面,随着就业情况逐步改善、居民可支配收入回升,居民消费能力进一步增强,“双十一”刺激、地产手机年底加大促销有望带动四季度消费加速恢复。地产投资方面,在年末商品房促销的情况下,商品房销售市场的火热有望促进新开工恢复增速和房地产开发投资需求增加,但“345融资新规“对房企融资的要求限制了地产投资的增长空间。基建投资方面,预计未来专项债的资金落地,基建投资将在一定区间内继续增长,但政府加强基建刺激经济的动力减弱。制造业投资方面,随着国内经济复苏,制造业投资预计延续环比改善趋势。进出口方面,预计未来在国内经济复苏确定性高于国外、央行维护汇率稳定的觉心,出口仍可保持较好增长,但是随着疫情下国外部分具有比较优势的产业链恢复常态,央行下调远期售汇业务的外汇风险准备金率和淡出逆周期因子、政治风险对汇率可能带来的短期波动,出口保持高速增长的可能性有所回落。货币政策回归常态化,货币信贷稳健增长。货币信贷在经济修复下信贷结构持续改善,10月专项债券发行完毕后,对社融形成一定冲击,但随着企业信心不断增强、政府对实体经济的扶持,信贷方面有望继续支撑社融。
风险提示:政策推进不及预期风险,经济大幅波动风险


一、十九届五中全会公报解读:推动高质量发展,加快建设现代化经济体系
十九届五中全会于10月26日至29日在北京召开,审议通过了《中共中央关于制定国民经济和社会发展第十四个五年规划和二〇三五年远景目标的建议》,会后发布了《十九届五中全会公报》。
全会深入分析了我国发展环境面临的深刻复杂变化,认为当前和今后一个时期,我国发展仍然处于重要战略机遇期,但机遇和挑战都有新的发展变化。当今世界正经历百年未有之大变局,新一轮科技革命和产业变革深入发展,同时国际环境日趋复杂,不稳定性不确定性明显增加。
我国已转向高质量发展阶段,制度优势显著,治理效能提升,经济长期向好,物质基础雄厚,人力资源丰富,市场空间广阔,发展韧性强劲,社会大局稳定,继续发展具有多方面优势和条件,同时我国发展不平衡不充分问题仍然突出,重点领域关键环节改革任务仍然艰巨,创新能力不适应高质量发展要求,农业基础还不稳固,城乡区域发展和收入分配差距较大,生态环保任重道远,民生保障存在短板,社会治理还有弱项。
“十四五”规划的总纲要是以推动高质量发展为主题,以深化供给侧结构性改革为主线,以改革创新为根本动力,加快建设现代化经济体系,加快构建以国内大循环为主体、国内国际双循环相互促进的新发展格局,实现经济行稳致远、社会安定和谐,为全面建设社会主义现代化国家开好局、起好步。
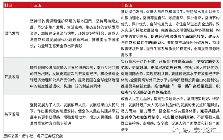
从发展规划来看,“十四五”规划与“十三五”规划有相同的地方,发展理念都是“创新、协调、绿色、开放、共享”,但具体规划有不同之处,如创新发展更加强调自主自立,提出“把科技自立自强作为国家发展的战略支撑”;协调发展提出“推动区域协调发展,推进以人为核心的新型城镇化”;绿色发展提出“促进经济社会发展全面绿色转型,建设人与自然和谐共生的现代化”等,对发展规划要求更加具体,更加符合新时代发展要求。


全会提出了“十四五”时期经济社会发展六大目标,对经济发展、改革开放、社会文明、生态文明、民生福祉和国家治理提出新要求:经济发展取得新成效;改革开放迈出新步伐;社会文明程度得到新提高;生态文明建设实现新进步;民生福祉达到新水平;国家治理效能得到新提升。

其中对于经济发展的描述与以往有所区别,对经济增长速度有所淡化。与“十二五”公报中提出的“经济平稳较快发展”和“十三五”公报中的“经济保持中高速增长”不同,本次并未对经济发展速度做出描述,而是提出“在质量效益明显提升的基础上实现经济持续健康发展,增长潜力充分发挥”,体现了对经济高质量发展的重视,对经济发展的结构、创新、协调和体系更加关注,预计具体的经济增长目标将在明年公布的规划全文中披露。

对于二〇三五年远景规划,公报提出经济总量、经济体系、治理体系等九个方面目标:经济实力、科技实力、综合国力将大幅跃升;基本实现新型工业化、信息化、城镇化、农业现代化;基本实现国家治理体系和治理能力现代化;建成文化强国、教育强国、人才强国、体育强国、健康中国;广泛形成绿色生产生活方式;形成对外开放新格局;人均国内生产总值达到中等发达国家水平;平安中国建设达到更高水平;人民生活更加美好。
重点行业规划方面,要加快发展现代产业体系,关注数字化和新能源等战略性新兴产业。全会提出,加快发展现代产业体系,推动经济体系优化升级。坚持把发展经济着力点放在实体经济上,继续支持实体经济发展,致力于经济脱虚向实。公报指出要坚定不移建设制造强国、质量强国、网络强国、数字中国,推进产业基础高级化、产业链现代化,预计将继续大力发展高端装备制造行业,同时在目前领先的5G和人工智能领域继续发力,加速推进数字中国建设。要提升产业链供应链现代化水平,发展战略性新兴产业,加快发展现代服务业,统筹推进基础设施建设,加快建设交通强国,推进能源革命,预计新基建、新能源和轨道交通等领域也将迎来发展机会。
全面促进消费,拓展投资空间。会议提出要以坚持扩大内需为战略基点,加快培育完整内需体系,把实施扩大内需战略同深化供给侧结构性改革有机结合起来,以创新驱动、高质量供给引领和创造新需求。要畅通国内大循环,促进国内国际双循环,全面促进消费,拓展投资空间。“十四五”时期将全面促进消费,顺应消费升级的趋势,促进消费向绿色、健康、安全发展,发展服务消费,鼓励消费新模式新业态发展;推动汽车等消费品由购买管理向使用管理转变,促进住房消费健康发展;发展无接触交易服务,促进线上线下消费融合发展,开拓城乡消费市场;落实带薪休假制度,扩大节假日消费。我国目前消费占比和发达国家尚有一定差距,预计将有更多消费刺激政策出台,通过消费增长带动投资。
根据过往几届五中全会流程经验,十九届五中全会闭幕当天公布大会公报,简述对于“十四五”规划的建议;大会结束后一周内将发表《中共中央关于制定“十四五”规划的建议》;大会结束数日后,将发表领导人对“十四五”规划建议的说明,重点阐述“十四五”规划的主要变化。2021年全国两会将正式通过并公布“十四五”规划全文;2021年下半年,各行业领域的“十四五”具体规划将逐步落地,建议关注相应的重要时间节点。

二、前三季度经济增速由负转正,消费持续回暖
前三季度经济增速由负转正,供需关系逐步改善,市场活力动力增强,就业民生较好保障,国民经济延续稳定恢复态势。
前三季度国内生产总值722786亿元,按可比价格计算,同比增长0.7%。分季度看,一季度同比下降6.8%,二季度增长3.2%,三季度增长4.9%。分产业看,农业生产形势较好,工业生产加快,服务业稳步复苏。第一产业增加值48123亿元,同比增长2.3%;第二产业增加值274267亿元,增长0.9%;第三产业增加值400397亿元,增长0.4%。从环比看,三季度国内生产总值增长2.7%。

消费持续回暖,网上消费亮眼。前三季度,社会消费品零售总额273324亿元,同比下降7.2%,降幅比上半年收窄4.2个百分点;其中三季度增长0.9%,季度增速年内首次转正。9月份,社会消费品零售总额35295亿元,同比增长3.3%,增速比8月份加快2.8个百分点,连续2个月增长。消费升级类商品销售较快增长,通讯器材类、体育娱乐用品类、化妆品类商品零售额分别增长7.2%、6.8%、4.5%。前三季度全国网上零售额80065亿元,同比增长9.7%,增速比上半年加快2.4个百分点。其中,实物商品网上零售额66477亿元,增长15.3%,占社会消费品零售总额的比重为24.3%。网上消费受卫生事件影响较小,尤其在年初线下消费不便时期,部分线下消费需求转移到网上消费,四季度将迎来双十一和年底消费高峰(金麒麟分析师)期,网上消费还将继续增长,有望带动整体消费数据加速恢复。

三、制造业总体回暖,非制造业复苏加快
10月份,中国制造业采购经理指数(PMI)为51.4%,比上月微落0.1个百分点,但自3月份以来连续位于临界点以上,制造业总体持续回暖;非制造业商务活动指数为56.2%,比上月上升0.3个百分点,连续8个月高于临界点,非制造业复苏步伐有所加快;综合PMI产出指数为55.3%,比上月上升0.2个百分点,表明我国企业生产经营活动继续加快恢复。
需求持续回暖带动价格回升。主要原材料购进价格指数和出厂价格指数为58.8%和53.2%,分别高于上月0.3和0.7个百分点,均为近期高点。
分企业规模看,大型企业保持增长,小型企业下降较快。大型企业PMI为52.6%,略高于上月0.1个百分点;中型企业PMI为50.6%,比上月微落0.1个百分点;小型企业PMI为49.4%,比上月下降0.7个百分点,连续两个月处于50这一荣枯线之下。
分行业看,建筑业商务活动指数为59.8%,低于上月0.4个百分点。服务业商务活动指数为55.5%,比上月上升0.3个百分点。从行业情况看,铁路运输业、航空运输业、住宿业、电信广播电视卫星传输服务、文化体育娱乐业等行业商务活动指数位于60.0%以上,资本市场服务等行业商务活动指数位于临界点以下。
值得注意的是,小型企业PMI连续两个月处于50这一荣枯线之下。小型企业PMI受关注,原因是它反映了中国广大小型企业的生存情况,涉及到就业等基本民生。保市场主体尤其是中小企业,是今年宏观调控的重点工作之一。前期各类纾困政策逐步见效,以及终端需求好转,都带动小型企业生产经营状况好转。大型、中型和小型三种规模的企业中,小型企业PMI的波动是最大的,这可能和官方PMI调查样本企业以大中型的央企、国企为主,小型企业样本占比少有关。因此,后续需要关注小型企业PMI好转的持续性,因为小型企业的生产经营状况是影响政策变化的重要因素之一。
总的来看,今年年内终端需求有望持续向好,经济复苏的趋势还将延续。

四、猪肉带动CPI增速回落,生活资料、油价放缓PPI修复
(一)猪肉价格带动CPI同比增速回落,核心CPI保持平稳
生猪价格下调,食品对CPI的支撑作用减弱,核心CPI保持平稳,部分细项有待进一步修复。9月CPI同比增长1.7%,较上月回落了0.7个百分点,主要是在生猪存栏、猪肉进口促进生猪供给加速的情况下,猪肉CPI同比由8月的52.6%回调至25.5%,带动食品CPI同比由8月的11.2下行至7.9%,食品价格对整体CPI的支撑作用削弱。分项目来看,食品价格增速虽有放缓,但仍是CPI的主要拉升动力,消费品CPI同比增长2.6%,较上月回落1.3个百分点,服务项目同比增速0.2%,较8上月提升0.3个百分点。具体细项中,生活用品、衣着、交通和通信、居住等仍处在通缩状态,教育文娱受开学季和服务业的逐渐修复影响,9月CPI同比分别为0.7%、1.5%,较上月提升0.7个百分点和持平,9月不含食品和能源的核心CPI同比继续保持在0.5%,与前两个月持平,整体物价水平保持平稳,部分细项仍处于低迷,有待进一步修复。

(二)生活资料、油价等因素放缓PPI降幅修复
生活资料、油价等放慢了PPI降幅修复进程。9月PPI同比下降2.1%,较上月回落0.1个百分点,降幅略微走阔,生活资料、生产资料PPI同比分别为-0.1%、-2.8%,较上月回落了0.7、收窄了0.2个百分点,生活资料PPI同比今年以来首次转负,放慢了PPI修复速度。从生产资料细项来看,食品PPI同比增速回落,衣着、一般日用品、耐用消费品PPI的降幅走阔,生活消费品价格的低迷持续传导至生活资料价格,仍存较大通缩修复空间。从生产资料细项来看,采掘、原料、加工PPI9月同比降幅分别收窄了1、0.2、0.1个百分点,国内地产、基建项目开展、供暖等用煤需求推动建筑材料、机械、冶金、煤炭及炼焦等生产资料PPI同比边际改善,但多数仍处于通缩状态,石油价格的波动下跌使得9月石油PPI同比降幅进一步扩大至18.9%,极大地拖累整体PPI指数修复。

五、需求端迸发活力,三驾马车逐步修复
(一)就业、收入夯实消费能力,消费持续回暖
人均可支配收入逐步回升,失业率环比改善,推动社会消费品零售额持续回暖。三季度城镇居民人均可支配收入累计同比增加2.8%,较上半年增加了1.3个百分点,9月城镇居民失业率5.4%,环比下降了0.2个百分点,延续四月以来就业改善趋势。社会消费品零售额当月同比继8月首次转正后,9月实现当月同比3.3%,较前值增加了2.8个百分点,1-9月社零累计同比增长7.2%,较1-8月提升了1.4个百分点,城镇、乡村社零同比均保持快速回升态势。

9月受消费能力回升、开学物资、双节前购物需求等因素影响,饮料及烟酒、化妆品及金银珠宝、文化办公用品、汽车、日用品保持双位数高速增长。国庆中秋双节驱动下,饮料、烟酒零售额9月同比增长22.0%、17.6%,分别较8月同比提升了9.1、13.5个百分点,烟酒在所有品类同比增加幅度最高,9月餐饮收入同比降幅进一步收窄至2.9%,较8月同比提升4.1个百分点。开学季促进文化办公用品消费9月同比增长12.2%,较8月同比增加2.8个百分点。汽车类零售额增长动能持续强劲,除汽车外消费品零售额同比在9月首次转正,其他可选消费,如化妆品、金银珠宝分别保持13.7%、13.1%的高位增长,居民消费能力逐渐恢复。受疫情影响下苹果、华为等部分品牌手机发布延迟等因素的影响,9月通讯器材类消费同比下滑4.6%,较8月25.1%的同比增速有较大回落。受地产调控、地产销售放缓影响,家用电器、家具、建筑装潢等消费虽有回升,但增速较低。随着就业情况逐步改善、居民可支配收入回升,居民消费能力进一步增强,“双十一”刺激、地产手机年底加大促销有望带动四季度消费加速恢复。

(二)固定资产投资首次转正,农业、地产投资突出
固定资产投资累计同比9月首次转正,其中,第一产业高速增长,第二、第三产业逐步恢复。9月固定资产投资累计同比增速达0.8%,实现年内首次转正,较8月累计同比增加了1.1个百分点。随着疫情和洪灾下全国各地统筹抓好农业农村各项工作、发改委农经司《关于增加“三农”重点领域专项债券投入的通知》的落实,用于农业农村的专项债券不断发行,9月第一产业固资投资同比增速高达14.50%,延续8月的双位数增长趋势,实现连续第四个月正增长。疫情复工后,居民消费能力回升和出行恢复,线下服务业、餐饮住宿、文化娱乐等行业陆续复苏,促进9月第三产业固资投资累计同比增长2.3%,较8月累计同比增加了0.9个百分点。第二产业固定资产投资累计同比降幅收窄了1.4个百分点,但仍需一段时间回正。
房地产投资延续增长态势,商品房销售持续火热有望进一步支撑新开工和房地产开发投资需求,但地产调控对融资和拿地的限制可能约束地产投资增长空间。9月房地产开发投资累计同比增速5.6%,较8月累计同比增加了1.0个百分点,其中,住宅开发投资、土地购置费累计同比分别增长了6.1%、8.4%,分别较8月同比增加了0.8、0.2个百分点,对房地产开发投资快速增长形成一定支撑。9月商品房销售面积、新开工面积累计同比降幅分别较8月收窄1.5、0.2个百分点,商品房单月销售面积在去年同期“金九银十”高基数的情况下仍能实现7.3%的增长,环比增长了25.1%,在年末商品房促销的情况下,商品房销售市场的火热有望促进新开工恢复增速和房地产开发投资需求增加,但“345融资新规“对房企融资的要求限制了地产投资的增长空间。

基建投资累计同比增速首次转正,财政压力、专项债投向变化、经济复苏等因素致使基建投资整体低于预期。9月基建固资投资累计同比增速达0.2%,年内首次转正,较8月累计同比增加了0.5个百分点,但在今年专项债券大量发行的情况下,总体仍低于市场预期。基建投资低预期可能有如下原因,首先,财政压力和缺口不断加大,今年在疫情影响下,财政支出不断增加,9月当月财政收入扣减财政支出的缺口达1.1万亿元,环比增长了6643亿元。其次,7月29日,财政部发布《关于加快地方政府专项债券发行使用有关工作的通知》,加快地方政府专项债券发行使用,优化新增专项债券资金投向,使得部分专项债投向非基建领域。第三,随着经济持续复苏,政府加强基建刺激经济的动力减弱。预计未来专项债的资金落地,基建投资将在一定区间内继续增长。

制造业投资累计同比降幅持续缩窄,黑色金属冶炼加工、医药、计算机通信、石油煤炭加工等投资加速,多数细分行业仍存较大修复空间。9月制造业固资投资累计同比降幅6.5%,较8月累计同比收窄了1.6个百分点,其中,高技术制造业累计同比增长9.3%,持续环比改善,新动能趋势显著。细分行业中,黑色金属冶炼加工、医药、计算机通信、石油煤炭加工等制造业累计同比保持双位数高增长行业中,食品、铁路航天、化学原料及制品、纺织、电气机械等均环比改善,但细分行业制造业大部分同比增速仍未转正,后续存在较大的修复空间。

(三)进口出口双景气,贸易差额有所回落
进口和出口9月实现双景气,进口超市场预期。9月进口同比增长13.2%,较8月同比-2.1%增长了15.3个百分点,环比大幅增长15%,超出市场预期,部分系经济恢复和居民消费能力增强带来的进口快速回升。细分主要进口商品,在海外陆续复工、国内汽车、半导体、医疗器械、机械设备、医药生物、通信、计算机等行业生产需求不断旺盛的情况下,机电产品、高新技术产品进口9月环比高速增长19.9%、19.8%,对进口起到重要的拉动作用。9月原油供给宽松带来原油价格结束四个月上涨势头,环比下降7.5%,能源、有色、农产品等大宗商品价格回落,叠加国内农业供给因素,原油、农产品等商品进口保持较高增长。国内经济较快复苏带动需求回升,美容化妆品保持45%的环比增长。

出口持续保持强劲,进口对冲下贸易差额9月有所回落。9月出口继续保持9.9%的强势增长,延续7月以来的高增长势头。细分主要出口商品,机电产品、高新技术产品高基数下仍然保持稳健的环比提升,部分首疫情反复拖累海外复工进度影响,替代效应仍存。文化产品、农产品、钢材、玩具出口保持较高增长,家具、鞋、服饰类环比下调。预计未来在国内经济复苏确定性高于国外、央行维护汇率稳定的觉心,出口仍可保持较好增长,但是随着疫情下国外部分具有比较优势的产业链恢复常态,央行下调远期售汇业务的外汇风险准备金率和淡出逆周期因子、政治风险对汇率可能带来的短期波动,出口保持高速增长的可能性有所回落。
六、货币信贷稳中向好,货币政策回归常态化
(一)M2、社融双向好,信贷规模、结构双改善
M2、M1保持高速增长,剪刀差略微走阔,社融延续乐观。9月M2同比增长10.9%,较8月同比上涨0.5个百分点;M1同比增长8.1%,较8月同比上涨0.1个百分点。9月M2-M1的剪刀差为2.8%,剪刀差略微抬头,较8月同比增加了0.4个百分点。9月社融新增34800亿元,环比少增1023亿元,同比多增9658亿元,同比增速38.3%。

从新增人民币存款结构看,存款结构从财政存款向居民存款和企业存款倾斜,支撑M2保持较高增速。9月新增居民存款19422 亿元,同比多增 4004 亿元,新增企业存款10109 亿元,同比多增 5201 亿元,财政存款单月减少8317亿元,同比多降1291亿元,系9月财政支出环比增加了8834亿元,财政存款向居民、企业倾斜,促进M2快速增长。
从社融当月值结构看,新增人民币贷款、政府债券支撑社融持续高位。新增人民币贷款19171亿元,分别同比和环比多增了1559、4970亿元,在政府促进实体经济政策和扶持中小微企业下,信贷增长态势迅猛。新增政府债券10116亿元,同比多增了6339亿元,环比略降3672亿元,仍处在高位,系专项债需在10月底发行完毕,政府加速发债节奏。在新增人民币贷款细分中,随着经济逐渐恢复,中长期贷款和公司贷款环比大幅增加,企业信心边际改善,信贷结构韧性增强。新增中长期贷款、短期贷款及票据融资17042亿元,2036亿元,分别环比增加了4219亿元、821亿元,新增非金融企业贷款和居民贷款9458亿元、9607亿元,分别环比增加了3661亿元、1192亿元。

(二)LPR利率5个月不变,货币政策回归常态化
9月21日,中国人民银行授权全国银行间同业拆借中心公布的贷款市场报价利率(LPR),一年期和五年期贷款市场报价利率(LPR)分别为3.85%和4.65%,连续5个月不变。其他政策利率MLF、7天逆回购利率也保持5月持平趋势。对此,央行货币政策司司长孙国峰在国务院政策例行吹风会表示,LPR每个月报价时都有几家报价行根据自身资金成本等因素调整报价,但由于最后算术平均值没有达到0.05%的就近取整步长,所以使得最终发布的LPR没有变化。
货币政策回归常态化,坚持灵活适度、精准导向的货币政策。9月底,央行货币政策委员会三季度例会指出,稳健的货币政策要更加灵活适度、精准导向,综合运用结构性货币政策等多种货币政策工具,引导金融机构加大对实体经济的支持力度,确保新增融资重点流向制造业、中小微企业,保持流动性合理充裕。随着经济逐渐恢复,货币政策常态后,政策利率预计维持稳定,下调压力减小。根据央行货币政策司司长孙国峰提出的结构性流动性短缺的货币政策操作框架,“在维持适当的法定存款准备金率水平下,通过每日的公开市场逆回购操作提供短期流动性并持续培育短期政策利率,通过每月定时的MLF操作提供中期流动性并持续培育中期政策利率”,预计准备金全面下调的可能性削弱,央行可能通过定向降准等结构性货币政策进行定向领域的准备金下调,并主要通过公开市场操作调节流动性。

七、总结展望
十九届五中全会为新时期经济社会发展指明了新方向,将开启社会主义现代化国家建设的新征程。体现了对经济高质量发展的重视,对经济发展的结构、创新、协调更加关注。
展望未来,通胀端,预计CPI持续下行,PPI持续修复。预计猪肉价格在供给不断增加下进一步下行,CPI食品端支撑进一步削弱,而后续消费品和服务的恢复则有望提振CPI。地产销售和地产开工的增加、基建项目的不断落地,有望继续修复生产资料PPI,但石油等大宗商品价格的波动下降、猪肉价格对生活资料价格的压力等因素依旧是PPI回振的不利因素。
需求端,消费预计强势修复,投资与进出口在一定区间内持续修复向好。消费方面,随着就业情况逐步改善、居民可支配收入回升,居民消费能力进一步增强,“双十一”刺激、地产手机年底加大促销有望带动四季度消费加速恢复。地产投资方面,在年末商品房促销的情况下,商品房销售市场的火热有望促进新开工恢复增速和房地产开发投资需求增加,但“345融资新规“对房企融资的要求限制了地产投资的增长空间。基建投资方面,预计未来专项债的资金落地,基建投资将在一定区间内继续增长,但政府加强基建刺激经济的动力减弱。制造业投资方面,随着国内经济复苏,制造业投资预计延续环比改善趋势。进出口方面,预计未来在国内经济复苏确定性高于国外、央行维护汇率稳定的觉心,出口仍可保持较好增长,但是随着疫情下国外部分具有比较优势的产业链恢复常态,央行下调远期售汇业务的外汇风险准备金率和淡出逆周期因子、政治风险对汇率可能带来的短期波动,出口保持高速增长的可能性有所回落。
货币政策回归常态化,货币信贷稳健增长。随着经济逐渐恢复,货币政策常态后,政策利率预计维持稳定,下调压力减小。预计准备金全面下调的可能性削弱,央行可能通过定向降准等结构性货币政策进行定向领域的准备金下调,并主要通过公开市场操作调节流动性。货币信贷在经济修复下信贷结构持续改善,10月专项债券发行完毕后,对社融形成一定冲击,但随着企业信心不断增强、政府对实体经济的扶持,信贷方面有望继续支撑社融。
版权及免责声明:凡本网所属版权作品,转载时须获得授权并注明来源“融道中国”,违者本网将保留追究其相关法律责任的权力。凡转载文章,不代表本网观点和立场。
延伸阅读
版权所有:融道中国