原标题:部分产品仍紧贴36%利率,刚被点名批评的招联金融有更大的麻烦要面对
图片来源:图虫创意记者 | 胡颖君
10月22日,一则银保监会通报,把持牌消金机构招联金融推向了舆论的风口浪尖。
通报中直指招联金融存在夸大及误导宣传、未向客户提供实质性服务而不当收取费用、对合作商管控不力、催收管理不到位等四大问题。银保监会表示,上述不当行为侵害了消费者的知情权、自主选择权和公平交易权等权益。
事实上,招联金融面临的不止是合规层面的近忧,还有利率下调的远虑。
距离最高法出台借贷新规已经两月有余,围绕持牌消费金融机构是否受新规约束的争论尚在进行。不过,从目前的司法判例来看,已有多家持牌消金公司被要求执行15.4%的利率上限,部分司法判决则驳回借款人的诉讼请求,继续支持原24%的利率红线。
界面新闻记者发现,受新规影响,此前部分公司已经将利率降至24%以内,多家消费金融机构已经着手下调利率,而招联金融部分产品仍坚持紧贴36%利率放贷。
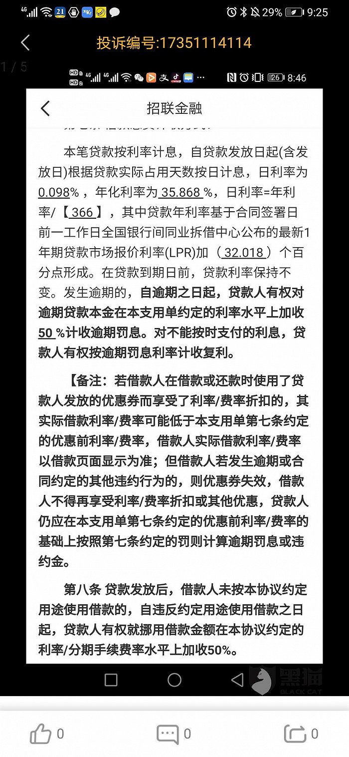
招联金融旗下现金贷产品在app主页展示最低利率为0.03%,然而仅有极少数优质客户可以享受到这一低利率优惠。在黑猫投诉平台中,有多名消费者认为招联金融的放贷利率过高,要求其调整利率或退回多收的利息。
陈先生提供的一份其10月15日签署的《个人额度支用单》协议显示,招联金融为其提供的贷款日利率高达0.098%,年化利率达35.77%。合同显示,贷款年利率基于合同签署日前一工作日LPR加31.92个百分点形成。
图片来源:黑猫投诉事实上,此前招联金融便因利率过高,被法院判定超过24%利率部分无效。中国裁判文书网提供的一份判决书显示,因合同约定的罚息(或滞纳金)计收标准过高,深圳南山区法院依法酌定罚息(或滞纳金)以年利率24%为计算标准,原告招联金融诉求罚息(或滞纳金)金额中超过年利率24%的部分不予支持。
图片来源:中国裁判文书网苏宁金融研究院高级研究员黄大智告诉界面新闻记者,未来持牌机构利率下调是必然趋势,对于招联金融而言,利率下调对公司影响有多大,更多要看它的整个产品利率结构,毕竟不是所有的产品利率都是36%。
界面新闻记者发现,招联金融发行的“20招联金融债03”曾在2019年度报告中提及利率变动对公司经营的影响:截至2019年年末,在其他变量保持不变的情况下,假定利率上升或下降200个基点,将会导致招联金融净利润增加或减少人民币4.31亿元。而在2018年,利率变动200基点仅影响净利润2.23亿元。

招联金融债2019年度报告
背靠招商银行和中国联通两大实力股东,招联金融可谓含着金汤匙出生。自2015年开业至今,在资本和渠道的助推下,招联金融在线上消费金融赛道上一路狂奔,很快便稳居持牌消金第一梯队,2019年全年业绩更是首度超越“老大哥”捷信消金夺得冠军宝座。
2020年上半年,招联金融实现营收60.23亿元,同比增加30.76%;净利润5.78亿元,同比减少18.56%。这也是招联金融净利润首次出现下滑。而在消费金融行业整体增速放缓的背景下,招联金融上半年业绩在披露财报的持牌消费金融公司中仍居于首位。
业内人士表示,随着利率新规的落地,消费金融公司采用高利率覆盖高风险的业务拓展模式或将难以维系,即便是头部持牌消金机构,也不得不放弃部分下沉市场,降低风险。而要想突出重围,消金机构必然要深耕流量和场景,由此前的野蛮生长转向精细化运营。
招联金融债券募集书则表示,对于利率风险,主要对策是在经营中对宏观经济形势和资金市场走势进行适时分析和预测,根据预测提前调整发行人相关资产负债的结构和期限;加强产品定价模型的分析研究,提高利率敏感性分析,建立消费信贷产品的定价机制,降低因利率变动而引起的风险。
版权及免责声明:凡本网所属版权作品,转载时须获得授权并注明来源“融道中国”,违者本网将保留追究其相关法律责任的权力。凡转载文章,不代表本网观点和立场。
延伸阅读
版权所有:融道中国