原标题:四川首富刘永好三哥欲入主世纪鼎利,布的什么资本局?
记者 | 赵阳戈
节后的世纪鼎利(300050.SZ)直接向市场抛出一则重磅消息,公司实控人叶滨计划通过转让以及公司发行股票卸任,高调接手的资本殊不简单,系华西希望的陈育新。陈育新又名刘永美,与新希望的四川首富刘永好、东方希望的刘永行,以及大陆希望的刘永言共为“刘氏四兄弟”。
高调入主世纪鼎利
公告显示,世纪鼎利计划以5.27元/股的发行价,向四川特驱五月花教育管理有限公司(下称特驱五月花)发行1.71亿股,占发行前公司总股本的29.92%,募资9.01亿元在扣除发行费用之后,将全部用于公司补充流动资金。
实际上在特驱五月花与公司签署《股份认购协议》同时,世纪鼎利股东叶滨还与特驱五月花签署了《股份转让协议》、《表决权委托协议》、《一致行动协议》。根据上述协议:叶滨拟将其持有的5000万股世纪鼎利股份(占公司总股本的8.75%,转让价格7.85元/股)转让给特驱五月花;同时将其持有的4574.47万股世纪鼎利股份(占公司总股本的8%)对应的表决权不可撤销地全部委托给特驱五月花行使,特驱五月花与叶滨在表决权委托期限内就行使公司股东表决权事项保持一致行动。上述事项完成后,世纪鼎利的控股股东变更为特驱五月花,实际控制人变更为陈育新与汪辉武。
而在发行完成后,上述表决权委托协议、一致行动协议将自动解除。同时,在上述5000万股股份(占公司总股本的8.75%)转让完成且此次向特定对象发行股票完成后,特驱五月花将持有上市公司22100万股,持股比例为29.76%。特驱五月花仍为公司的控股股东,陈育新及汪辉武仍为公司的实际控制人。算起来,特驱五月花的入主成本大约为5.85元/股,而受让(3.93亿元)+认购(9.01亿元)所需资金约为12.94亿元,资金来自自有资金及自筹资金。
关于资金来源这一节,还一度遭到监管层的质疑,因为截至2019年末,特驱五月花账面货币资金余额为3115.27万元,距离目标需求相差巨大。对此特驱五月花还特意进行了说明,称资金主要来自于股东股权出资,不涉及外部机构融资,不存在利用本次收购的股份向第三方质押取得融资的情形。
幕后资本连下两城
回看叶滨,抽身的念头很强烈。有记录显示,其从2019年3月开始,就陆陆续续有减持行为,不过减持规模都不大。但其内心也有自己的小算盘,在退出一线之后,叶滨仍然留有部分筹码,据其称是愿意与特驱五月花共同持有公司股份,共享上市公司后续发展红利。

来源:公告
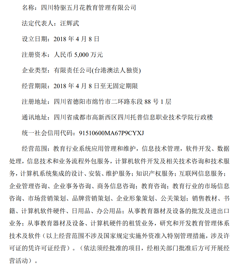
再看特驱五月花的身份,也不简单,该公司成立于2018年4月8日,注册资本5000万元,控股股东为Hope Education Group (Hong Kong) Company Limited。Hope Education Group (Hong Kong) Company Limited为一家注册在香港的私人股份公司,业务性质为投资控股。Hope Education Group (Hong Kong) Company Limited控股股东为Hope Education Group Co., Ltd.是中国香港联交所上市公司(证券简称:“希望教育”、证券代码:“1765.HK”)。
再往上穿透,希望教育控股股东Hope Education Investment Limited由Tequ Group Limited、Tequ Group A Limited及May Sunshine Limited共同控制。而Tequ Group Limited和Tequ Group A Limited的实际控制人为陈育新,May Sunshine Limited的实际控制人为汪辉武。因此,希望教育的最终共同控制人为陈育新和汪辉武。

来源:公告

来源:公告
特驱五月花主要业务系为希望教育下属教育机构提供教育教学物资的采购服务,2018年和2019年的营业收入分别为376.44万元和11316.29万元,归母净利润分别为42.63万元和3297.19万元。
陈育新的核心一级企业为成都华西希望集团有限公司,其持股比例60%,陈育新的配偶赵桂琴持有成都华西希望集团有限公司另40%的股份。而汪辉武控制的核心一级企业包括成都五月花投资管理有限公司(持股96%)、成都正导投资管理有限公司(持股90%)、四川金诚财富企业管理有限公司(持股52%)、成都市五月花房地产经纪有限公司(持股51%)、成都生光非融资性担保有限公司(持股31%)、成都市金堂五月阳光小额贷款有限公司(持股30%)。
需要指出的是,就在数月前的2020年8月31日,吉峰科技(300022.SZ)公开披露的《吉峰三农科技服务股份有限公司详式权益变动报告书》,四川特驱教育管理有限公司(下称特驱教育)将采取协议受让、接受表决权委托及认购上市公司向特定对象发行股票的方式收购吉峰科技。该交易完成后特驱教育将直接和间接合计持有吉峰科技27.7%股份。
特驱教育注册资本为787.5万人民币,经营范围为企业管理服务、教育咨询服务(依法须经批准的项目,经相关部门批准后方可开展经营活动)。根据详式权益变动书显示,正是成都五月花投资管理有限公司持有特驱教育50.5%的股份,故汪辉武为特驱教育的实际控制人。
陈育新系刘永好三哥
进一步看,陈育新的身世还有另一个故事。1950年2月,陈育新出生于四川省新津县城关镇,父亲刘大镛为其取名刘永美。与大哥刘永言,二哥刘永行,四弟刘永好的名字连在一起,就是“言行美好”。两岁时,由于家庭生活困难,被过继到新津县顺江乡古家村陈耀云家,改名为陈育新。
1982年,拥有“铁饭碗”的大学毕业生刘永言、刘永行、陈育新(刘永美)、刘永好四兄弟决心共同创业。从四川农学院刚刚毕业半年的陈育新因此率先辞去公职,回到青少年时代曾经生活过的新津县顺江乡古家村,创办育新良种场。经过30多年的艰苦拼搏,他们从养殖业起步,逐渐将一个名不见经传的育新良种场发展成为雄踞“中国饲料工业百强第一”、“中国民营企业500强第一”的希望集团,并使之成为中国民营企业的一面旗帜。
1995年5月15日,刘氏四兄弟明晰产权并进行资产重组,从此分开各自发展。刘永言创立大陆希望公司,刘永行成立东方希望公司,刘永美建立华西希望公司,而刘永好组建了新希望集团并任董事长。希望集团现由陈育新总经理直接管理的新津基地和分别由刘氏四兄弟统领的大陆希望、东方希望、华西希望、新希望四大集团组成。而华西希望集团创办于1997年,由希望事业创始人、希望集团总经理陈育新任董事长。目前,全集团共拥有农牧、教育、地产等公司逾百家,成为希望事业的主力军之一。

来源:官网
“刘氏兄弟”个个都算是风云人物。除了此番在A股公司快速出手布局吉峰科技和世纪鼎利的陈育新之外,刘永好率队的新希望(000876.SZ)更是早在1998年3月11日便登陆A股,新希望集团也以超千亿元的营收成为四川最大的民营企业。新希望方面涉足的上市公司还有新乳业(002946.SZ)、华创阳安(600155.SH)、兴源环境(300266.SZ)。据新希望集团官网显示,集团资产规模超2000亿元人民币,年销售收入超1600亿元人民币。
刘永行这厢,东方希望经过30多年发展,已成为集重化工业(矿山、发电、铝业、硅业、水泥、化工等10多个行业)、农业(饲料、养殖等)、商业地产为一体的特大型跨国民营企业集团,2019年营业收入为1193.2亿元。目前,东方希望集团是世界10大电解铝及氧化铝生产商之一,也是世界上技术最先进的多晶硅生产企业之一。东方希望涉足上市公司不多,参股过光明乳业(600597.SH)。
刘永言方面的大陆希望集团,目前也已发展成为集机械电气、能源化工、旅游地产、建设总包和智能科技五大产业板块为主的多元化综合性集团;产业涉及传动控制、暖通空调、智能科技、建筑工程、网络工程、氯酸钠、水电开发、蓝宝石、旅游、酒店、房地产、饲料、食品、金融投资等领域。
最新财富数据显示,2020年10月20日,刘永好家族以1600亿元人民币财富位列《2020衡昌烧坊·胡润百富榜》第16位。
版权及免责声明:凡本网所属版权作品,转载时须获得授权并注明来源“融道中国”,违者本网将保留追究其相关法律责任的权力。凡转载文章,不代表本网观点和立场。
延伸阅读
版权所有:融道中国