原标题:惊爆!券商女销售竟为卖债“献身”某股份行资管负责人?
来源:行长助手
“名利场”的又一大“瓜”。
10月19日,一个“大瓜”在金融圈里炸裂。
10月18日,一位网名叫做“鸣新善懿”的网友在国内某知名体育论坛爆出一则“大花边”,事件涉及到中山证券公司债券女销售为了销售城投债,不惜和兴业银行南京分行资管负责人“滚床单”。
如上述情况属实,通过如此方式接盘债券,该行资管部门在合规和风控等方面,又是否存在违规之处?
如此销售“销售”?
在这张网传的截图上,有好事者提问:“大家听到前女友有男朋友以后都是什么反应”?
这本来是一个正常的情感话题,哪知却意外牵出一件金融圈情色故事。
一位网友在评论区现身说法:自己前女友任职于某券商,在协助另一家券商进行某个城投(20海发01)债券分销工作时,前女友和兴业银行南京资管负责人“睡觉”,以此要求后者协调旗下理财子公司按照票面5.5认购1.5亿。


不仅如此,该网友还详细地叙述了自己无意中“抓包”的细节。其称,前女友生于1985年,容貌姣好,在券商投行的南京团队,从事销售工作。
该网友表示,两人交往期间感情一直很好,直到有一次无意中翻看前女友手机时,意外发现了其与一家股份行南京分行的资管负责人之间的“暧昧”聊天记录。

在被另一位网友质疑事件真实性时,“鸣新善懿”更是直接表示,上述事情就发生在8月份。

此外,论坛里可以翻阅到该网友此前的回帖记录,实际上关于自己“被绿”一事,该网友早在一个月前就在论坛上向网友们倾吐苦水。

据自媒体平台“江苏金融圈”透露,10月19日下午,在获取截图内容的第一时间,该平台特意找到了网帖所提到的银行办公室工作人员求证此事,对方表示:自己不了解,人家是乱写的。
事涉“20海发01”债券?
就该网友所述,“20海发01”所指的应该是海安市城建开发投资集团有限公司(以下简称“海安城投”) 2020年非公开发行公司债券(第一期)。
据了解,该项债券于今年4月10日起在上海证券交易所挂牌,并采取报价、询价和协议交易方式。而据海安城投2020年半年度报告中显示,“20海发01”的发行日为2020年4月2日,到期日为2025年4月2日,利率为4.85%。


中山证券债融部负责人刚被调查
无论网络截图究竟是真是假,桃色新闻又是否存在,中山证券今年因为内控不完善、相关工作人员工作失职等问题,遭到了监管部门的重罚却是实打实的。

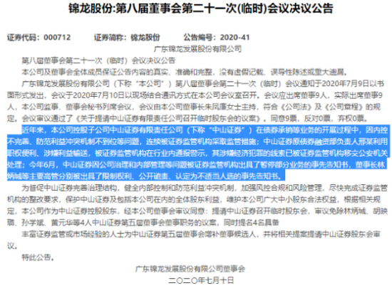
广东锦龙股份是中山证券的控股股东,其7月11日公告显示,中山证券原债券融资部负责人邢某利用职权便利、涉嫌利益输送,被证券监管机构在行业内通报警示,其涉嫌经济犯罪的线索已被证券监管机构移交公安机关处理。
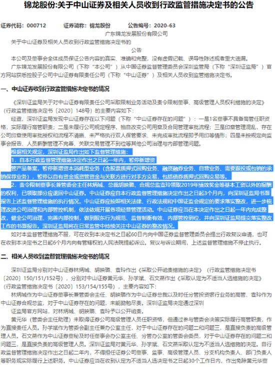
8月20日,锦龙股份再次发布“关于中山证券及相关人员收到行政监管措施决定书的公告”,公告中列举出了中山证券多项严重的公司治理和内部管理问题,对包括中山证券董事长林炳城在内的多位高管进行了公开谴责,高管团队多人遭到免职。

(本文综自“ 江苏金融圈”)
版权及免责声明:凡本网所属版权作品,转载时须获得授权并注明来源“融道中国”,违者本网将保留追究其相关法律责任的权力。凡转载文章,不代表本网观点和立场。
延伸阅读
版权所有:融道中国