热点栏目中国基金报泰勒
猝不及防,百亿白酒股舍得酒业突然爆雷,间接控股股东占用上市公司约4.75亿元资金及利息。而财务负责人被四川省射洪市公安机关采取强制措施。
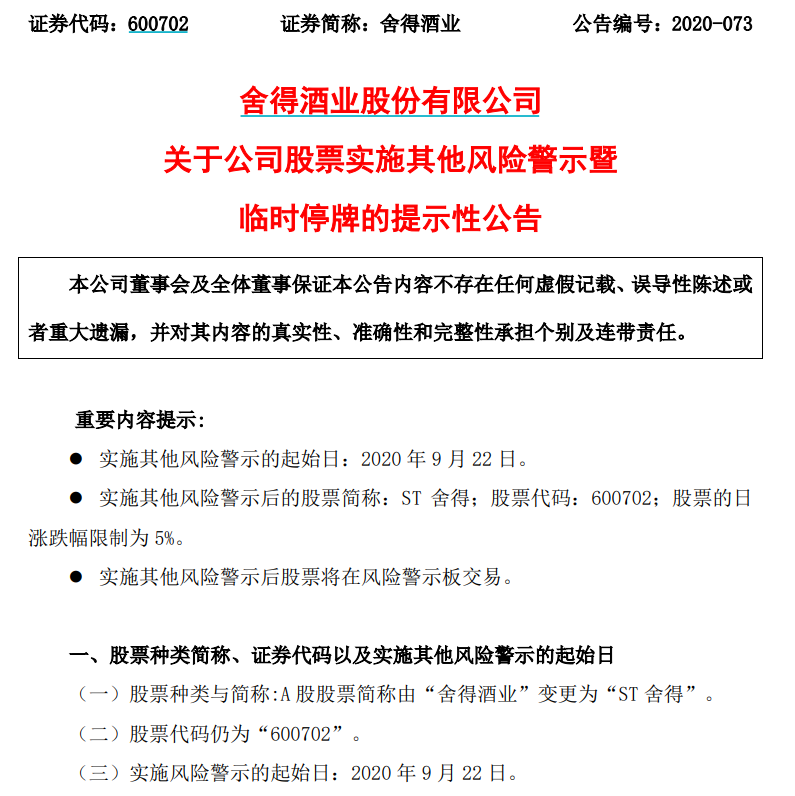
9月20日晚间,舍得酒业发布公告,自9月22日起,该上市公司将被上交所实施其他风险警示,股票简称将变更为“ST舍得(维权)”,日涨跌幅限制为5%。
22日开盘,st舍得复牌果然跌停!
舍得酒业突遭“ST”
复牌跌停
22日A股开盘,ST舍得戴帽后复牌跌停,报32.77元,跌停板上超22万封单。

舍得酒业公告称,自9月22日起,该上市公司将被上交所实施其他风险警示,公司股票将于9月21日停牌一天,日涨跌幅限制为5%。股票简称由“舍得酒业”变更为“ST舍得”。

舍得酒业此番遭遇,主要是源于间接控股股东对上市公司的资金占用所致,涉及资金合计为4.75亿元。
公告显示,经自查,截止2020年8月19日,公司间接控股股东天洋控股集团有限公司及其关联方非经营性资金占用本金44,000.00万元,资金占用利息3,486.00万元,合计47,486.00万元。
截至本公告日,天洋控股及其关联方未在承诺期限即2020年9月19日前归还非经营性资金占用本金44,000.00万元,资金占用利息3,486.00万元,合计47,486.00万元。根据《上海证券交易所股票上市规则》第13.4.1(五)条“公司被控股股东及其关联方非经营性占用资金或违反规定决策程序对外提供担保,情形严重的,上海证券交易所对其股票实施其他风险警示”的规定,公司触发了“上市公司股票被实施其他风险警示”的相应情形。
与此同时,为了维护上市公司利益,舍得酒业对间接控股股东采取诉讼、资产保全等措施,舍得营销公司已于8月18日向四川省遂宁市中级人民法院申请对天洋集团及其关联方的财产采取保全措施。根据民事裁定书,遂宁中院裁定对天洋集团持有的沱牌集团70%的股权予以冻结,冻结金额以6.7亿元为限,冻结日期为2020年8月18日至2023年8月17日。因天洋集团所持沱牌集团70%股权先后多次被采取司法保全措施,舍得酒业可能存在实控人变更的风险。
据悉,四川沱牌舍得集团持有舍得酒业约29.9%的股权,是上市公司的控股股东;而天洋控股持沱牌舍得集团70%股权,因此为舍得酒业的间接控股股东。
最新数据显示,ST舍得背后有5万多股东户数。

督促天洋尽快还款
面对上述情况,舍得酒业表示,上市公司董事会督促天洋集团及其关联方继续通过多渠道努力筹措资金,并制定切实可行的还款计划,偿还占用的资金及利息。值得注意的是,舍得酒业董事会还督促天洋集团和实控人尽快以股权转让等切实可行的方式,弥补天洋集团及其关联方占用的上市公司资金及利息。
按照相关规定,上市公司被实施其他风险警示后,若会计师事务所出具的专项审核报告和独立董事发表的独立意见,显示资金占用事项已消除且公司不存在其他风险警示情形的,舍得酒业将向上交所申请撤销对上市公司股票实施的其他风险警示。
有相关人士认为,“舍得酒业此次公告是非经营性风险提示,与经营性风险造成的ST不同,只要事情解决了,就会取消ST。”
四年多以前,天洋集团曾以每股23.51元的价格竞得沱牌集团股权,总价38.22亿元,溢价率超过88%。此次沱牌集团战略重组意义重大,标的成交价较挂牌底价溢价88%,较评估金额溢价213%,也创下当时四川省国企混改的最高增值额纪录。
在此次股权转让及增资扩股完成后,天洋集团持有沱牌集团70%股权,为舍得酒业间接控股股东,而射洪县人民政府持有沱牌集团30%股权。据悉,蓬山酒业在2016年沱牌集团改制时已纳入战略重组转让标的进行了整体评估和交割;改制后,蓬山酒业的所有经营业务均由天洋集团指派的相关人员进行管理。尽管蓬山酒业的股东为射洪县国有资产监督管理办公室,但根据有关法律法规,实质上蓬山酒业与舍得酒业已构成关联关系。
天洋控股占用舍得酒业资金一事,由舍得酒业董事长刘力(天洋控股实控人周政的妹夫),与天洋控股执行董事张绍平(舍得酒业董事)讨论决策。而占用巨额资金的背后是,天洋控股资金紧张。根据舍得酒业自查,被占用的资金多数流向天洋控股旗下房地产企业。
与此同时,最近天洋控股频频涉诉。目前,就占用上市公司资金事宜,舍得酒业方面已起诉天洋控股。遂宁市中院已经裁定,对天洋控股持有的沱牌舍得集团70%的股权予以冻结,冻结金额以6.7亿元为限。
针对被“ST”的遭遇,相关人士表示,目前上市公司日常经营一切正常;同时,由于临近中秋、国庆双节,各项市场活动都在紧锣密鼓地推进执行,积极“备战”中,该事项不会对团队以及既定工作产生任何实质性的影响。
从经营业绩来看,自2016年改制以来,舍得酒业实则进入发展快轨道。定期报告显示,舍得酒业年度营收从改制前2015年的11.56亿元增长到2019年的26.5亿元;实现净利润从712.81万元增长至5.08亿元,利润增长70倍。
2020年,由于新冠肺炎疫情持续影响,宴席、商务应酬等消费场景减少,导致中高端白酒的终端动销减弱。今年中报显示,舍得酒业完成营收10.26亿元,同比下降15.95%;实现净利1.64亿元,同比下降11.45%。但需要指出的是,从二季度开始,舍得酒业销售额明显提升,完成营收6.22亿元,同比增长了18.7%;实现净利润1.37亿元,同比增长63%。
财务负责人被抓
9月17日晚间,舍得酒业公告称,公司接到四川省射洪市公安机关通知,李富全因涉嫌背信损害上市公司利益罪,在当日被公安机关采取强制措施,相关事项尚待公安机关进一步调查。

此前舍得酒业自曝,天洋控股占用事项,由舍得酒业董事长刘力(天洋控股实控人周政的妹夫),与天洋控股执行董事张绍平(舍得酒业董事)讨论决策,而李富全是该事项的执行人之一。根据公告,李富全参与相关财务审批,并安排公司财务人员办理相关事宜。而据舍得酒业自查,大部分被占用的资金都流向了天洋控股旗下房地产企业。
版权及免责声明:凡本网所属版权作品,转载时须获得授权并注明来源“融道中国”,违者本网将保留追究其相关法律责任的权力。凡转载文章,不代表本网观点和立场。
延伸阅读
版权所有:融道中国