原标题:成都发布30条旅游线路参考价,低于三分之一为不合理低价团
中秋、国庆长假马上就要来了
作为今年疫情后首个超长假期
不少游客瞄准了省内中长线和跨省游
出门旅游,最怕的就是遭“坑”
怎样才能避免掉进不合理低价游的陷阱?

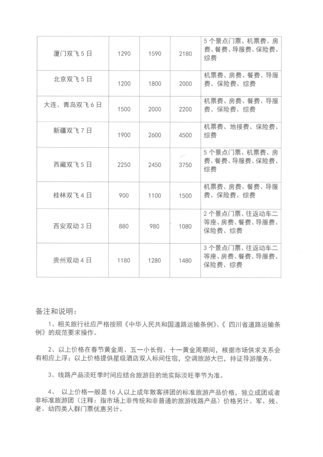
由四川省旅行社协会与成都旅行社协会共同商议、讨论制定的“2020年四川旅游线路参考价”已正式发布!囊括从成都出发的30条旅游线路,分四川省内热点旅游线路参考价和省外热点旅游线路参考价两类,参考价格分为淡季、旺季、平季三种,如果旅行社报价低于该参考价的三分之一,则可断定为不合理低价团,游客据此可避免掉入“不合理低价团”。
快来看看吧
2020年四川省热点旅游线路参考价



2020年成都出发线路参考价表



2020年四川旅游线路参考价的价格期间为2020年9月1日至2021年3月31日止。每条线路均有3个标价,分别为淡季价格、平季价格和旺季价格。其中,旅游淡季是在11月1日至3月31日,旅游平季是4月1日至7月31日,旅游旺季是8月1日至10月31日。
此次公布的2020年四川旅游线路参考价一般是16人以上成年散客拼团的标准旅游产品价格,独立成团或者非标准旅游团价格另计,其出发地均为成都,如从四川省内其他地区出发的相同旅游产品,参考价格可适当调整。
四川省旅行社协会提醒,这些参考价格在春节黄金周、五一小长假和十一黄金周期间,可根据市场供求关系,做出相应上浮。
(原题为《国庆出游,官方参考价来了!》)
版权及免责声明:凡本网所属版权作品,转载时须获得授权并注明来源“融道中国”,违者本网将保留追究其相关法律责任的权力。凡转载文章,不代表本网观点和立场。
延伸阅读
版权所有:融道中国