奇葩:“喊麦”荐股带出连续跌停,小散4天暴亏4成!上市公司、直播平台紧急撇清,“带票老师”竟是“李鬼”?
每经记者 王海慜每经编辑 何剑岭
最近有不少投资者反应,他们在呱呱财经APP上看了某些所谓“老师”的股市直播并跟随买入相关个股后,不仅没有赚到钱,反而一连吃到几个一字跌停。最近,市场上出现这类离奇走势的个股包括嘉美包装、祥和实业等。
《每日经济新闻》记者注意到,新《证券法》中明确规定,从事证券投资咨询服务业务,应当经国务院证券监督管理机构核准;未经核准,不得为证券的交易及相关活动提供服务。而据记者观察,在呱呱财经上线的多款付费课程背后的授课“老师”和投资机构或都不具备正式的证券投资咨询从业资格,其在网络公开卖课可能涉嫌违法。
去年以来,“直播带货”作为行业新风口为市场所关注,在A股上市的股票居然也成了一些视频主播的“带货”目标。最近在呱呱财经APP上演出的一个“直播带股”戏码就引发了多方的争议。

图片来源:APP截屏
据一则最近在网络上广泛传播的视频显示,日前,某视频主播在呱呱视频上做了一场股市直播,在直播中该主播用十分具有煽动性的语言,诱导观看视频的投资者立刻买入A股嘉美包装,并扬言:“我自己也在下单,你们抓紧时间,直接抢筹!”“这个票今天买进去可以有3个板!”
而就在当天“直播带股”后,嘉美包装真的走出了几个板,不过不是连续的涨停板,而是连续4个跌停板,其中包括3个一字跌停。如果投资者以9月9日的最高价13.19元/股买入,那么截至今日收盘,可能已经亏损了40%。

嘉美包装近期日K线图
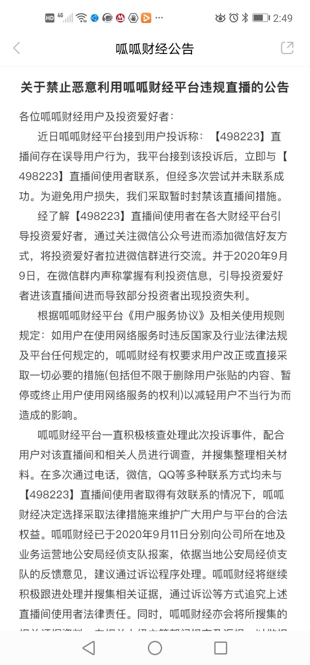
这样的“直播带股”让不少股民直呼“上当”,而作为直播的技术提供方——呱呱财经——也注意到了这次套人不浅的直播。

截图自:呱呱财经APP
记者今日登陆呱呱财经APP后,发现APP首页发布了一条《关于禁止恶意利用呱呱财经平台违规直播的公告》。该《公告》指出,呱呱财经已就此事向公司所在地及业务运营地公安局经侦支队报案,并将通过诉讼等方式追究相关直播间使用者法律责任。

截图自:呱呱财经APP
另外,记者还注意到,相关直播间目前已经被呱呱财经关闭。
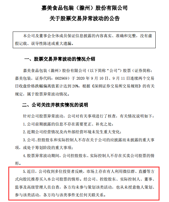
值得一提的是,虽然近几个交易日,嘉美包装连续跌停,但从公开信息来看,并没有与之相关的明确利空因素。今日嘉美包装也在《关于股票交易异常波动的公告》中表示:“近日,公司收到多位投资者反映,市场上存在有人利用微信群、直播等方式向股民推荐买入本公司股票的情形。经公司、控股股东、实际控制人、董事、监事及高级管理人员自查,各方均未参与策划该类活动,也从未授意他人策划、参与该类活动,各方均与该类事件无任何关联关系。”

图片来源:嘉美包装公告
在盘面上,最近也出现一连串离奇跌停的A股还有祥和实业等。据祥和实业日前公告,目前公司控股股东和实控人不存在影响公司股票交易异常波动的重大事项;不存在其他应披露而未披露的重大信息。
去年7月,上海经侦发布的一条关于仟和亿教育实控人廖英强等被刑拘的警情通报曾引发业内广泛关注。
在呱呱财经APP上,记者也看到了和之前仟和亿教育颇为相似的一幕——该平台充斥着大量与股票投资有关的视频,平台中除了一些免费内容外,还有一系列的付费课程。这些课程往往标着成百上千的不菲价格,投资者需要付费后才可以观看。

图片来源:上海经侦官微
根据去年7月的警情通报,仟和亿教育实控人廖英强等人之所以被刑拘,与廖英强通过其控制的仟和亿教育公司和旗下多名讲师在未取得证券、期货投资咨询相关从业资格的情况下,非法从事证券投资咨询业务有关。

图片来源:新《证券法》
在新《证券法》第一百六十条中明确规定,“从事证券投资咨询服务业务,应当经国务院证券监督管理机构核准;未经核准,不得为证券的交易及相关活动提供服务。”
今日记者致电呱呱财经,该公司有关人士向记者表示,在平台售卖付费课程或投顾产品的授课“老师”都具备相关从业资格,“我们平台有自己的审核规则,也都是符合国家的法律法规的”。
不过据记者观察,在呱呱财经上线的多款付费课程背后的授课“老师”和相关咨询机构,可能并不具备正式的证券投资咨询从业资格。

图片来源:呱呱财经APP
例如在呱呱财经APP中有一款授课“老师”名为刘某某的付费股票课程。据介绍,刘某某为沃德资产管理有限公司总经理。

图片来源:中国证券业协会官网
记者在中国证券业协会官网查询发现,刘某某早年曾在某基金公司就职,不过已于2010年8月离职,此后就再也没有其他执业机构的登记记录,目前刘某某并不具备证券投资咨询从业资格。其所在沃德资产管理有限公司也不是在证券业协会登记的证券投资咨询公司。

图片来源:呱呱财经APP
而另一个标价高达5580元的付费股票课程的“老师”,据称是北京华夏咨询服务有限公司、湖南霸币咨询服务有限公司的投资总监。不过据证券业协会官网显示,这2家公司也均不是登记在册的证券投资咨询公司。

图片来源:呱呱财经APP
还有一款3个月售价高达4999元的付费股票课程的“老师”据称现任海南舍利维投资董事长。据证券业协会官网显示,该公司同样并非登记在册的证券投资咨询公司。
类似这样的付费股票课程在呱呱财经APP中大量存在,不过在这些课程的介绍中大多没有注明授课“老师”、机构是否具备相关从业资格。
此外,在呱呱财经中还有着大量与证券、期货投资有关的视频可供免费观看。在一间名为“万沣财经国际期货”的免费直播间中,记者注意到,万沣财经还可以提供黄金、原油等国际期货的交易指导。据客服人员介绍,所谓万沣财经的所属机构为布拉沃国际期货运行中心。然而在中国期货业协会官网上,记者并未查到机构。
上述呱呱财经有关人士向坦言,呱呱财经只提供直播、视频技术支持,没有办法对所有的“老师”进行把控。
对于违法的证券投资咨询行为,无论是否有违法所得, 新《证券法》在第二百一十三条中对相应的处罚措施都做出了具体的规定:“证券投资咨询机构违反本法第一百六十条第二款的规定擅自从事证券服务业务,或者从事证券服务业务有本法第一百六十一条规定行为的,责令改正,没收违法所得,并处以违法所得一倍以上十倍以下的罚款;没有违法所得或者违法所得不足五十万元的,处以五十万元以上五百万元以下的罚款。对直接负责的主管人员和其他直接责任人员,给予警告,并处以二十万元以上二百万元以下的罚款。”
版权及免责声明:凡本网所属版权作品,转载时须获得授权并注明来源“融道中国”,违者本网将保留追究其相关法律责任的权力。凡转载文章,不代表本网观点和立场。
延伸阅读
版权所有:融道中国