炒股就看金麒麟分析师研报,权威,专业,及时,全面,助您挖掘潜力主题机会!
【海通策略】8月产业资本减持额下降(荀玉根(金麒麟分析师)、李影(金麒麟分析师))
来源:股市荀策
核心结论:①20年8月产业资本二级市场净减持322亿元,7月净减持817亿元,17年6月(减持新规实施)以来月均净减持176亿元。②按照2020/8/31的股价估算,20年9月A股解禁市值约为3616亿元,低于20年8月的4681亿元,20年月均解禁3609亿元。③按照20/8/31的股价估算,20年8月A股公告拟净减持市值约为1038亿元,低于20年7月的1123亿元,17年6月(减持新规实施)以来月均公告拟净减持351亿元。
8月产业资本减持额下降
1. 2020年8月产业资本二级市场净减持322亿元
20年8月产业资本二级市场净减持322亿元,7月净减持817亿元,17年6月(减持新规实施)以来月均净减持176亿元。2017年5月27日,证监会发布《上市公司股东、董监高减持股份的若干规定》(以下简称减持新规),上交所、深交所也分别发布了相关实施细则,我们研究减持新规实施以来的增减持情况:截止2020年8月31日,从绝对规模看,20年8月产业资本二级市场净减持322.3亿元,而20年7月净减持817.5亿元,2017年6月以来产业资本月均净减持175.8亿元。从相对规模看,20年8月产业资本净增减持额/解禁市值为-6.89%,2017年6月以来均值为-6.32%;净增减持额/成交金额为-0.15%(成交金额为全A股成交额,后同),2017年6月以来均值为-0.15%;净增减持额/自由流通市值为-0.10%,2017年6月以来均值为-0.07%。从板块看,产业资本在主板净减持125.1亿元,中小板净减持121.5亿元,创业板净减持68.8亿元,科创板净减持7亿元,净增减持额/解禁市值分别为-5.07%、-19.57%、-8.64%、-0.88%,可见中小板减持力度最大。科创板虽然在2020年7月22日迎来大额解禁,但8月净减持仅为7亿元左右,原因在于解禁额并不代表产业资本减持额,还要考虑限售股解禁后减持的约束比例及市场行情对产业资本增减持的影响,并且股票从解禁到实际被减持还要经历一段时间。从个股来看,8月焦作万方增持规模最大,增持额1.95亿元,增持金额/自由流通市值为4.77%,海康威视减持规模最大,减持额为31.11亿元,减持金额/自由流通市值为2.42%。对产业资本每年净增减持额进行统计,19年净减持额达到3307.8亿元,而18年和17年全年分别为794.7亿元、223.1亿元。
以史为鉴,市场底部附近产业资本表现为净增持。产业资本的大量增持使得乐观的投资者认为这是市场见底的信号。从历史产业资本净增持额角度看,除15/07-16/01异常波动期间外,05年以来产业资本在05/06-06/09、10/05、14/04-14/05、16/11、17/05-17/08、18/02期间表现为净增持,其对应的上证综指基本处于阶段性底部,其对应的全部A股PE(历史TTM,整体法)最低分别到达18.8、20.2、11.7、22.4、20.2、18倍,均为阶段性低点。总体上,历史数据显示产业资本净增持是市场见底的信号,而产业资本增持的动因是估值处在相对较低水平,长期看公司估值将回归历史均值附近,从而在增持后公司股价走势向好。总体来看产业资本的入场为市场注入增量资金,阶段性市场底部基本确立,利好股市未来走势。






2. 2020年9月解禁额较2020年8月下降
按照2020/8/31的股价估算,20年9月A股解禁市值约为3616亿元,低于20年8月的4681亿元,20年月均解禁3609亿元。我们按照2020/8/31的股价估算:20年月均解禁3608.81亿元,19年月均2625.85亿元。20年9月解禁市值/自由流通A股市值为1.11%,2017年以来该比值均值为1.20%;20年9月解禁市值/成交金额为1.71%,2017年以来该比值均值为2.73%,从自由流通市值角度20年9月解禁相对规模低于2017年以来平均水平。从板块看,20年9月主板、中小板、创业板、科创板解禁金额分别为1852.91、730.43、578.95、454.12亿元,解禁金额/自由流通A股市值分别为0.89%、1.18%、1.22%、7.08%,解禁金额/成交金额分别为1.68%、1.45%、1.34%、5.20%。对全部A股每年解禁市值进行统计,基本稳定在每年3万亿元左右,20年/19年/18年全部A股解禁市值分别为36138亿元、31510亿元和31376亿元。
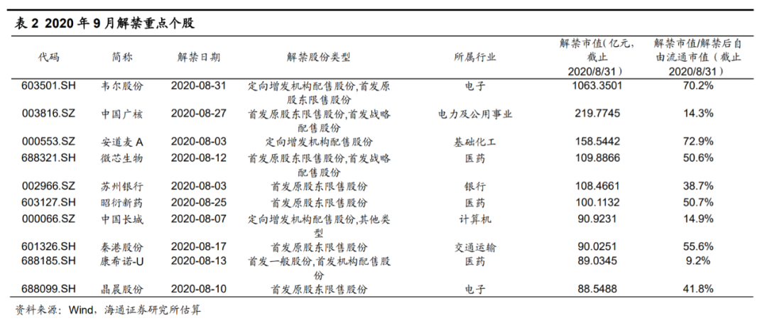
20年9月医药、电子、食品饮料等行业解禁金额最大。按照20年8月31日的股价估算:9月医药、电子、食品饮料等行业解禁金额最大,解禁金额分别为828、527、312亿元,解禁市值/自由流通市值分别为2.40%、2.02%、1.18%。从个股来看,20年9月韦尔股份、中国广核解禁规模最大,解禁金额分别为1063.3501、219.7745亿元,解禁市值/自由流通市值分别为70.2%、14.3%。
以史为鉴,A股大量解禁对市场影响有限。从A股历史上的解禁减持对市场的影响来看,产业资本持有A股到期解禁的高峰(金麒麟分析师)期对行情的影响是有限的。我们认为原因有二:第一,解禁额并不代表产业资本减持额,还要考虑限售股解禁后减持的约束比例及市场行情对产业资本增减持的影响。统计首批创业板上市公司大额解禁后的首月增减持情况,创业板实际增减持额为-13.8亿,仅占当月解禁额的0.1%左右。进一步统计得到全部A股在减持新规实施以来和2019年全年的净减持额/解禁市值均值分别在5%和10%左右,一般而言实际减持占解禁额的比例较小。第二,减持额大小与短期涨跌关系不大。参照上文,长期来看产业资本增减持额可作为判断市场大拐点的信号,而从短期来看产业资本波动较频繁,对市场行情并没有很大影响。以2019年行情为例,9月和12月产业资本分别净减持561亿元和541亿元左右,而上证综指在9月和12月的涨跌幅分别为0.66%和4.6%,并未出现明显下跌反而上涨,而在减持额仅为19亿元左右的5月,上证综指大跌5.8%。





3. 2020年8月产业资本公告拟净减持1038亿元
20年8月A股公告拟净减持市值约为1038亿元,低于20年7月的1123亿元,17年6月(减持新规实施)以来月均公告拟净减持351亿元。2017年5月发布的减持新规要求产业资本在正式实施增减持之前需提前发布公告,一般情况下增减持计划的实施区间在6个月左右,通过分析公告拟减持金额可以对产业资本未来的增减持意愿进行大致度量。我们对8月份公告的产业资本拟增减持进行统计,按照2020/8/31的股价估算:20年8月拟净增减持额/自由流通A股市值为-0.32%,2017年6月以来该比值均值为-0.15%;20年8月拟净增减持额/成交金额为-0.49%,2017年6月以来该比值均值为-0.32%,从自由流通市值角度20年8月拟净减持额相对规模高于2017年6月以来平均水平。从板块看,20年8月主板、中小板、创业板、科创板拟净减持额分别为424.50、139.52、347.13、126.66亿元,拟净增减持额/自由流通市值分别为-0.20%、-0.23%、-0.73%、-0.04%。
20年8月医药、基础化工、电子等行业拟净减持金额最大。按照20年8月31日的股价估算:8月医药、基础化工、电子等行业拟净减持金额最大,拟净减持额分别为210.73、120.52、106.78亿元,拟净增减持额/自由流通市值分别为-0.61%、-0.84%、-0.41%。从个股来看,8月康龙化成、光威复材拟减持规模最大,拟减持额分别为70.54、37.97亿元,拟净增减持市值/自由流通市值分别为-36.27%、-18.77%。





风险提示:向上超预期:疫情快速有效控制,国内改革大力推进;向下超预期:疫情传播不确定性增加,中美贸易关系恶化。
版权及免责声明:凡本网所属版权作品,转载时须获得授权并注明来源“融道中国”,违者本网将保留追究其相关法律责任的权力。凡转载文章,不代表本网观点和立场。
延伸阅读
版权所有:融道中国