原标题:又一例!中原银行一理财经理盗取客户理财资金 被终身禁业
来源:科技金融在线
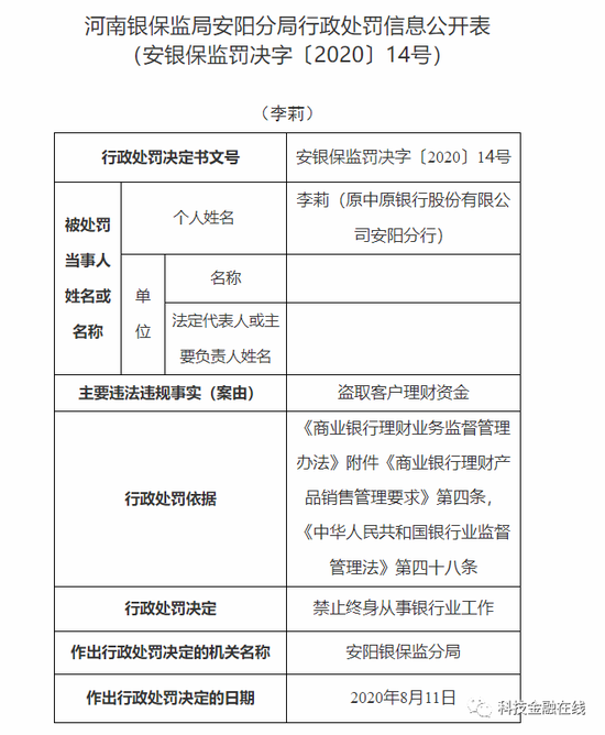
根据安阳银保监分局通报,中原银行理财经理李莉因为盗取客户理财资金,被禁止终身从事银行业。近年来,银行客户经理盗取客户资金的事件频发。
日前,银保监会河南安阳监管分局对中原银行安阳分行开出了40万元罚单,原因是该行存在理财经理盗取客户理财资金问题,而且授权不具有高管资格人员行使高管职权。
根据安阳银保监分局通报,中原银行理财经理李莉因为盗取客户理财资金,被禁止终身从事银行业。王运平对理财经理盗取客户资金的违法违规行为应负管理责任,被处以警告处罚,吴理娟被罚款5万元,牛爱花被取消银行业金融机构高级管理人员任职资格2年。


银行客户经理盗取储户资金频发
近年来,银行客户经理盗取客户资金的事件频发。
近期,中国裁判文书网公布的判决书显示,招商银行西安一支行多名VIP客户的资金就被该行理财经理悄悄转走。事发后,直到该理财经理跳楼自杀,客户才察觉资金出现问题。
同样,中国裁判文书网公布的一份刑事判决书显示,中信银行沈阳一支行营业经理金某先后将客户购买该行理财产品的1075万元转入自己本人的银行卡中。在拿到客户1075万元后,金某将其中的1000万元用于投资辽宁国鼎资产管理有限公司子公司,从中赚取差额利息303.63万元。

今年7月,贵州银保监局给予贵阳银行云岩支行的何赣平终身禁业的处罚,原因也是其利用工作之便挪用客户资金及骗贷。

本月,农业银行江西于都县支行吴晓梅吸收客户资金不入账和挪用公款,也被终身禁止从事银行业工作。
储户损失谁来负?
对于银行客户经理盗取储户资金导致的损失,究竟应该谁来为储户损失买单,也成为社会舆论关注的焦点。
根据中国裁判文书网公布的信息显示,涉及招商银行西安曲江池北路支行客户经理挪用客户资金一案中,该支行金葵花客户周某清卡内15笔、共计182万元资金,在其不知情的情况下被该行理财经理周某菲等人以银行转账、柜台取现等方式支取。据中国经营报报道,拥有同样遭遇的还有理财经理周某菲的其余十几位“VIP”客户,他们都遭受到了不同程度的资金损失。
有受害人表示,自己从未向周某菲透露过账户的密码,但在办理业务时多次在周某菲面前输入密码,才导致密码泄露。
不过,法院在判决书中披露的信息显示,尚无证据指向该支行业务系统存在泄漏密码的可能性,最终密码的泄露归咎于储户不够谨慎。
今年7月7日,中国裁判文书网发布了一份关于光大银行广州东风支行和刘辅明委托理财合同纠纷案的二审民事判决书,此案中,光大银行东风支行理财客户经理麦某为谋取个人利益,利用其身份便利,伪造理财产品合同书,虚构为光大银行代售的理财产品,骗得多位被害人签订虚假投资理财合同,并向其控制的私人银行账户支付投资款。
从2014年5月至2015年5月,麦某总共诈骗16位被害人投资款合计5005.05万元,而这些被骗对象也绝大多数都是老人。
因5000万被麦某挥霍一空,其并没有钱赔偿上述款项,之后,刘辅明等受害人向法院提起民事诉讼,请求判决光大银行东风支行、光大银行共同返还资金。
法院认为,在麦某整个犯罪过程中,光大银行东风支行内部管理不善、监控存在重大漏洞,导致麦某长期犯罪未被发现,造成大面积群众利益损害的严重后果。刘辅明等受害人年事已高,出于对银行诚信经营的认知,有理由相信麦某的行为是代表光大银行东风支行所为,应当认定麦某的侵权行为与光大银行东风支行履行职务有内在关联。
所以,法院判决,光大银行东风支行应当对麦某退赔不足部分,向刘辅明等受害人承担赔偿责任。
光大银行东风支行对上述判决并不认同,于是向法院提起上诉。但是,二审法院判决:驳回上诉,维持原判。
版权及免责声明:凡本网所属版权作品,转载时须获得授权并注明来源“融道中国”,违者本网将保留追究其相关法律责任的权力。凡转载文章,不代表本网观点和立场。
延伸阅读
版权所有:融道中国