原标题:因理财经理盗取客户理财资金等,中原银行一分行被罚40万,该经理被终身禁业!
来源:每日经济新闻
8月18日,河南银保监局安阳分局连发5条行政处罚信息。

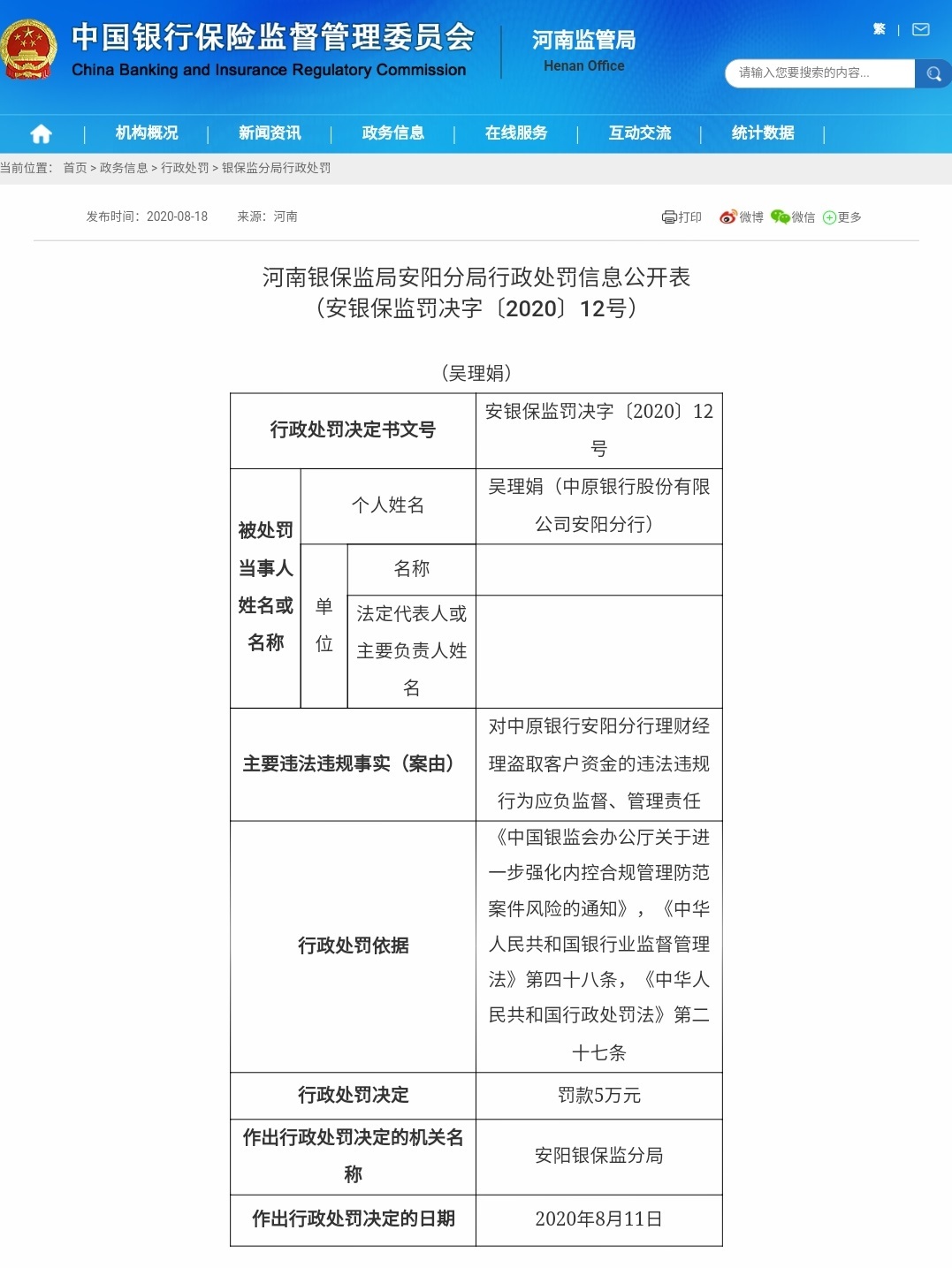
据安阳银保监分局公布的行政处罚信息公开表显示,中原银行股份有限公司安阳分行因理财经理盗取客户理财资金、授权不具有高管资格人员行使高管职权,被处罚款40万元。

同时,相关责任人吴理娟对中原银行安阳分行理财经理盗取客户资金的违法违规行为应负监督、管理责任,被处罚款5万元。

牛爱花对中原银行安阳分行理财经理盗取客户资金的违法违规行为应负监督、管理责任,被取消银行业金融机构高级管理人员任职资格2年。

王运平对中原银行安阳分行理财经理盗取客户资金的违法违规行为应负管理责任,受到警告处分。

理财经理李莉因盗取客户理财资金,被禁止终身从事银行业工作。
版权及免责声明:凡本网所属版权作品,转载时须获得授权并注明来源“融道中国”,违者本网将保留追究其相关法律责任的权力。凡转载文章,不代表本网观点和立场。
延伸阅读
版权所有:融道中国