原标题:房贷客户注意了!五大行8月25日起对个人房贷统一转换为LPR定价
记者 |郝昕瑶
截至8月12日,六大行全部宣布对批量转换范围内的个人住房贷款,按照相关规则统一调整为LPR定价方式。
7月20日,交通银行最早公告,于2020年8月21日对尚未转换为贷款市场报价利率(LPR)或固定利率的存量浮动利率房贷,统一调整为LPR浮动利率加减点方式。

8月12日,中、农、工、建和邮储银行五家国有大行同时发布公告,将于8月25日起对批量转换范围内的个人住房贷款,按照相关规则统一调整为LPR定价方式。
公告同时明确,批量转换完成后,若对转换结果有异议,可于2020年12月31日(含)前通过相关渠道自助转回或与贷款经办行协商处理。





六大行公告表示:
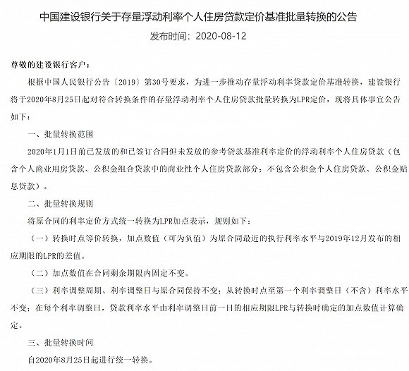
批量转换范围指,2020年1月1日前已发放的和已签订合同但未发放的参考贷款基准利率定价的浮动利率商业性个人住房贷款(不包括公积金贷款和公积金贴息贷款)。
利率定价方式转换为以LPR为定价基准加点形成(加点可为负值),从转换时点至此后第一个重定价日,贷款利率保持原合同最近的执行利率不变,以2019年12月发布的相应期限LPR计算加点数值,加点数值在合同剩余期限内固定不变。在每个重定价日,利率水平由最近一个月相应期限LPR与上述加点值重新计算确定。
同时,农业银行表示,重定价周期和重定价日均保持原合同约定不变,对于重定价周期短于1年的贷款,重定价周期调整为1年;中国银行也表示,重定价周期统一转换为12个月,重定价日与原合同保持不变;工商银行表示,如定价基准转换日与调整后的重定价日相同,则转换日当天不进行重定价,贷款自下一个重定价日重定价。
此次批量转换或与个人存款住房贷款转换LPR的进度较慢有关。
央行在《二季度货币政策执行报告》中曾披露,截至6月末,存量贷款定价基准转换进度已达55%,其中存量企业贷款转换进度为76%。
央行表示,存量贷款转换进度已纳入MPA和合格审慎评估考核,原则上应于8月30日之前完成。
各家银行公告同时表示,若客户不接受转换,可在规定日期前通过手机银行、网银、客服或联系贷款经办行等方式协商处理或撤销转换,保持原合同的定价方式。
版权及免责声明:凡本网所属版权作品,转载时须获得授权并注明来源“融道中国”,违者本网将保留追究其相关法律责任的权力。凡转载文章,不代表本网观点和立场。
延伸阅读
版权所有:融道中国