深交所向暴风集团下发关注函:说明对冯鑫行贿被公诉是否知情


来源:TechWeb   时间:2020-07-31 10:39:05


行情图热点栏目自选股数据中心行情中心资金流向模拟交易客户端

来源:TechWeb.com.cn

原标题:深交所向暴风集团(维权)下发关注函:要求说明对冯鑫行贿被公诉是否知情

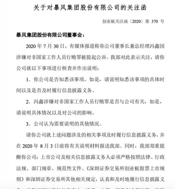
【TechWeb】7月31日消息,深交所对暴风集团下发关注函,关注函提到:有媒体报道称你公司董事长兼总经理冯鑫因涉嫌对非国家工作人员行贿罪被提起公诉。要求暴风集团就以下事项进行核查并作出说明:

1.你公司是否知悉该事项,如是,请说明知悉该事项的具体时间以及是否及时履行信息披露义务。

2.冯鑫涉嫌对非国家工作人员行贿罪是否与公司有关,如是,请说明具体情况以及对公司的影响。

3.公司认为需要说明的其他情况。

深交所要求暴风集团就上述问题涉及的相关事项及时履行信息披露义务,并在2020年8月3日前报送有关说明材料。

  版权及免责声明:凡本网所属版权作品,转载时须获得授权并注明来源“融道中国”,违者本网将保留追究其相关法律责任的权力。凡转载文章,不代表本网观点和立场。

延伸阅读

最新文章

马斯克V.S薛其坤:立足当下 对人类未来展开无限想象 马斯克V.S薛其坤:立足当下 对人类未来展开无限想象

精彩推荐

图文观赏

众安在线扭亏为盈:2020年净利5.5亿 数字生活生态驱动增长 众安在线扭亏为盈:2020年净利5.5亿 数字生活生态驱动增长

热门推荐