原标题:南京银行拟发行200亿可转债 4年累计收46宗处罚
中国经济网北京3月11日讯昨晚,南京银行(601009.SH)发布《南京银行股份有限公司公开发行可转换公司债券申请文件反馈意见的回复》显示,2017年1月1日至2020年12月31日,南京银行及其子公司、分支机构共受到中国银保监会及其派出机构、中国人民银行及其派出机构、国家外汇管理局及派出机构、市场监督管理部门等相关行政管理部门出具的行政处罚共计46宗,处罚金额共计6956.68万元。
其中,中国银保监会及其派出机构作出的行政处罚共计29宗,处罚金额共计5587.98万元;中国人民银行及其派出机构作出的行政处罚共计10宗,处罚金额共计1004.20万元;国家外汇管理局及派出机构作出的行政处罚共计6宗,处罚金额共计310万元;市场监督管理部门作出的行政处罚共计1宗,处罚金额共计54.50万元。
2020年10月29日,南京银行发布公开发行A股可转换公司债券预案,此次拟公开发行总额不超过人民币200亿元(含200亿元)A股可转换公司债券。本次发行可转债募集的资金,扣除发行费用后将全部用于支持公司未来各项业务发展,在可转债持有人转股后按照相关监管要求用于补充公司核心一级资本。
2021年2月5日,南京银行发布关于公开发行A股可转换公司债券获中国银保监会江苏监管局核准的公告称,近日收到《中国银保监会江苏监管局关于南京银行公开发行A股可转换公司债券相关事宜的批复》(苏银保监复〔2021〕55号),同意公司公开发行不超过人民币200亿元的A股可转换公司债券,在转股后按照相关监管要求计入核心一级资本。
以下为具体处罚:
中国银保监会及其派出机构作出的行政处罚:
2017年2月21日,南京银行苏州分行因信贷资产非真实转移、以贷转存虚增保证金存款,被中国银监会苏州监管分局罚款55万元。
2017年2月21日,南京银行子公司鹿城村镇银行因部分贴现业务贸易背景不真实,被中国银监会苏州监管分局罚款25万元。
2017年3月13日,南京银行南通分行因逆程序办理票据转贴现业务,被中国银监会南通监管分局罚款25万元。
2017年6月22日,南京银行因独立董事超期任职,被中国银监会江苏监管局罚款25万元。
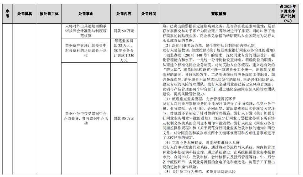
2018年1月9日,南京银行镇江分行因办理商业承兑汇票转贴现业务中存在交易资金“倒打款”行为,被中国银监会江苏监管局罚款罚款50万元;因商业承兑汇票转贴现业务中出具远期回购承诺,每笔业务罚款35万元,50笔业务合计罚款1,750万元;未将对外出具远期回购承诺按照会计准则与制度规范核算,被罚款50万元;因票据资产管理计划投资中对投资标的尽职调查不到位,每笔业务罚款35万元,38笔业务合计罚款1,330万元;因票据业务中接受票据中介介绍业务,参与票据中介活动,被罚款50万元。
2018年8月15日,南京银行淮安分行因虚增贷款规模,被中国银监会淮安监管分局罚款10.375万元,没收违法所得10.375万元;因规避资金监管,被罚款25万元。
2018年11月15日,南京银行连云港分行存在将票据资金直接转回出票人账户的违规行为,被中国银监会连云港监管分局罚款30万元。
2018年12月4日,南京银行无锡分行因消费贷款资金被挪用,被中国银监会无锡监管分局罚款35万元;对承兑汇票贸易背景真实0.0006性审查不严,被罚款30万元。
2018年12月4日,南京银行泰州分行存在客户流动资金用于项目建设违规行为,被中国银监会泰州监管分局罚款25万元;存在流动资金挪用购买理财违规行为,被罚款25万元;存在银票业务贸易背景不真实违规行为,被罚款30万元。
2018年12月10日,南京银行盐城分行存在未监督贷款资金按约定用途使用的违规行为,被中国银监会盐城监管分局罚款45万元。
2018年12月20日,南京银行常州分行存在信贷资金被挪用违规行为,被中国银监会常州监管分局罚款30万元;存在银行承兑汇票贸易背景不真实违规行为,被罚款35万元。
2018年12月13日,南京银行宿迁分行存在非标资产业务投后管理不到位及项目贷款管理不到位违规行为,被中国银监会宿迁监管分局罚款48万元。
2018年12月25日,南京银行苏州分行存在虚增贷款规模违规行为,被中国银监会苏州监管分
局罚款罚款35万元;违规开展代理银行承兑汇票业务,被罚款40万元;对当事人集团授信管理不到位,被罚款35万元。
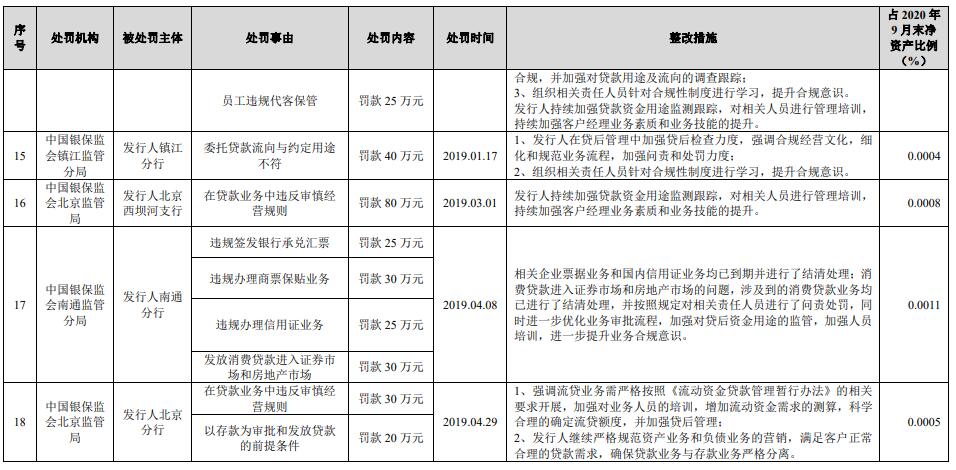
2019年1月9日,南京银行扬州分行因贷款发放严重不审慎,被中国银保监会扬州监管分局罚款30万元;因滚动签发银行承兑汇票、以票吸存、虚增存款规模,被罚款35万元;因员工违规代客保管,被罚款25万元。
2019年1月17日,南京银行镇江分行因委托贷款流向与约定用途不符,被中国银保监会镇江监管分局罚款40万元。
2019年3月1日,南京银行北京西坝河支行因在贷款业务中违反审慎经营规则,被中国银保监会北京监管局罚款80万元。
2019年4月8日,南京银行南通分行,因违规签发银行承兑汇票,被中国银保监会南通监管分局罚款25万元;违规办理商票保贴业务,被罚款30万元;违规办理信用证业务,被罚款25万元;发放消费贷款进入证券市场和房地产市场,被罚款30万元。
2019年4月29日,南京银行北京分行因在贷款业务中违反审慎经营规则,被中国银保监会北京监管局罚款30万元;因以存款为审批和发放贷款的前提条件,被罚款20万元。
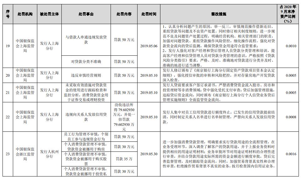
2019年5月6日,南京银行上海分行因与借款人串通违规发放贷款,被中国银保监会上海监管局罚款50万元;对贷款分类不准确,被罚款50万元。
2019年5月10日,南京银行上海分行违反审慎经营规则,被中国银保监会上海监管局罚款50万元。
2019年5月10日,南京银行上海分行未采取有效措施对贷款资金的使用进行跟踪检查和监控分析,消费贷款资金用于证券交易或理财投资,被中国银保监会上海监管局罚款50万元。
2019年5月10日,南京银行上海分行违规向关系人发放信用贷款,被中国银保监会上海监管局没收违法所得79.602930万元,并处一倍罚款79.602930万元。
2019年5月30日,南京银行杭州分行因员工行为管理不审慎,个别员工参与违规资金行为,被中国银保监会浙江监管局罚款50万元;因个人消费贷款管理不审慎,贷款资金被挪用于购房,被罚款30万元;因个人消费贷款管理不审慎,贷款资金被挪用于购买股票,被罚款35万元;个人消费贷款管理不审慎,贷款资金被挪用于投资私募基金,被罚款30万元;因办理无真实贸易背景国内信用证业务,被罚款25万元。
2019年12月9日,南京银行盐城分行因信贷资产不洁净转让,被中国银保监会盐城监管分局罚款35万元。
2019年12月31日,南京银行江北新区分行因内部控制不到位、未制定信贷资产转让业务具体管理制度导致发生案件,被中国银保监会江苏监管局罚款30万元;内部控制不到位、对员工持续实施合同诈骗行为长期失察,被罚款30万元。
2019年12月31日,南京银行大厂支行因员工违规代保管客户重要资料,被中国银保监会江苏监管局罚款30万元。
2019年12月31日,南京银行因未将部分银行承担风险的业务纳入统一授信管理,被中国银保监会江苏监管局罚款30万元;因同业投资资金违规用于支付土地出让金,被罚款50万元;因同业投资资金违规用于上市公司定向增发,监管对两笔业务分别罚款30万元;因同业投资资金违规用于土地储备开发,监管对两笔业务分别罚款50万元;违规为第三方金融机构同业投资业务提供信用担保,被罚款30万元;理财产品之间互相调节收益,被罚款50万元;理财资金投资非标债权资产总额超过规定上限,被罚款50万元;面向一般个人客户销售的理财产品违规投资权益类资产,被罚款40万元;理财资金与自营资金未充分隔离,被罚款30万元;理财投资非标业务未比照自营贷款管理,被罚款30万元;关联方管理不全面,被罚款50万元;违规向关系人发放信用贷款,被没收违法所得13.7701万元,罚款60万元;债券投资操作不规范,被罚款30万元。
2020年7月23日,南京银行南通分行因违规办理票据及信用证业务,被中国银保监会南通监管局罚款50万元;员工行为管理不到位,被罚款50万元;授信管理不审慎,被罚款35万元;对消费贷款用途审查不力,被罚款35万元。
2020年9月29日,南京银行子公司阳羡村镇银行因员工股东关联方贷款整改不及时、不合规,被中国银保监会无锡监管局罚款25万元。
中国人民银行及派出机构作出的行政处罚:
2017年11月9日,南京银行因办理同业银行账户结算业务中存在违规行为,被中国人民银行南京分行营业管理部罚款30万元。
2017年12月12日,南京银行上海分行违反《人民币银行结算账户管理办法》相关规定,被中国人民银行上海分行警告并罚款3万元。
2017年12月18日,南京银行泰州分行未按规定履行客户身份识别义务等反洗钱法规要求,被中国人民银行泰州市中心支行罚款35万元。
2018年9月18日,南京银行无锡分行漏报金融统计数据,被中国人民银行无锡市中心支行罚款1万元。
2018年9月26日,南京银行镇江分行存在反洗钱方面违规行为、存在违反账户管理违规行为、存在违反金融数据统计违规行为,被中国人民银行镇江市中心支行罚款44万元、15万元、2万元。
2019年2月3日,南京银行杭州分行存在违反金融统计管理规定违规行为、财政性存款科目余额没缴存、违反人民币银行结算账户管理规定、违反人民币管理规定、违反反洗钱方面两项规定,被中国人民银行杭州中心支行罚款1万元、5万元、3万元、0.2万元、65万元。
2019年4月22日,南京银行连云港分行因银行结算账户不符合规定、承兑业务贸易背景真实性存在瑕疵,被中国人民银行连云港市中心支行罚款0.6万元、30万元。
2019年8月26日,南京银行宿迁分行部分账户开立信息未向人民银行报送、部分个人银行结算账户开立超期备案,被中国人民银行宿迁市中心支行警告并罚款2.2万元、警告并罚款1.2万元。
2019年12月23日,南京银行江北新区分行及其工作人员未按照规定履行客户身份识别义务,被中国人民银行南京分行营运管理部罚款30万元。
2020年12月28日,南京银行及其员工未按规定对客户身份开展持续识别、未按规定对客户身份开展重新识别、未按规定对高风险客户采取强化识别措施、未按规定时限报告大额交易、反洗钱系统监测范围不全、未按规定完善交易监测标准、未按规定完整保存客户身份资料和交易记录、单位银行结算账户开立未备案、单位结算账户开立迟报备、单位银行结算账户撤销迟备案、个人结算账户开立未报备、个人结算账户开立迟报备、违规为财政预算单位开立一般存款账户、违反规定使用一般户代发工资支付现金、临时存款账户超期使用、违规允许将单位资金存储于自然人名称开立的账户、未按规定加强特约商户与受理终端管理、违规占压财政资金,被中国人民银行南京分行处罚。
国家外汇管理局及其派出机构作出的行政处罚:
2017年8月17日,南京银行上海杨浦支行未尽职调查客户身份及转口贸易真实性,被国家外汇管理局上海市分局罚款70万元。
2017年8月23日,南京银行上海浦东支行未尽职调查客户身份及转口贸易真实性,被国家外汇管理局上海市分局罚款80万元。
2017年10月26日,南京银行泰州分行未对某企业进口报关单真实性和外汇收支的一致性进行合理审查,被国家外汇管理局泰州市中心支局罚款30万元。
2018年12月29日,南京银行上海分行存在未对经常项目交易单证真实性和外汇收支的一致性进行合理审查的违规行为,被国家外汇管理局上海市分局罚款60万元,没收违法所得16.062万元。
2019年4月4日,南京银行杭州分行违反外汇账户管理规定、未按规定报送资料、未按规定进行国际收支统计申报,被国家外汇管理局浙江省分局罚款合计15万元。
2020年10月22日,南京银行扬州分行存在办理经常项目资金收付,未对交易单证的真实性及其与外汇收支的一致性进行合理审查的行为,被国家外汇局江都支局没收违法所得3.05万元,罚款55万元。
其他政府部门作出的行政处罚:
2020年12月8日,南京银行南京分行因违规收取手续费、办理抵押授信类业务时存在价格违规行为、在收费中存在价格违规行为,被江苏省市场监督管理局分别罚款24.5005万元、罚款30万元、免于罚款。












版权及免责声明:凡本网所属版权作品,转载时须获得授权并注明来源“融道中国”,违者本网将保留追究其相关法律责任的权力。凡转载文章,不代表本网观点和立场。
延伸阅读
版权所有:融道中国