原标题:深夜重磅!中芯国际豪掷77亿购买光刻机,上海临港发布重磅规划,概念股要绝地反击?网友:蔡嵩松又要火了
3月3日A股盘后,半导体行业迎来两大利好消息!
3月3日晚间,中芯国际在港交所公告,根据批量采购协议已于2020年3月16日至2021年3月2日的12个月期间,就购买阿斯麦产品与阿斯麦集团签订购买单。

中芯国际在公告中表示:“于2021年2月1日,本公司与阿斯麦上海签订了经修订和重述的阿斯麦批量采购协议,据此,阿斯麦批量采购协议的期限从原来的2018年1月1日至2020年12月31日延长至从2018年1月1日至2021年12月31日。”
除了期限的延长之外,中芯国际在公告中披露了此前的购买金额。中芯国际根据批量采购协议,已于2020年3月16日至2021年3月2日的12个月期间,就购买用于生产晶圆的阿斯麦产品与阿斯麦集团签订购买单,总代价约为12亿美元(约77亿人民币)。
阿斯麦是ASML Holding N.V。的附属公司之一。荷兰公司ASML是全球最大的光刻机制造商,光刻机是芯片制造所需的关键设备。ASML在45nm以下制程的高端光刻机市场中占有85%的份额;在EUV(极紫外)光刻机领域则处于绝对垄断地位,市场占有率100%。
值得注意的是,对于这项12亿美元订单包含的产品、机器型号,公司尚未公布。而不同类型的设备,对于中芯国际研发生产能力的推进有很大不同,究竟是能解决高端芯片、还是中低端芯片的扩产,尚未可知。
当前中芯国际正布局先进和传统制程两类芯片,都需要光刻机的支撑。阿斯麦的EUV(极紫外光刻技术),能推进中芯国际7nm/5nm芯片,而其DUV(深紫外线光科技术)则支撑着中芯国际传统产线的建造和扩产,例如公司在今年最被市场看好的8英寸芯片产能,就来自传统产线。
根据公开材料,目前EUV设备正受国际协议限制形成了出口管制,而在芯片制造厂中运用广泛的DUV设备,是不受国际协议限制的。
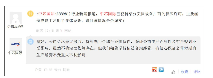
3月1日,有媒体报道,为中芯国际提供高制程(14nm及以上)工艺部分产品所需设备的美国设备商,已获美许可证,而该批次与中芯国际部分成熟制程工艺设备供应商为同次获批。
当日兴业证券研究所电子团队(下称“兴证电子”)也发布报告对上述消息进行了确认,表示经其产业链验证,中芯国际部分供应商已经拿到相关许可证。
其中,美国部分供应商中A公司已经拿到相关许可证,L公司和K公司还在等待结果,判断后边也会陆续拿到许可证,许可证以10nm为分界点,14nm及以上工艺制程相关产品获得许可,10nm及以下节点未拿到许可证。
3月2日,有投资者在互动平台“上证e互动”向中芯国际求证上述事项。
该公司在回应中并未直接证实此事,仅表示:“公司会尽最大努力,持续携手全球产业链伙伴,保证公司生产连续性及扩产规划不受影响。虽然不确定性依然存在,但我们始终坚持依法合规经营,有信心保证公司短期内生产经营不受重大不利影响。”

受消息影响,中芯国际港股近三天涨了10%。
对此,网友纷纷看好。

还有网友说,诺安要成长了?

目前中芯国际是诺安成长的第三大重仓股,基金经理蔡嵩松因近乎全仓半导体受到投资者关注,并经常飙上热搜。
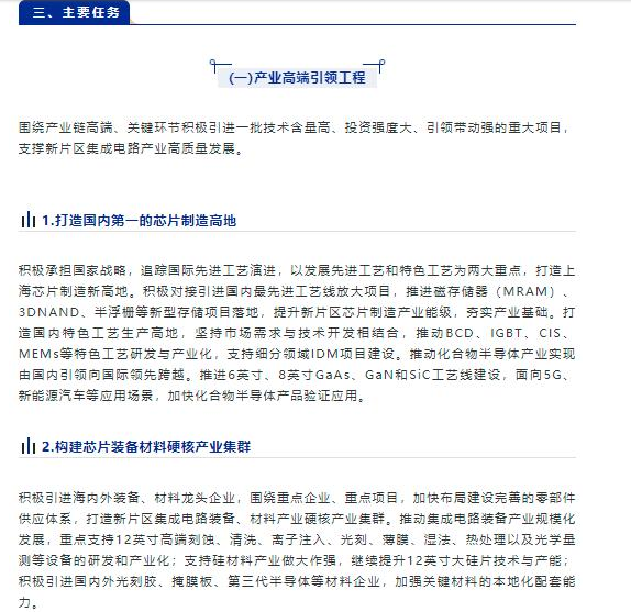
此外,还有一则利好消息,上海临港新片区发布《中国(上海)自由贸易试验区临港新片区集成电路产业专项规划(2021-2025)》,提出积极对接“卡脖子”技术产业化落地项目,补齐上海集成电路产业链短板。

值得注意的是,上海临港新规划的主要任务项中,芯片制造和半导体设备、材料两大环节被重点提及,位于主要任务栏的最前面。

方正证券3月1日发布研报称,供给刚性叠加需求弹性,目前半导体供需剪刀差的扩张刚刚开始。
从需求上看,5G基建+换机、碳中和(电车+风光电新能源)和无人驾驶(计算革命),不仅仅是信息革命,而且叠加了半导体推动的能源革命,其背后都是半导体。
从供给上看,正常情况下晶圆厂扩产周期在12-24个月,在去年疫情对需求的冲击下,各大晶圆厂都未及时调整扩产节奏。方正证券预期新一轮产能供给最早也要到今年年底开出,真正的可观且有效的产能开出在明年二季度以后。
供求错配背景下,该机构认为,三大机会包括:晶圆厂制造、设备扩产、材料本土。这与上海临港此次规划中提出的的重点任务不谋而合。
这些公司已积极布局 上海本地股有这些
目前,临港新片区已引进华大、新昇、格科、闻泰、中微、寒武纪、地平线等40余家行业标杆企业,初步形成了覆盖芯片设计、特色工艺制造、新型存储、第三代半导体、封装测试以及装备、材料等环节的集成电路全产业链生态体系。
A股上市公司中,中芯国际总部位于上海,在上海建有一座300mm晶圆厂、一座200mm晶圆厂和一座实际控股的300mm先进制程晶圆合资厂。上述公司之外,注册地址位于上海的半导体公司还包括:澜起科技、安集科技、中颖电子、富瀚微、上海新阳、万业企业、聚辰股份、晶晨股份、润欣科技等。
新规划推动下,这些公司均有可能在临港布局。
每日经济新闻综合中国基金报、每经网、经济观察报、公开消息
版权及免责声明:凡本网所属版权作品,转载时须获得授权并注明来源“融道中国”,违者本网将保留追究其相关法律责任的权力。凡转载文章,不代表本网观点和立场。
延伸阅读
版权所有:融道中国