原标题:两会关键词展望:稳字优先,温和退出
来源:明晰笔谈
文丨明明债券研究团队
核心观点
全国两会临近,我们梳理了2016年以来政府工作报告对经济增长、财政货币政策、化解债务问题、进一步对外开放和扩大内需等方面的相关表述,并基于近期政策表态和实际情况对2021年全国两会和政府工作报告做出展望。
大概率不设置经济增速目标,宏观杠杆率基本稳定。近年政府工作报告逐步淡化对经济增速目标,2021年经济增速基数效应明显,大概率不设置具体GDP增速目标,以“努力保持经济运行在合理区间”为总体目标的表述。就业、通胀等经济社会发展目标料将逐步回归疫情前水平。此外,预计将重新强调宏观杠杆率基本稳定,处理好恢复经济和防范风险的关系。
积极财政和货币政策料均温和退出。近年来财政政策始终保持积极取向,2021年财政政策回归常态的过程中不过快退出,保持适度支出强度,赤字规模和新增地方政府专项债安排料小幅下调。预计货币政策稳健取向不变,狭义流动性合理充裕,广义流动性同名义经济增速匹配,深化利率和汇率市场化,淡化推动利率下行表述。
宏观债务压力犹存,多措并举化解债务风险。分部门来看,预计2021年的债务压力将主要集中于非金融企业部门。从到期压力看,产业债到期压力较高,同时2020年末我国地方政府债务余额将达26万亿,债务率接近警戒区间下限,地方债问题值得关注。在过去的国企降杠杆工作中,市场化债转股、引入地方金控平台和社会资本是主要方案。今年以来,部分省市通过引入地方优质国有资产,通过资本市场实现债务化解成为债市一大看点。在市场化降杠杆减负债举措的帮扶下,多措并举方能有效化解各部门积存债务问题。
进一步扩大内需和直面人口老龄化。扩大内需战略、完善国内大循环预计都将是政府工作报告的重要内容。扩大内需以扩大消费为主,除了提高居民收入增速外,还需要提升居民消费支出意愿。需求侧管理将直面居民部门杠杆率高、人口老龄化加剧等问题。
正文
2021年全国两会展望
2020年推迟召开的全国两会淡化经济增长目标、聚焦在就业民生,宏观政策定调既有疫情之下的非常之举,也遵循了降成本、宽信用、高质量发展的既定步调。2021年是“十四五”规划开局之年,新冠疫情对经济增长和宏观政策的扰动也将逐步消退。但正如中央经济工作会议提到的“明年(2021年)世界经济形势仍然复杂严峻,复苏不稳定不平衡,疫情冲击导致的各类衍生风险不容忽视”,中国各项政策要以稳为主,保持连续、稳定、可持续。2021年全国两会召开在即,将为2021年全年经济增长目标和宏观政策定调,我们认为有以下几点值得关注。
一、大概率不设置具体GDP增速目标
政府工作报告逐步淡化对经济增速目标。政府工作报告中GDP增速预期目标由2016年6.5%~7%逐渐下降至2019年的6%~6.5%,由中高速增长向中速增长阶段过渡,符合我国经济已由高速增长阶段转向高质量发展阶段的实际,与全面建成小康社会目标相衔接。因为全球疫情和经贸形势的不确定性,以及我国发展面临的一些难以预料的影响因素,2020年政府工作报告着眼稳就业保民生,没有提出全年经济增速具体目标。近几年的政府工作报告中,即便出现具体增长目标数字,往往也伴随“左右”“区间”等更具弹性的灵活表述,折射出官方正淡化对经济增速目标的过度强调。

2021年经济增速基数效应明显,大概率不设置具体GDP增速目标。2020年新冠疫情对经济增长的冲击明显,2020Q1经济同比增速大幅下跌至-6.8%,2020Q4已经修复至6.5%,全年实际GDP增速2.3%。受疫情影响导致的GDP增速“大坑”将对2021年的经济增长产生读数“陷阱”,我们预计2021年实际GDP增速将至少超过8%。如若全国两会和政府工作报告设置6%以上的经济增速目标,显得多此一举且并不十分符合实际情况;而若设置8%以上的经济增速目标又会导致2022年面临大幅下调经济增速目标的境况,会引发社会民众和市场不必要的担忧。因而我们预计2021年全国两会大概率不设置具体GDP增速目标,以“努力保持经济运行在合理区间”为总体目标的表述。不排除在“十四五”展望内容隐性给出经济增速软目标的可能性。
其他经济社会发展目标逐步回归疫情前水平。2018年政府工作报告中提到“从经济基本面和就业吸纳能力看,6.5%左右的增速可以实现比较充分的就业”,近年来预期城镇新增就业人数基本稳定在1100万人以上,城镇登记失业率基本在4.5%左右,2020年目标有所下调。从实际的新增就业人口来看,实际城镇新增就业人数一般较目标多250~300万人,2020年城镇新增就业人口1186万人,预计2021年疫情扰动消退之后,新增就业人口目标有望回归2019年的水平。此外,居民消费价格涨幅目标始终在3%左右,预计2021年CPI同比实际增长也将低于3%,因而2021年的物价目标将回到3%左右。

二、财政政策料延续积极取向,适度“退坡”“不急转弯”
财政政策始终保持积极取向。近五年政府工作报告中均强调了积极的财政政策,财政政策扩张力度不断加大。在2018年后,财政政策取向不变,更加注重效率问题,强调“积极财政政策要更加有为”“大力提质增效”。近五年内,安排赤字规模不断上升,赤字率随经济形势和宏观目标在3%左右波动,由于疫情因素,2020年预期赤字率在3.6%以上。安排新增地方政府专项债券规模不断加大,2020年较2019年增加1.6万亿,逐步承担更多逆周期调节功能。

财政政策不过快退出,保持适度支出强度。宏观环境上,无论是中央经济工作会议还是2020年四季度货币政策执行报告,都强调了国际经济金融形势仍然复杂严峻,国内外疫情变化和外部环境存在诸多不确定性,国内经济恢复基础尚不牢固,这要求财政政策总体仍将维持积极的取向。财政政策应该考虑适度“退坡”,一些针对疫情紧急防控、帮助国家紧急抗疫的财政政策可以适当回调,但也需要警惕不能形成“政策悬崖”,避免政策迅速收紧导致经济波动。2021年财政政策仍然肩负着重要的使命,从大的方面来看主要包括增强国家重大战略任务的财力保障、促进科技创新、加快经济结构调整、调节收入分配、化解地方政府隐性债务风险等。尽管2020年财政收入大概率向好,但考虑到财政支出需求可能更多以及完善减税降费的政策大方向,2021年可能依然要保持一定的财政支出强度。
中性预期之下,2021年的赤字率或将下调至3.0%-3.3%,新增专项债额度则可能按照3.5-3.7万亿安排。赤字率方面,预计将较去年有所回落,但考虑到分母(名义GDP)将显著抬升,因而绝对的赤字规模并不会比2020年3.76万亿下降太多。专项债方面,考虑到地方政府债务的压力和地产监管趋严导致土地出让收入回落,地方政府的资金来源承压,地方政府专项债大概率不会较2020年下降太快,在中性预期之下,预计新增专项债额度可能按照3.5-3.7万亿左右安排。
三、预计货币政策稳健取向不变,强调合理适度、灵活精准
货币政策延续稳健取向。近五年政府工作报告中均强调了稳健的货币政策,保持战略定力。狭义流动性层面,2018、2019年提出货币政策要松紧适度,管好货币供给总闸门,但从维护流动性合理稳定转向合理充裕,狭义流动性边际转松;在广义流动性层面,2018年后,广义货币供应量(M2)和社会融资规模增速具体数值不作具体要求,而是要求保持M2和社融增速合理增长,同名义经济增速匹配。正如中国人民银行货币政策委员会2020年四季度例会提及是“保持货币政策的连续性、稳定性、可持续性,把握好政策时度效,保持对经济恢复的必要支持力度”,2021年货币政策将保持稳健中性的主趋向不变,在此基础上根据经济形势变化灵活调整。

狭义流动性合理充裕,广义流动性同名义经济增速匹配。2020年三季度货币政策执行报告之后央行始终提到要保持流动性供需均衡,引导市场利率围绕政策利率运行,这蕴含了银行间流动性水平维持合理充裕的前提。但是随着货币政策的逐步回归常态,预计央行在狭义流动性方面将营造市场利率围绕政策利率运行的紧平衡环境。广义流动性方面,将重提“M2和社融规模增速要与GDP名义增速相匹配”,这也正是一方面需要满足经济增长的需要,另一方面也要保持宏观杠杆率的稳定。

节奏和工具使用灵活适度,强调对科技创新和小微企业的金融支持。首先,货币政策整体维持稳健,但年内政策节奏仍然需要视国内外经济金融环境而灵活调整,即全年维度可能会出现边际收紧或边际宽松的阶段。其次,货币政策要精准导向就需要继续通过结构性工具来引导。2016年以来结构性的货币政策都聚焦在对三农小微的支持上,2020年央行创设的两项直达实体货币政策工具对小微企业起到了强有力的支持作用。预计2021年政府工作报告在坚持对三农小微等的货币政策支持外,可能会进一步提出对存在“卡脖子”问题的科技产业、碳中和、绿色发展产业的支持。
深化利率和汇率市场化,淡化推动利率下行表述。利率方面,2019、2020年都提出推动实际利率下行,此前的年份则为深化利率市场化,合理引导市场利率水平等。2021年预计仍将进一步深化利率市场化,但可能偏于存款利率市场化;另一方面,对于降成本方面,大概率不提及或转变为“巩固贷款实际利率水平下降成果,促进企业综合融资成本稳中有降”的表述。汇率方面,预计将提及深化汇率市场化改革,保持人民币汇率在合理均衡水平上基本稳定。宏观背景是推进金融高水平双向开放,持续增加人民币汇率弹性,放宽汇率双向浮动的区间,采用更加市场化的方法合理引导人民币汇率的市场预期。
资管新规过渡期大概率将于年底结束,提前做好风险防范。在充分考虑2020年以来疫情影响以及资管新规监管要求的前提下,官方审慎研究决定延长过渡期一年至2021年底,鼓励采取新产品承接、市场化转让、合同变更、回表等多种方式有序处置存量资产,对无法完全整改到位的个别金融机构进行个案处理。从目前情况来看,尽管未说明对于类信贷资产回表会如何“提高监管容忍度”,但推测可能会下调风险资本计提和拨备的要求。“避免以单纯卖出的方式进行整改”也显示了监管层试图降低实施资管新规的外部性,避免风险向二级市场转移。
四、宏观杠杆率保持基本稳定
宏观杠杆率保持基本稳定是疫情前的基本要求。在货币政策坚持“稳”字当头之际,政府工作报告也多次释放 “稳杠杆”信号。2018年政府工作报告将关注重点从“去杠杆”转向“稳杠杆”,提出了需要保持宏观杠杆率基本稳定,防控各类风险,2019年保持对宏观杠杆率的关注,并将风险防控的重点放在金融和财政风险。2020年由于疫情冲击,并未提出对杠杆率的要求。

要求保持宏观杠杆率基本稳定,强调处理好恢复经济和防范风险的关系。新冠疫情后,为刺激经济复苏,货币政策相对宽松,允许宏观杠杆率阶段性上升;而我国宏观杠杆率也的确在短期内快速提升,当前随着经济不断修复,非常规的宽松货币政策已经逐步退出,较高的宏观杠杆率也积累了一定风险。处理好恢复经济和防范风险的关系,一方面表明2021年货币政策在保持对经济修复进行支持的基础上,或将逐步收回此前过多释放的流动性,防止宏观杠杆率继续快速上行;另一方面也表明,货币政策将在防范风险方面更加灵活,或将对市场风险做出适度反应。

五、化解债务问题或有所提及
降杠杆工作稳步推进,市场化减债扩面提质。2018、2019年,有关部委连年发布《降低企业杠杆率工作要点》部署相关工作。从2019年《工作要点》看,市场化债转股、社会资本参与债转股、支持债转优先股、优化授信风险评估等成为降杠杆工作主要举措。2021年1月19日国新办举行2020年央企经济运行情况新闻发布会上,国资委新闻发言人彭华岗指出,截至2020年底中央企业负债率为64.5%,圆满完成降低2个百分点的目标。
针对现有债务问题,我们从分部门的视角看,预计2021年的债务压力将主要集中于非金融企业部门。市场上常有观点将某一轮债务周期具体地归结在某一个或某几个部门上,比如认为本轮债务周期主要是政府和企业加杠杆驱动的。但如果我们客观看待历史数据,历史上每一轮债务周期实际都是由非金融企业部门驱动的。原因在于,长期来看非金融企业部门的债务规模是居民部门的2.7倍,是政府债务规模的3.7倍,宏观杠杆率主要反映的就是企业杠杆率的波动。而从历史经验观察,三大部门杠杆率大体具有同步波动的特征,反映三大部门的经济活动是顺周期的,少有背道而驰,而政府杠杆率的灵活度最高。

地方政府债务是国内债务问题中比较脆弱的一环。我们以债务率(债务/综合财力,其中,综合财力=一般公共预算收入+转移支付收入+政府性基金收入)来度量地方政府的债务压力。根据21世纪经济报道,财政部政府债务研究和评估中心副主任薛虓乾在2020年12月8日表示,2020年末我国地方政府债务余额将达26万亿,债务率接近警戒区间下限。目前国际通行的警戒区间在100%-120%左右。根据我们的估算,到2020年年底,中国的地方政府债务率将达到97%以上,2021年将大概率进入警戒区间。地方政府的债务压力不仅涉及其本身,对其城投平台的影响可能会更大。

而从信用风险角度,分行业违约率缺乏明确指示意义,主体类型方面可能需重点关注弱资质国企潜在风险。从信用风险角度,违约主体广泛分布于各行各业之中,个体的信用资质和再融资能力决定了违约的概率,而行业性因素影响总体有限。因此从中观维度的“紧信用”较难推导至具体行业的违约情况,深入研究发行主体的信用资质,对于信用风险的识别更为紧要。而对主体类型而言,从预期差的角度,考虑宏观层面逐步打破刚兑的政策导向,以及如前所述地方政府债务压力进入警戒区间,弱资质国企的债务风险值得警惕。
经济发展的大潮下,债务问题也不能忽视。传统口径下,2019年债务率较高的省市包括天津、江苏、北京、重庆和贵州等。我们以政府债务余额/政府综合财力这一传统口径对比各省市债务率。政府债务余额包括一般债务、专项债务和地方融资平台财务报表中的有息负债。值得注意的是对存在关联的地方融资平台仅保留母公司合并报表数据,避免重复计算。政府综合财力包括全省口径下的一般公共预算收入、政府性基金预算收入和中央对全省的转移支付。该口径下天津、江苏、北京、重庆和贵州债务率超过300%,债务率较高。

监管表态意图斩断风险传递, 债券风险管控全面加强,零容忍打击逃废债行为。2020年末,以金稳委第四十三次会议为标志,监管采取了一系列措施规范债券市场行为,特别是严厉打击逃废债行为。除此之外,针对债券发行、债券评级过程中的违法违规行为,监管均予以迅速查处、追责。本轮国企信用风险事件后监管对市场的一系列整肃行为,有望成为债券市场长期健康发展的重要转折点。
短期:以时间换空间,通过创新举债方式化解集中到期压力。去杠杆转向稳杠杆,不仅是稳增长的需要,更标志着债务风险化解取得阶段性成果。中央经济工作会议指出,保持宏观杠杆率基本稳定,压实各方责任。此后疫情期间央行提到允许宏观杠杆率适当增长,标志着政策向宽信用转变。我们认为当前世界形势依旧严峻复杂,宏观经济仍然面临较大不确定性,去杠杆转向稳杠杆一方面是出于经济增长的需要。但更重要的是稳杠杆的提出,标志着近年来去杠杆工作取得阶段性成效。
中长期:进一步完善市场化减负债举措,高负债企业降杠杆有望持续推进。在过去的国企降杠杆工作中,市场化债转股、引入地方金控平台和社会资本是主要方案。2020年以来,部分省市通过引入地方优质国有资产,通过资本市场实现债务化解成为债市一大看点。资本市场化解地方债的方式一方面对发行人具有资金成本低、资金来源广的优点;另一方面为投资者提供了公开透明的投资渠道,有助于推动资本市场服务实体经济发展。在各方面市场化降杠杆减负债举措的加持下,高负债企业的债务化解前景值得期待。
六、进一步扩大对外开放
金融市场进一步对外开放。2016年以来,扩大对外开放始终是政府工作报告中的目标之一。2019年政府工作报告提出“继续推动商品和要素流动型开放,更加注重规则等制度型开放”,以高水平开放带动改革全面深化。面对外部环境变化,2020年也提出要坚定不移扩大对外开放, 提出要促进外贸基本稳定、积极利用外资、高质量共建“一带一路”、推动贸易和投资自由化便利化。预计2021年将以构建国内国际双循环新发展格局为基本要求,以制度型开放为突出特点,继续扩大高水平对外开放。金融市场方面,结合金融委的相关规定,将进一步提高境外投资者入市投资的便利性,并推动评级领域对外开放,提升金融业对外开放水平。

具体到债券市场,预计2021年进一步对外开放过程中外资将继续增持中国债券。2020年中国人民银行主导加强金融基础设施建设、加快推进债券市场基础设施互联互通,债券市场对外开放有所加速,引入更多中长期投资者。2020年外资增持我国债券超过1万亿元,60%以上是境外央行的长期资金,购买的主要品种是国债和政策性金融债。一方面是中国债券纳入海外债券指数的被动增持;另一方面是中美利差持续走阔,境外机构也正不断增持人民币债券,增持幅度创下新高。最后,中国出口高增、外资流入带来人民币汇率升值且升值预期较强,进一步吸引外资增持中国资产。当前中美利差180bp左右的宽度下,中国债券对外资的吸引力仍在,且随着中国金融领域进一步扩大开放,预计今年外资仍将有较大幅度增持中国债券。


随着汇率市场化,金融市场对外开放是双向开放。2020年四季度货币政策执行报告中提到,后续要“发挥市场供求在汇率形成中的决定性作用,增强人民币汇率弹性”。金融市场的进一步对外开放会加大汇率的市场供求变化,2020年以来银行结售汇差额的大幅增长就反映了这一变化。除了国内金融市场向外资开放外,也可以逐步放宽国内资本对外投资的限制,即倾向于传统的“三元悖论”中的货币政策独立性和资本自由流动。2月19日国家外汇管理局资本项目管理司司长叶海生在《中国外汇》撰文指出2021年将研究有序放宽个人资本项下业务限制,意味着进一步的双向开放将被提上日程。
七、进一步扩大内需
扩大内需战略、完善国内大循环预计都将是政府工作报告的重要内容。以国内大循环为主体、国内国际双循环相互促进的将会是未来长期的发展格局,其中关键点是国内的需求侧管理。中央经济工作会议重申政治局会议中提及的“要扭住供给侧结构性改革,同时注重需求侧改革(中央经济工作会议改为‘需求侧管理’)”。而以国内大循环为主体的发展格局对需求侧管理的第一层要求就是扩大内需。中央经济工作会议将扩大内需定调为战略基点,在未来较长时间内扩大内需都将是主要的政策落脚点。
扩大内需以扩大消费为主。内需最大的构成是消费,其中包括居民消费和公共消费。对居民消费而言,促进就业—提高收入—增加消费的链条较为清晰,中央经济工作会议也明确提出,“扩大消费最根本的是促进就业,完善社保,优化收入分配结构,扩大中等收入群体,扎实推进共同富裕”。今年疫情对就业、居民收入的冲击仍然没有完全消退,社会消费的修复动能较为缓慢。展望明年,就业—居民收入(预期)—消费链条将明显增强,明年顺周期力量将支持经济修复。长期来看,进一步优化收入分配结构、避免贫富差距过大等收入端结构性调整会更为常见。此外,公共支出从投资更多地转向消费方面,提高教育、医疗、养老、育幼等公共服务支出效率。发挥政府投资的杠杆作用,投资集中在老旧小区改造、新基建等,避免重复投资、重复建设。


除了收入增长外,还需要提升居民消费支出意愿。国内疫情冲击消退后,不同于生产端修复速度快,消费端的变化缓慢平稳,且限额以上消费恢复持续快于整体消费,背后原因是居民经历了疫情冲击后消费支出意愿有所下降。每个季度公布的中国人民银行城镇储户调查问卷显示,城镇储户选择更多储蓄的比例由2019年底的45.7%提升到2020年底的51.4%,虽然2020年二、三季度这一指标随着疫情好转有所回落,但在2020年四季度这一比例仍然有所上升,很直观地表明居民消费意愿未恢复到疫情前的水平。另一方面,相比城镇居民人均可支配收入仍然有小幅增长,2020年城镇居民人均消费性支出较上年有所下降,也体现了居民消费倾向下降。最后,从消费结构看,疫情后必选消费表现亮眼,可选消费修复缓慢,也体现了消费修复阶段居民消费支出意愿低。

居民部门杠杆率高或制约消费扩张。2020年上半年末,BIS口径的我国居民部门杠杆率为59.1%,已接近欧元区和日本;剔除经营性居民债务后,同期居民部门杠杆率降至46 %左右,也处于国际均值水平,我国居民部门杠杆率继续攀升的空间不大。居民债务负担加重很大一部分与房地产市场有关,如何实现稳房价、稳预期基础上的“房住不炒”,是抑制居民部门杠杆率过快上行和防范相关金融风险的关键。此外,近年居民消费贷规模迅速扩张也是居民部门杠杆率上行的因素之一。消费贷规模的上涨、居民杠杆率上行在一定程度上支撑了居民消费的回暖,但也存在消费贷违规流入股票市场、房地产市场的风险。近年来消费贷投放有较大比例是以互联网平台助贷、联合贷的方式发放,资质下沉较为明显,发放对象多为腰部、尾部客户,且存在一定比例互联网平台消费贷循环借贷的情况,大大加大消费贷违约处置风险。2021年随着政策回归常态、信用扩张放缓、贷款投放力度减弱,消费贷可贷率降低加大居民还款压力,可能存在循环贷款资金链断裂、居民消费贷大面积违约的风险,进而影响居民消费的修复,成为扩大内需的堵点。

八、直面人口老龄化压力
人口的周期性规律使得未来十年人口出生率放缓。人口出生率长期来看存在周期性波动,比如60年代的婴儿潮导致了80年代的出生率小高峰。但是,如果对应到未来十年,1988年到2003年出生率的加速下滑和当前生活压力增大将导致未来十年出生率再次进入走弱区间,而在这期间60年代生育高峰出生的人口将步入老年。从人口结构上看,由于20世纪初青少年和中年人口占比较高,未来十年,青少年人口占比料将显著下降,中年人口仍然有支撑,老年人口会不断增加。

老龄化的压力将在未来30年内不断增加。根据翟振武、陈佳鞠、李龙等(2017)对中国人口发展趋势的预测,中国总人口数将在2025-2030年左右见顶,随后开始下行,人口压力将有所缓解。然而,人口老龄化率将在未来30年内快速提升,老龄化社会渐行渐近。以60岁以上人口的占比来衡量,预计2020年约为17.9%,“十四五”期末2025年将上升到21.2%,2050年或将达到34.8%,一直到2100年都会在35%附近徘徊。未来,老龄化问题将会成为中国长期面临的挑战。预计政府工作报告中将直面生育下滑、人口老龄化问题,研究进一步放开生育政策或推出鼓励生育措施,完善养老金制度、加强养老服务建设等。

九、屡被提及的科技创新
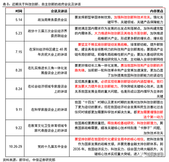
当前我国政府对科技创新的重视程度明显提高。2020年我国政府频频提及科技创新、技术攻关等核心热词,事实上,随着中国在经济、科技、外交等领域的全方位崛起,对以美国为主导的资本主义全球分工合作体系中的地位形成冲击挑战,自2018年美国“301”调查,到现今美国及同盟国在科技、通信、航天等核心科技领域的对中国公司的封锁堵截,中国的“技术外循环”严重受阻,而科学技术作为第一生产力,在中国跨过“中等收入陷阱”、向中等发达国家行列迈进的高质量发展道路上显得尤为重要。在“十四五”规划目标和描绘2035年社会主义现代化远景中,我国将科技创新、自主创新等创新驱动发展战略提升到前所未有的高度:十九届五中全会明确指出,2035年我国要进入创新型国家前列,在对“十四五”时期目标做出规划时,会议也明确指出要坚持创新在我国现代化建设全局中的核心地位。2021年是“十四五”开局之年,加强科技创新、技术攻关,强化国家战略科技力量预计也将是2021年全国两会的关键词之一。

疏通国内大循环需要完善国内产业链建设,科技创新的作用不容忽视,而促进国际循环也需要通过提升产品的技术附加值来提升中国制造“硬实力”,因而科技创新是实现双循环的关键所在。在“国内大循环”的政策思路之下,我国将更加注重调整产业结构,扩大如“两新一重”等有效投资,同时推动电商、直播等“互联网+”新业态的发展,促进产业升级的同时形成就业、消费的良性互动,因而需要持续推动科技创新,深化产业链、供应链补短板,保障国内经济循环的完整性的同时提升国内基础设施服务于实体经济和产业升级的效率。另一方面,对于国际循环而言,当前中国主要出口商品仍以劳动密集型产品为主,而随着我国人口红利的消失以及越南、印度、菲律宾等地区的劳动力成本优势逐渐凸显,“中国制造”也需要通过技术创新和产业升级加大“中国制造”的技术附加值,并占据供应链上游的主导地位。

市场回顾
利率债
资金面市场回顾
2021年2月24日,银存间质押式回购加权利率大体下行,隔夜、7天、14天、21天和1个月分别变动了-42.89bps、-13.43bps、-7.35bps、-11.57bps和-275bps至1.51%、2.14%、2.36%、2.36%和0.00%。国债到期收益率整体下行,1年、3年、5年、10年分别变动-1.35bps、-0.56bps、-1.08bps、-0.08bps至2.59%、2.87%、3.07%、3.26%。上证综指下跌1.99%至3564.08点,深证成指下跌2.44%至14870.66点,创业板指下跌3.37%至3007.46点。
央行公告称,为维护银行体系流动性合理充裕,2021年2月24日中国人民银行以利率招标方式开展了100亿元逆回购操作。
流动性动态监测
我们对市场流动性情况进行跟踪,观测2017年开年来至今流动性的“投与收”。增量方面,我们根据逆回购、SLF、MLF等央行公开市场操作、国库现金定存等规模计算总投放量;减量方面,我们根据2020年12月对比2016年12月M0累计增加21321.37亿元,外汇占款累计下降8025.20亿元、财政存款累计增加21581.4亿元,粗略估计通过居民取现、外占下降和税收流失的流动性,并考虑公开市场操作到期情况,计算每日流动性减少总量。同时,我们对公开市场操作到期情况进行监控。


可转债
可转债市场回顾
2月24日转债市场,中证转债指数收于367.70点,日下跌1.01%,等权可转债指数收于1,437.29点,日下跌0.26%,可转债预案指数收于1,217.53点,日下跌0.84%;平均平价为101.28元,日下跌1.44%,平均转债价格为123.14元,日下跌1.69%。344支上市交易可转债(辉丰转债除外),除旺能转债和兄弟转债横盘外,87支上涨,255支下跌。其中盛路转债(7.76%)、通光转债(6.41%)和亚泰转债(4.02%)领涨,奇精转债(-11.18%)、赣锋转债(-10.36%)和金禾转债(-8.65%)领跌。338支可转债正股(*ST辉丰除外),除永安行、精达股份、花王股份、滨化股份、奥瑞金、台华新材、中化岩土、新时达、吉视传媒和厦门国贸横盘外,166支上涨,162支下跌。其中天创时尚(10.02%)、小康股份(10.00%)和嘉澳环保(9.99%)领涨,太阳纸业(-10.01%)、赣锋锂业(-9.99%)和金能科技(-8.48%)领跌。
可转债市场周观点
春节后首个交易周,市场风格较为均衡,但是顺周期主线仍旧是市场表现最好的板块之一。转债市场则表现出顺周期上涨与低价标的联袂修复的场景。
在过去半年多的报告中我们已经对于顺周期板块的价值反复进行了提示,同时在每周周报的建议关注标的中占据了绝对比例的仓位。行情行至当前,主线仍没有出现变化。相关标的愈发的集中和明确,我们仍然坚定地建议投资者在这一方向下重点参与。顺周期的下半场我们建议重点关注的方向是有色、能化、农产品等,对此我们不再过多赘述。而正在逐步起势的复苏逻辑这一主线预计会在中期维度成为市场取得收益的重要方向。随着疫情顶部的临近,疫情退出的交易逻辑值得专注,建议重点关注交通运输、餐饮文娱、旅游酒店等板块。再次重申对于复苏主线我们定义为中期维度的逻辑。
上周低价标的的修复使市场再次关注到“双低”转债的配置价值,我们仍然认为在机会成本高企、市场信用分层严重的背景下,无差异参与低价标的并不可取。把握股性,寻找错杀优质标的更值得推荐,部分标的仅由于系统性的冲击给出了低价高弹性的参与机会,后续市场的极端分化存在缓和可能,我们建议重点关注TMT、高端制造方向下的成长标的。
高弹性组合建议重点关注赣锋转2、韦尔(弘信)转债、鸿路转债、利尔转债、火炬转债、隆20转债、太阳转债、福20转债、长海转债、金禾转债。
稳健弹性组合建议关注无锡转债、紫金转债、精测(聚飞)转债、南航转债、金能转债、恒逸转债、财通转债、新凤转债、星宇(双环)转债、欧派转债。
风险因素
市场流动性大幅波动,宏观经济增速不如预期,无风险利率大幅波动,正股股价超预期波动。
股票市场

转债市场

中信证券明明研究团队

本文节选自中信证券研究部已于2021年2月25日发布《债市启明系列20210225—两会关键词展望:稳字优先,温和退出》报告,具体分析内容(包括相关风险提示等)请详见报告。若因对报告的摘编而产生歧义,应以报告发布当日的完整内容为准。
版权及免责声明:凡本网所属版权作品,转载时须获得授权并注明来源“融道中国”,违者本网将保留追究其相关法律责任的权力。凡转载文章,不代表本网观点和立场。
延伸阅读
版权所有:融道中国