play货拉拉司机多收顾客2千多元后失踪 货拉拉:非平台订单向前向后货拉拉管不住司机?
深燃(shenrancaijing)原创
作者 | 周继凤
又一起悲剧发生了。这次,出事的平台是货拉拉。
2月6日晚,23岁的长沙姑娘车莎莎,为了搬家叫了一辆货拉拉面包车,21时左右坐上该货车前往目的地。21:24还在工作群发消息与同事互动,并无情绪异常,短短6分钟后,货拉拉司机拨打120和110表示车莎莎在岳麓区曲苑路从车上跳窗。
120到达现场时,车莎莎已经倒在血泊中,昏迷不醒,随后,被紧急送往湖南航天医院抢救。最终,伤势过重的车莎莎于2月10日因抢救无效去世。
2月22日,车莎莎的叔叔车细强告诉媒体,事后家属发现,“不到10公里的搬家车程里,货车司机多次绕道且偏航了三次。”
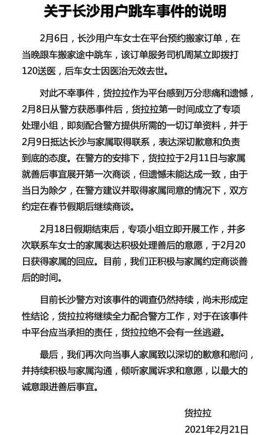
当晚究竟发生了什么,平台方至今没有给出确切答复。货拉拉仅在2月21日发表声明称长沙警方对该事件的调查仍然在持续,尚未形成定性结论。但这则声明的标题使用“长沙用户跳车事件”的说法,引发更多公众不满。货拉拉总部工作人员表示,“目前货拉拉APP以及车内没有相关的录音、录像设备用以支持记录和取证的功能。”
成立于2013年的货拉拉,前段时间刚刚获得15亿美元的F轮融资,估值100亿美元。在这七年的时间里,货拉拉急速扩张,号称同城货运业内第一。但司机可以随意绕道、车内没有录音录像功能,这场致命行程将行业巨头货拉拉的管理漏洞暴露无遗——货拉拉管不住司机。
忙于扩张、打价格战的货拉拉,一路狂奔,一路埋雷。这一次,雷爆了。
致命搬家
据媒体报道,23岁的莎莎,工作努力,月薪将近2万,一直在努力攒钱买房。她还跟家人说好了,春节要回家陪爷爷过年,明年要带男朋友回家……但这一切的美好设想都戛然而止在了2月6日当晚。
2月21日,一位自称是车莎莎弟弟的用户“今夜的风格外喧嚣”发布微博称,姐姐车莎莎在2月6日晚从货拉拉面包车跳窗,头部受重创,面部严重肿胀,已在医院接受两次大手术,最终抢救无效。
随后,一条“23岁女生在货拉拉车上跳窗身亡”的新闻传遍各大社交平台,事件不断发酵。
货拉拉总部最终在2月21晚通过微博回应称:目前长沙警方对该事件的调查仍在持续,尚未形成定论,货拉拉将继续全力配合警方工作。

货拉拉出现负面新闻,已经不是第一次了。
2018年,一位杭州女子在“19楼”网络论坛发帖表示,曾遭受货拉拉司机性骚扰及言语威胁,多次向货拉拉投诉未果,只能暂住宾馆躲避。经过舆论发酵,货拉拉回应称,已将该司机永久封号处理。
除此之外,货拉拉司机漫天要价、服务态度差等问题一直为消费者所诟病,上一次引发大规模关注,还是微博大V“我是FancyWang”和“川大發”发微博炮轰货拉拉司机的漫天要价。黑猫投诉上针对货拉拉的投诉,有3000多起。
舆论漩涡中的货拉拉,成立于2013年。在短短的7个年头里,货拉拉急速扩张成长为涉及同城/跨城货运、企业版物流服务、搬家、零担、汽车租售及车后市场服务的互联网物流巨头。
事故发生前的一个月,据中国证券网消息,货拉拉总金额达15亿美元的F轮融资即将完成,该轮融资由高瓴资本领投,投后估值将达到100亿美元。有消息称,货拉拉很有可能会在今年下半年进行IPO,目标估值300亿美元。
然而估值高涨、业务版图不断扩大的背后,是投诉不断、安全事故频发。只不过,此前的每一次,都没有像这一次一样,如此致命。
货拉拉管不了司机?
这场致命行程处处充满了疑点,不到10公里的搬家车程里,货车司机多次绕道且偏航了三次。其中最让人质疑的是,当家属们想要调出监控录音查明真相时,货拉拉总部工作人员表示,“目前货拉拉APP以及车内没有相关的录音、录像设备用以支持记录和取证的功能。”
司机可以随意绕道、没有录音录像,这场致命行程,将货拉拉急速扩张之下的问题暴露无遗。为什么一家估值上百亿、月活用户达720万的互联网服务平台,“管”不住平台上的司机?
“很长一段时间以来,企业的安全意识还是不够的。缺乏对消费者安全的考虑,更多是野蛮生长。”一位行业分析师评论称。
2019年,在滴滴尚未进入同城货运领域前,在整个行业交易额中,货拉拉和快狗合计占比近80%,其中,货拉拉占比超过50%。而据2020年货拉拉自行披露,截至2020年9月,货拉拉业务范围覆盖352座中国大陆城市,平台月活司机48万。
能够快速站稳市场脚跟,货拉拉“稳准狠”,但在追求速度与规模的同时,合规与安全跟上了吗?

首先在平台司机的入驻审核上,货拉拉的APP上明确规定,成为司机所需的材料包括,具备C1及以上驾驶执照,具有1年驾龄以上,年龄20-60周岁,并且需要提供身份证、驾驶证、行驶证等相关证件信息等。但对司机的个人资质没有具体进一步的要求。
而实际上,入驻和审核相对容易得多。“你有一个车,有身份证、驾驶证,然后到平台注册一下就行,不需要营运证。货拉拉根本不会对你个人审核什么资质的。”货拉拉司机朱师傅告诉深燃。这一说法得到多名司机的认同。
此前,因为平台上注册的客车、入驻的司机存在违规行为,货拉拉多次被交警部门约谈。2017年,上海市公安交警部门就曾发布公告称,货拉拉平台车辆存在“客车载货”违法行为,当时被查处的37起货拉拉平台车辆违法行为中,36辆属于客运车,不少车辆还拆除后排座椅,擅自改变机动车结构。
三年过后,2020年12月,上海交通执法队员依旧查出了多个没有营运资格的货拉拉平台驾驶员。这些驾驶员开的都是载人的小面包车,本身不具备运货资质,反而成了货拉拉平台的“正规军”。
货拉拉的审核机制,让一些不符合营运资质的司机进入平台。“平台上的司机鱼龙混杂。”一名司机称。
而面对这样一个庞大而难管的群体,货拉拉设计了一套复杂而繁琐的评价系统,希望借助用户事后的评价约束司机,而不是从行程中的监控入手。在黑猫投诉上,也存在不少司机针对货拉拉平台的投诉,主要是针对这套评价系统。
深燃了解到,货拉拉平台对司机的评价主要是四个指标,行为分、拒单率、准点率和评分。拒单率、准点率是两项硬指标,平台根据司机完成订单情况进行评价。而行为分和评分与用户对司机的评价有关系。其中行为分、准点率和评分将直接影响司机抢单成功率。
一位司机投诉道,明明是司机和订单联系人说明了情况后取消了订单,但最后平台判定是司机方拒单 。他着急投诉的原因在于,被平台判成是司机方拒单,会被扣除个人行为分增加拒单率,直接影响接下来的接单成功率。
因为没有监控,不但令用户安全没有保障,也导致用户和司机各说各话。在司机看来,繁琐的评价系统令他们苦不堪言。货拉拉司机张师傅坦言,乘客稍微一投诉,司机就可能几天接不了单,甚至被扣被罚钱,有的严重的话可能是解除合约,对于司机来说要求严苛、规矩太多。
评价系统层层叠加,但安全保障方面一直没有明确的进展。
在行车过程中,朱师傅告诉深燃,货拉拉并没有要求自己在车里安装摄像头和录音设备,平台也不会监测车辆是否按照导航行驶。“撑死了就是会有行程记录,如果超时的话,超时50分钟,平台会罚钱。”
司机吃不饱,就要靠二次收费?
而随着行业竞争加剧,2019年6月,货拉拉和快狗打车这两个面向C端的同城货运平台贴身肉搏,不久后货拉拉便被曝出在全国多地陆续调低运费,司机们表示在平台上越来越赚不到钱。
张师傅给深燃算了一笔账。“假如按照平台计算100元一个的单子,我开车过去至少需要20分钟,而且装车至少就要半个小时,再开到目的地卸车,这样一来一回有时候半天,中间还有可能浪费三四个小时。”到手的100块钱除去吃饭、油钱,就剩几十块钱。
因为有早高峰,早上一般不能跑单,只能在中午下午接活,张师傅说,这样一天接不了几个单子,一个月能跑一万五的单子,但扣除抽成、油钱各种成本,净赚七八千。“我早几年还愿意跑这个,现在我都不愿意干这些了,根本赚不到什么钱。“
货拉拉还针对司机设计了会员制,其中初级等级会员费30天199元,一天能免抽成接一单;高等级会员费30天499元,免抽成接三单,超过部分仍按15%抽成;如果是超级会员,会员费30天699元,才能免抽成接单。而只有高等级会员能得到高价值的订单,低等级会员的订单收入就很少。
从商业角度看,货拉拉的盈利模型更加健康,但司机端的感受是收入不断被“压榨”。经货拉拉抽样调查,76%的新司机表示加入货拉拉前平均月收入在3000元-10000元之间,其中5000元-8000元的占到36%,大部分新司机加入货拉拉后收入水平与之前持平。
“吃不饱怎么办,还是得靠二次收费。”一位司机表示。

来源/Pexels
实际上,搬家是一个非标行业,货运司机在帮助运送家具的同时,也有不少消费者需要司机帮忙搬送行李,每次搬家的情况不同,涉及到有无电梯、楼层高低、家具数量等方方面面的问题,价格无法做到完全标准化。
具体情况需要司机与车主协商,就为司机二次协商要价提供了空间,这成为平台无法插手管理的“法外之地”。一位司机分享自己的加价经验:看到高档小区加价就行。而且最好提前和客户协商一下,不然中途突然加价他们可能接受不了,还得遭投诉。
为了增加收入,不少司机还会铤而走险骗保。张师傅向深燃透露,货拉拉对于货品损坏是有一定的保险赔偿的,由保险公司赔付,货拉拉只要联系用户确认就行。不少货拉拉司机会和用户串联好,假装把用户不要的货物当成是中途损坏的,从而中途骗保。“这个行业里什么人都有,所以干出点什么事都不稀奇。”
当越来越多司机将平台与司机之间的矛盾以及经济压力,转嫁到消费者身上,平台忽略的安全保障问题就会浮上水面。
货拉拉在偷懒?
“把互联网的基因植入到搬家业务中,管理模式是需要颠覆的。过去传统的搬家公司、出租车公司,是了解司机过往历史、车辆信息的。但如今在互联网平台上,每天有大量变化的身份以及流动运力,会带来安全隐患,因此要重塑管理体系。”一位长期观察物流行业的分析师王浩表示。
他以滴滴为例,滴滴也是经历一些安全事故后,开始系统性地加强安全管理。滴滴顺风车重新上线前,更迭了24个版本,优化了374项功能。
但王浩称,网络货运目前还没有办法做到这样,这与搬家行业本身的特性有关。首先,搬家需求是低频次的,面向的客户既有C端也有B端。其次,搬家业务只占同城货运市场的一小部分,且货拉拉、快狗等头部公司的搬家业务在公司业务中占比也不高。有从业者认为,这在一定程度上也使得平台不会下大气力去监管、合规。
“这些企业一直在打价格战,市场的恶性竞争在加剧。”在王浩看来,真正能解决问题的,其实是需要行业形成一定的集约度,企业才有能力制定标准,强化监管。而目前的货拉拉、快狗在整个搬家货运市场的占有率还不到10%,区域的市场集中度也不够。
而在短期内,身处于其中的企业,依然是有义务为安全增加投入的。
“安全是消费服务的需求之一。如果你的服务无法保障安全,就没有办法在市场上立足。”王浩表示,因此货拉拉这样的企业服务C端,至少是要配备相应的安全设施,比如录音、录像等。而对于一个所谓的数字化服务的互联网物流公司来说,也需要透明的物流服务,做到可追溯,那么录音设备是必不可少的。
“增加一个录音设备其实真花不了太多钱,这件事情说到底还是企业在偷懒。”王浩表示。
*题图来源于视觉中国。应受访者要求,文中王浩为化名。
版权及免责声明:凡本网所属版权作品,转载时须获得授权并注明来源“融道中国”,违者本网将保留追究其相关法律责任的权力。凡转载文章,不代表本网观点和立场。
延伸阅读
版权所有:融道中国