原标题:电子竞技“技师”冲上热搜!网友评论灵魂一击……
摘要:电子竞技员国家职业技能标准系首次颁布。
近日,电子竞技员国家职业标准出炉,最高可成为高级技师,你心动吗?

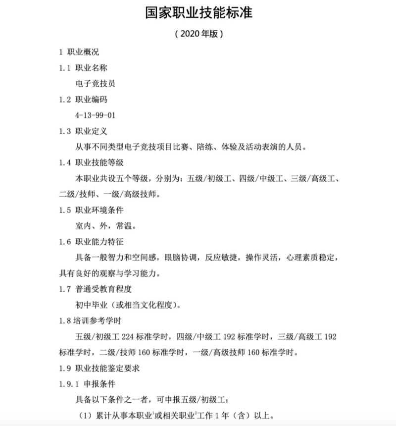
近日,人社部官网发布了连锁经营管理师、电子竞技员、铝电解工等13个国家职业技能标准,其中电子竞技员国家职业技能标准系首次颁布。

在这份标准中,电子竞技员的职业有了明确定义:从事不同类型电子竞技项目比赛、陪练、体验及活动表演的人员。
该标准将电子竞技员划分为5个职业技能等级,分别是五级/初级工、四级/中级工、三级/高级工、二级/技师、一级/高级技师,一级为最高,并规划了每一等级应具备的职业技能。
申报五级需从事电竞相关工作1年以上;
申报四级要求从事电竞相关工作达3年以上;
申报三级要求从业者取得四级证后继续从事相关职业2年以上、或取得电子竞技国家级赛事的参赛资格;
申报二级要求从业者取得三级证后继续从事相关职业2年以上、或取得电子竞技国际赛事的参赛资格及国家级赛事的奖项;
申报一级要求从业者取得二级证后继续从事相关职业4年以上,或取得电子竞技国际赛事奖项。

在从业人员受教育程度方面,需达到初中毕业或相当文化程度。
电竞从业者想要进行评级,需参加理论知识考试和专业能力考核,成绩皆达60分及以上为合格。两项考试都将从电竞项目操作、电竞战术实施、电竞数据分析、电竞活动表演、电竞项目开发、管理与培训共六个层面进行测试,其中理论知识考试将加入职业道德、基础知识两方面的内容。

标准制定耗时一年,人才缺口巨大
据介绍,电子竞技员国家职业技能标准的编撰工作从准备、启动到终审,历时近一年。
专家指出,电子竞技作为近年来蓬勃发展的新兴行业,具有明显的融合性特点,它不等同于游戏娱乐,在形式上接近运动项目,在内容上接近文化项目,并与传统体育合而不同,它们合在竞赛,不同于内容,是一个跨领域项目。

据相关报告显示,疫情期间,我国电竞产业整体表现逆势上升,用户数量将突破5亿人,女性和45岁以上人群占比增速提升。纵观全球电竞行业,在2020年里,中国以3.85亿美元和高达35%的占比贡献了最大份额,首次超越北美,成为最具商业价值的电子竞技市场。
行业的迅速扩张,对于从业者的数量和素质也提出了更高要求。人社部公开数据显示,我国正在运营的电子竞技战队(含俱乐部)有5000余家,电子竞技职业选手约10万人,电子竞技员的整体从业规模超过50万人,其主要分布在全国一二三线等众多城市。尽管如此,据不完全统计,目前只有不到15%的电子竞技岗位能满足专业人员需求,人才缺口巨大。预计未来五年,中国电竞行业仍将面临200万人才需求,职业教育必将成为电竞行业生态链上的重要一环,而职业与标准化正是完善人才体系和保证电竞行业生命力的根基。
网友:电子竞技≠打游戏
对此,不少网友表示,
相关职业标准出台,
让竞技和玩游戏
有了更好的界定…






还有网友评论“灵魂”一击!
有些人也该醒醒了……


栏目主编:张武文字编辑:程沛题图来源:新华社
图片编辑:曹立媛
版权及免责声明:凡本网所属版权作品,转载时须获得授权并注明来源“融道中国”,违者本网将保留追究其相关法律责任的权力。凡转载文章,不代表本网观点和立场。
延伸阅读
版权所有:融道中国