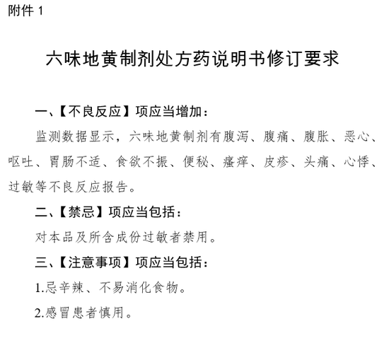
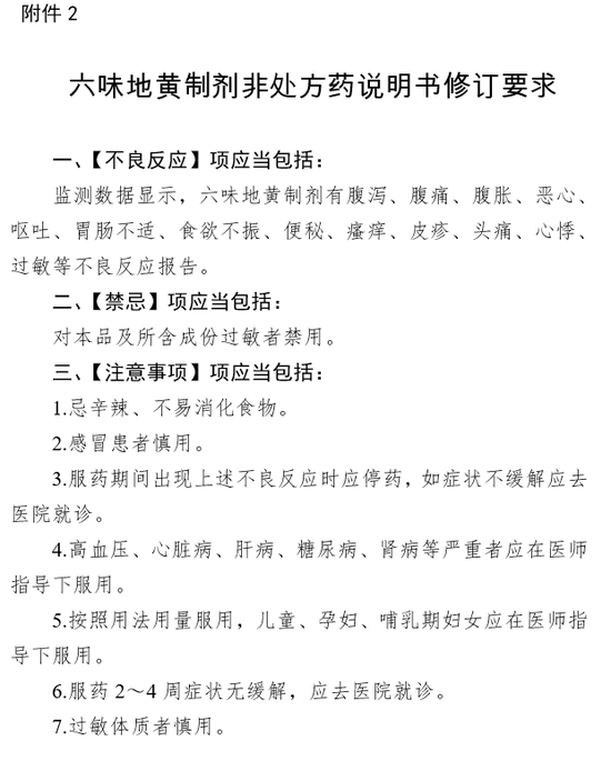
原标题:国家药监局关于修订六味地黄制剂说明书的公告(2021年第23号)
根据药品不良反应评估结果,为进一步保障公众用药安全,国家药品监督管理局决定对六味地黄制剂(包括丸剂、胶囊剂、片剂、合剂、煎膏剂、颗粒剂)说明书【不良反应】【禁忌】和【注意事项】项进行统一修订。现将有关事项公告如下:
一、所有上述药品的上市许可持有人均应依据《药品注册管理办法》等有关规定,按照相应说明书修订要求(见附件)修订说明书,于2021年5月2日前报省级药品监督管理部门备案。
修订内容涉及药品标签的,应当一并进行修订;说明书及标签其他内容应当与原批准内容一致。在备案之日起生产的药品,不得继续使用原药品说明书。药品上市许可持有人应当在备案后9个月内对已出厂的药品说明书及标签予以更换。
二、药品上市许可持有人应当对新增不良反应发生机制开展深入研究,采取有效措施做好药品使用和安全性问题的宣传培训,指导医师和患者合理用药。
三、临床医师应当仔细阅读上述药品说明书的修订内容,在选择用药时,应当根据新修订说明书进行充分的获益/风险分析。
四、患者用药前应当仔细阅读药品说明书,使用处方药的,应严格遵医嘱用药。
五、省级药品监督管理部门应当督促行政区域内上述药品的药品上市许可持有人按要求做好相应说明书修订和标签、说明书更换工作,对违法违规行为依法严厉查处。
特此公告。

版权及免责声明:凡本网所属版权作品,转载时须获得授权并注明来源“融道中国”,违者本网将保留追究其相关法律责任的权力。凡转载文章,不代表本网观点和立场。
延伸阅读
版权所有:融道中国