热点栏目33万股民懵了!财务总监辞职引发惨案?千亿“苹果链”龙头突然跌停!财务有猫腻?最新回应来了
中国基金报 泰勒
苹果财报净营收为1114.39亿美元,创下纪录新高。而A股的苹果产业链却遭遇水逆!千亿果链巨头歌尔股份28日竟然放量跌停,消息面上,公司换了财务总监,背后又有何隐情?
歌尔股份放量跌停
1月28日,歌尔股份放量跌停,收报34.65元,换手率6.24%,成交额62.43亿元。盘后数据显示,深股通卖出5.16亿元并买入4.49亿元,一机构卖出2.27亿元,四机构买入3.79亿元。

今日共5个机构席位出现在龙虎榜单上,分别位列买二、买三、买四、买五、卖三,合计净买入1.38亿元,占该股今日总成交额的2.2%。深股通则占据了买一、卖一的位置,净卖出6676.06万元,占当日成交总额的1.07%。

财务总监刚刚离职
27日晚间,歌尔股份发布了两份公告,都是跟财务负责人相关。财务总监、内部审计负责人都有调整。

其中,董事会收到公司董事、副总裁兼财务总监段会禄先生的书面辞职报告,段会禄先生因工作安排辞去公司财务总监职务,辞职后,段会禄先生仍担任公司董事、副总裁职务。
经公司总裁姜龙先生提名,董事会同意聘任李永志先生(简历附后)为公司财务总监,任期自本次董事会审议通过之日起至本届董事会任期届满之日止。审议通过李永志先生的年度薪酬为120万元。
公司公告显示,李永志是现任公司会计机构负责人。合肥工业大学管理学学士、企业管理硕士。2005年加入歌尔股份有限公司,历任财务部会计、财务经理。李永志先生是中级会计师、美国注册管理会计师(CMA),有超过十五年的企业财务工作经验。

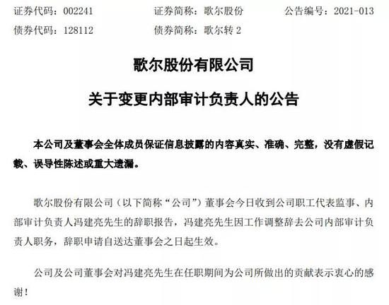
另外,董事会还收到公司职工代表监事、内部审计负责人冯建亮先生的辞职报告,冯建亮先生因工作调整辞去公司内部审计负责人职务,同时,歌尔股份聘任杜兰贞先生(简历附后)为公司内部审计负责人。
公告显示,杜兰贞是现任公司财务审计部负责人,山东大学经济学学士。2003年加入公司,先后担任公司财务主管、财务经理、财务部资金结算部部长和财务部内审负责人。杜兰贞先生有二十年的财务管理和审计经验。

财报被质疑
公司有最新回应
歌尔股份财务总监段会禄、内部审计负责人冯建亮双双辞职,这一举动无疑会引发市场关注。
28日,微博上有自媒体质疑歌尔股份的财务问题,自媒体发文称,歌尔股份长期借款和应付债券合计从原来的6亿元增长到目前近65亿元,公司利用发行可转换债券长期融资解决经营流动性不足行为十分明显。

28日晚间,歌尔股份在互动平台上表示,公司新任财务总监李永志先生,在公司已有15年的工作经历,长期担任公司会计机构负责人,协助原财务总监段会禄先生的工作,因其工作出色,在近期升职并被聘任为公司新任财务总监。原财务总监段会禄先生,将继续担任公司董事、副总裁职位,作为公司核心高管团队成员之一继续开展工作。公司也注意到在网络上有部分媒体,对于公司这一正常的人事升迁和任命,进行断章取义和捕风捉影的解读,公司建议广大投资者擦亮双眼,对各种网络传闻背后的真实目的和可信度进行甄别,从而做出科学的投资决策。

据了解,歌尔股份是电声器件的知名制造商,主要产品为微型麦克风、耳机、音响、智能可穿戴电子产品等。资料显示,歌尔股份是苹果产业链的龙头企业,拥有7条Airpods降噪款生产线,14条Airpods普通款生产线。
中信电子分析师点评称,公司经营正常,基本面并无明显变化。整体来看,公司2020Q3智能声学整机营收88亿元(同比+106%),主要为大客户端高端耳机放量;智能硬件营收65亿元(同比+139%),主要为Quest2新品备货;精密零组件收入33亿元(同比持平)。Q4来看,公司经营处于正常状态,大客户端高端无线耳机放量持续,同时头戴式耳机、新款智能音箱开始切入,贡献增量收入。
精密组装能力突出,中短期智能耳机仍是核心增量,后续手表、ARVR等接力成长。2021年公司大客户端无线耳机为核心收入增量,预计全年出货量相对于2020年同比增长40%-50%,占大客户端份额超40%。后续看ARVR有望接力增长,公司目前供应头部客户索尼PSVR、Facebook Quest2产品,均处于独供状态,随着2021-2022年索尼新品迭代,以及其他终端客户产品推广,公司有望在ARVR市场占据优势份额,预计2022年出货量达千万台。
最新数据显示,歌尔股份的股东户数高达33.7万,自2019年以来,歌尔股份股价累计涨幅超过4倍,成为消费电子领域的大牛股。
近期,歌尔股价则持续调整,自去年11月触及高点50.23元/股以来,公司股价累计下跌31%。

苹果季度营收首破千亿美元大关
A股概念股却集体重挫
北京时间1月28日凌晨,苹果(AAPL)在美股收盘后公布了2021财年第一季度业绩。
报告显示,苹果公司第一财季净营收为1,114.39亿美元,比去年同期的918.19亿美元增长21%,创历史以来的纪录;净利润为287.55亿美元,比去年同期的222.36亿美元增长29%。其中,大中华区营收为213.13亿美元,比去年同期的135.78亿美元增长57%。
然而,苹果股价仍然下跌0.77%。截止目前,在盘后交易中苹果股价跌3.2%。
受此影响,1月28日,A股开盘后苹果概念股集体重挫。截至发稿,歌尔股份(002241.SZ)大跌10%,京东方A(000725.SZ)跌7.9%,立讯精密(002475.SZ)跌6.4%,环旭电子(601231.SH)跌5.9%,蓝思科技(300433.SZ)跌5.9%
版权及免责声明:凡本网所属版权作品,转载时须获得授权并注明来源“融道中国”,违者本网将保留追究其相关法律责任的权力。凡转载文章,不代表本网观点和立场。
延伸阅读
版权所有:融道中国