朗诗绿色生活IPO:林劲峰潜伏,周庆治捧场
乐居财经
70后的林劲峰身份众多,“投资老炮、资本巨鳄”圈内人常这样形容他。
对于自己的投资故事,他也不吝分享。微博上,更是把自己与巴菲特持酒举杯的合影放在公司宣传海报上,他的每一笔投资都颇受关注。
这次,林劲峰和他的盈信国富,又出现在了朗诗绿色生活的股东名单中。
1月25日,朗诗绿色生活在港交所递交招股书,林劲峰持有14.57%。林劲峰创立的盈信国富在多个行业都有投资,其中包括长江电力、贵州茅台、招商银行、天津港、陕西西凤等,其在房地产行业的第一笔投资就投向了朗诗地产。
2006年,当时的朗诗亏损3000多万元,而林劲峰很会挑选时机,他拿出千万元买下朗诗20%股权,轻松坐上朗诗二股东的交椅。
“除了看行业,还得看这个人。我知道田明的人品,他关注资产周转率,这跟我们的想法一致。
潜伏上坤地产11年,去年林劲峰与同窗好友朱静一同现身上市敲钟;入局朗诗地产14年,顺利的话,他将在朗诗物业得到资本回报。
与林劲峰一同浮出水面的投资人,还有田明的私交好友周庆治,66岁的他虽已退居幕后,但作为南都集团创始人,带着“温商”基因的他在多个行业具有投资经验。
林劲峰潜伏入局14年
对于绿色,田明格外偏爱。
17年前,将绿色地产基因放入朗诗,以此作为突破口。而今隐秘布局IPO一年多的物业,田明同样打上“绿色”标签将其推入资本竞技场。
2020年初,在朗诗绿色地产(HK.00106)业绩发布会上,田明对物业板块的分拆上市计划还三缄其口,如今,朗诗绿色生活上市之问已尘埃落定,其物业版图也由此呈现人前。
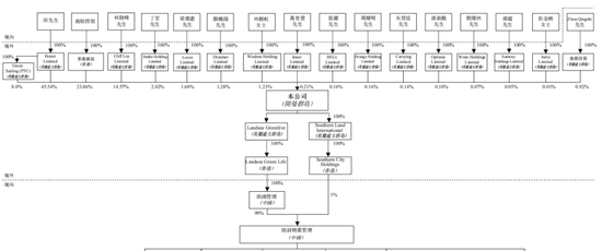
在纷繁复杂的股权架构下,田明几乎镜像引入朗诗集团股东,13位自然人股东和1家上市公司股东雨露均沾的背后,显示了其高超的权益平衡术。
重组前,朗诗集团直接持有朗诗物业100%股权,而朗诗集团的股东,除了田明外,还有2位自然人股东、3家投资公司以及上市公司南纺控股(600250.SH)。

其中作为朗诗集团股东的盈信国富,平移控股朗诗物业管理。盈信国富是一家知名的投资集团,其创始人即林劲峰,该集团共有10位自然人股东。
投资朗诗地产非常偶然。2006年,林劲峰去珠海考察。一位朋友给他介绍了朗诗地产老总田明,聊了一晚上之后,林劲峰决定投资朗诗地产,投资入股朗诗20%股权。当时这个决定遭到了所有股东的反对。不过他很坚持,由此也就坐上了朗诗二股东的交椅。
入局14年,林劲峰经历了朗诗地产的借壳上市,如今又迎来物业的分拆赴港上市。
在分拆朗诗物业板块上市之际,田明没有忘记拉林劲峰和另外12位自然人股东分享资本盛宴。
IPO前夕,朗诗集团背后的这14个自然人股东和南纺控股分别在境外成立了自己的全资控股公司。并成立一家离岸公司LandseaCommunityService(简称“Landsea”),由这刚刚成立的14家境外公司分别持有,持股比例正式按照他们在朗诗集团的股份同比例持有。
而Landsea就是朗诗绿色生活成立之前的离岸镜像公司。
南都创始人周庆治73万捧场
田明的朋友圈很广,这次赴港IPO,他还拉来自己的私交好友周庆治作投资人,而周庆治就是南都集团创始人。
66岁的他如今已退居幕后,但在多个行业具有丰富的投资经验。先前已投资酒店管理、物业管理、可再生能源、传媒通讯及小额贷款等行业。而周庆治通过在上海南都36.4%的权益,在南都物业(SH.603506)拥有一定的权益。
此次,周庆治加入朗诗绿色生活是通过南都投资的全资控股公司以约72.96万元向朗诗集团公司收购朗诗物业管理的1%股权。而南都投资即为周庆治全资所有。
周庆治的加入或为朗诗绿色生活带来一定的物业管理资源,董事会在招股书中认为“能为我们的业务增长及发展提供宝贵指引,包括有关潜在收购及地区扩张的策略。”
拉周庆治入伙,不仅看中了他的投资眼光,还相上了他手中在行业里积累了30多年的资源。
在浙江地产界的风云人物中,南都周庆治的名气不比绿城宋卫平的低,他们还是杭州大学历史系的同班同学,业内也就常常用浙江地产界的双子星来形容他俩。
入股朗诗绿色生活,周庆治花费了约73万元拿下0.92%的股权。
乐居财经从招股书了解到,Landsea向南都投资配发及发行1000股换来了南都投资持有朗诗物业的1%股权。此外,Landsea旗下的另一子公司还收购了朗诗物业另外99%的股权。
一番股权腾挪之后,2020年12月1日,朗诗绿色生活开始着手搭建上市架构,朗诗绿色生活在开曼群岛注册成立,其同样镜像引入了Landsea的所有股东和持股比例。朗诗绿色生活又从Landsea手中收购了持有朗诗物业的两家离岸公司。
至此,股权架构的调整还没有结束,朗诗绿色生活又按面值向GreenSailing配发及发行8695股股份作为股权奖励,在扩大股本后,占朗诗绿色生活8%的股权。而GreenSailing目前则由田明100%直接控股的HonorLimited100%持有。

最终,在奖励股份的稀释下,田明持有朗诗绿色生活45.54%的股权和8%的股权奖励信托平台。
南纺控股依旧为第二大股东,持有其23.85%的股份;盈信国富创始人林劲峰持有14.57%;南都集团创始人周庆治持0.92%的股份;其余自然人股东持有0.01%-2.02%不等的股份。
第三方物业毛利率拖后腿
从朗诗绿色生活的基本面来看,从2005年成立至今,也有超15年的时间,截至2020年9月30日,朗诗绿色生活物业管理服务涵盖19个城市,包括14个长江三角洲城市及五个中国其他城市。
在管总建筑面积为1620万平方米,合共117项在管物业,包括94项住宅物业及23项非住宅物业,为超过11万户住户提供服务;总合约建筑面积为2310万平方米。
2020年上半年30家上市物企在管面积的平均数在9800万平方米,忽略头部物企的绝对性规模优势拉高数据外,其中位数也在5000万平米左右,与之相比,朗诗绿色生活管理面积水平处于尾部。
在第三方外拓方面,朗诗绿色生活逐年提升,截止2020年9月30日,第三方物业管理面积占比已达42.9%,相比其他物业企动辄90%以上的占比来说,朗诗绿色生活对母公司依赖性较低。
招股书显示,在2018年、2019年及截至2020年9月30日,由朗诗开发的物业及朗诗与其他独立第三方物业开发商共同开发的物业的在管总建筑面积为760万平方米、860万平方米及930万平方米,分别占在管建筑面积的83.4%、57.1%及57.1%。
不过,第三方外拓项目的物业管理服务收入的毛利率却拖了后腿,不管在住宅方面还是非住宅方面,第三方物业毛利率均低于关联方开发的物业。

业绩方面,2018-2019年及截至2020年前9个月,其实现收益分别为3.1亿元、4.33亿元、4.06亿元;毛利分别为8266.3万元、1.01亿元、1.07亿元,毛利率分别为26.7%、23.4%及26.3%,低于2020年上半年上市物企平均毛利率29.27%的水平。

朗诗绿色生活目前的主要业务模式,分为物业管理服务、非业主增值服务、社区增值服务。
截止2020年9月30日止,朗诗绿色生活服务收入中物业管理服务占比为73.1%,收入占比逐年增加;非业主增值服务收入占比为18.3%,出现了明细的下降趋势,较2018年下降了10个百分点;社区增值服务收入占比为8.6%,虽较为稳定,但是明显低于此前德信服务、新希望服务、世纪金源服务20%以上的占比。

其非业主增值服务中,44.3%来自案场服务的收入。在社区增值服务方面,尽管朗诗绿色生活做出了一定的探索,其二手房物业代理服务收入与去年同期相比有所增长,却也未能明显提升整体收入占比。
版权及免责声明:凡本网所属版权作品,转载时须获得授权并注明来源“融道中国”,违者本网将保留追究其相关法律责任的权力。凡转载文章,不代表本网观点和立场。
延伸阅读
版权所有:融道中国