原标题:半年8位金融系统原厅官落马!这省反腐风暴延续!
来源:行长助手
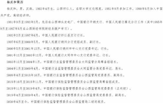
根据银保监会网站1月12日发布的公告,山西银保监局二级巡视员杨庆和涉嫌严重违纪违法,目前正接受纪律审查和监察调查。

(来源:银保监会网站)
履历显示,杨庆和出生于1962年4月,山西怀仁人,高级经济师。自1981年9月参加工作以来,杨庆和长期在央行、银保监会等金融监管部门工作。2019年4月,杨庆和担任山西银保监局党委委员、副局长。次年4月,杨庆和退居二线,任山西银保监局二级巡视员。

(来源:银保监会网站)
据行长助手统计,杨庆和是近半年来山西省落马的第8位原金融系统厅级领导。自2020年下半年开始,山西省金融系统掀起一股反腐“风暴”。
2020年7月18日,山西省纪委监委网站发布公告,该省省联社原党委书记、理事长崔联会,原党委副书记、副理事长、主任邢亮喜,原党委专职副书记、副理事长王忠泽涉嫌严重违纪违法,均正接受省纪委监委纪律审查和监察调查。行长助手注意到,上述三人为山西省联社原先的前三把手,2020年6月,三人均被免职。

(资料来源:山西省纪委监委网站)
2020年7月19日,山西省地方金融监督管理局(省政府金融办)原党组书记、局长(主任)竟晖涉嫌严重违纪违法,接受省纪委监委纪律审查和监察调查。

(资料来源:山西省纪委监委网站)
2020年7月20日,原山西银监局党委书记、局长张安顺涉嫌严重违纪违法,接受纪律审查和监察调查。

(资料来源:山西省纪委监委网站)
2020年8月5日,山西省农村信用社联合社党委原副书记王再升涉嫌严重违纪违法,接受山西省纪委监委纪律审查和监察调查。值得注意的是,王再升被查时,距其退休已近3年。

(资料来源:中央纪委国家监委网站)
8月26日,国家开发银行山西省分行原党委书记、行长王雪峰涉嫌严重违纪违法,接受中央纪委国家监委驻国家开发银行纪检监察组纪律审查和山东省东营市监委监察调查。

(资料来源:中央纪委国家监委网站)
版权及免责声明:凡本网所属版权作品,转载时须获得授权并注明来源“融道中国”,违者本网将保留追究其相关法律责任的权力。凡转载文章,不代表本网观点和立场。
延伸阅读
版权所有:融道中国