原标题:刚刚通报!石家庄今日再增40例本土确诊,“零号病例”或早于12月15日!张文宏最新研判:不用过度紧张,几周内可控制!
中国基金报 泰勒
河北最新疫情情况来了!
1月10日下午,河北省政府新闻办召开新冠肺炎疫情防控新闻发布会。
以下是重点内容。
1、河北疾控:初步估计“零号病例”早于12月15日
河北省疾控中心应急办主任、流行病学专家师鉴说,目前本次疫情没有看到明显的拐点,扩散风险仍然存在,溯源工作仍在进行。石家庄邢台病例的样本进行了基因测序比对,结果属于欧洲家系分支,在全球公开数据库和我国的基因库检索中,没有发现高度同源的基因组序列。这就可以排除与本土以往疫情相关性,推断这次疫情病毒来自境外。本次疫情新冠病毒全基因组序列也不含有英国、南非变异病毒。基于现今早期病例发病时间点,初步估计“零号病例”早于12月15日。

2、完成所有已发病例的流调工作,呈现高度空间聚集型
河北省疾控中心应急办主任、流行病学专家师鉴说,河北已组织200余名流调队员增援藁城区防控,国家卫健委派专家团队已陆续到达石家庄,目前已完成所有已发现病例的流行病学调查。河北本次疫情主要呈现高度空间聚集型,感染者主要来自农村,年龄总体偏大等特点。石家庄累计排查130余万人,掌握了11000多人的活动规模,集中隔离的密切接触者11000多人。
3、石家庄今日再增40例本土确诊
发布会上,相关负责人表示,1月10日0时至10时,河北新增40例本土新冠肺炎确诊病例,均在石家庄。
今日新增的40例中有26例为无症状感染者转为确诊病例,新增6例本土无症状感染者。自2日以来,河北累计发现本土确诊223例,本土无症状感染者161例。
4、河北定州市和辛集市累计核酸检测超150万人份 结果均为阴性
发布会上,相关负责人表示,石家庄市毗邻的定州市和辛集市进行了全员核酸检测,截至今天中午定州市累计检测102.499万人份,辛集市累计检测55.7238万人份,结果均为阴性。
5、石家庄、邢台第一轮全员核酸检测1300余万人 筛查出364例阳性
发布会上,相关负责人表示,石家庄、邢台两市的第一轮全员核酸检测已经结束了,共检测1300余万人,截至昨天24时,一共筛查出364例检测阳性。石家庄检测呈现这样两个特点,一是集中在藁城区,占人数的87%,二是关联性比较强,基本上都与藁城区有关,特别是与藁城区的增村镇有关。邢台的检出都在南宫市,从病例的分布来看,感染范围暂时没有进一步的扩大。
6、河北对医务人员等6类人群检测579万人份 结果均为阴性
河北省副省长徐建培介绍,对全省医务人员、养老服务机构、寄宿制学校、未放假学校、监所和戒毒所、精神卫生机构等6类人群,全部进行核酸检测。共检测579万余人份,结果均为阴性。
7、河北向全国发出38份密接协查函 没有发现检测阳性者
发布会上,相关负责人表示,截至1月9日14时,河北省共向全国20个省份发出38份协查函,涉及相关人员119人,其中密切接触者27人,当地全部予以协查并予以回函,全部落实了隔离管控措施,截至目前没有发现检测阳性者。
张文宏称石家庄疫情未到弥散阶段几周内可控制
今天,由华山感染和EMi主办,百度健康医典和医道承办的新冠防疫论会前会召开。张文宏在回答百度健康医典问题时谈及石家庄疫情。张文宏表示:新冠疫情传播遵循“点状-聚集-弥散”规律,近期石家庄疫情有明显聚集特征,未到弥散阶段,可在几个星期或一个月内得到控制,对此深有信心。相比去年,中国的诊断能力、隔离能力、政府的经验都好很多。临近春节,民众应减少聚集性社会活动,不能放松警惕,但也不用过度紧张。
中英间定期客运航线航班继续暂停运行
从民航局了解到,为进一步妥善应对在英国发现的变异新冠病毒可能对疫情防控工作带来的影响,按照国务院联防联控机制要求,依据《中华人民共和国传染病防治法》《中华人民共和国国境卫生检疫法》《中华人民共和国突发事件应对法》《中华人民共和国民用航空法》等有关规定,民航局要求运营中英间定期客运航班的航空公司,自北京时间2021年1月11日零时起,继续暂停中英间定期客运航线航班运行。
民航局要求,各相关航空公司继续做好取消航班的旅客安抚和机票退改等服务工作。
一律取消!多地紧急通知!
据报道
近段时间
全国多地出现零星散发病例
个别地区突发聚集性疫情
有人确诊前和朋友聚餐导致聚集性传播
还有1传33、1传27的超级传播现象
表明疫情形势依然严峻复杂
在此提醒大家疫情防控不能放松
近日,
全国多地紧急发布通知:
聚餐、聚会、宴请、团拜等活动一律取消!
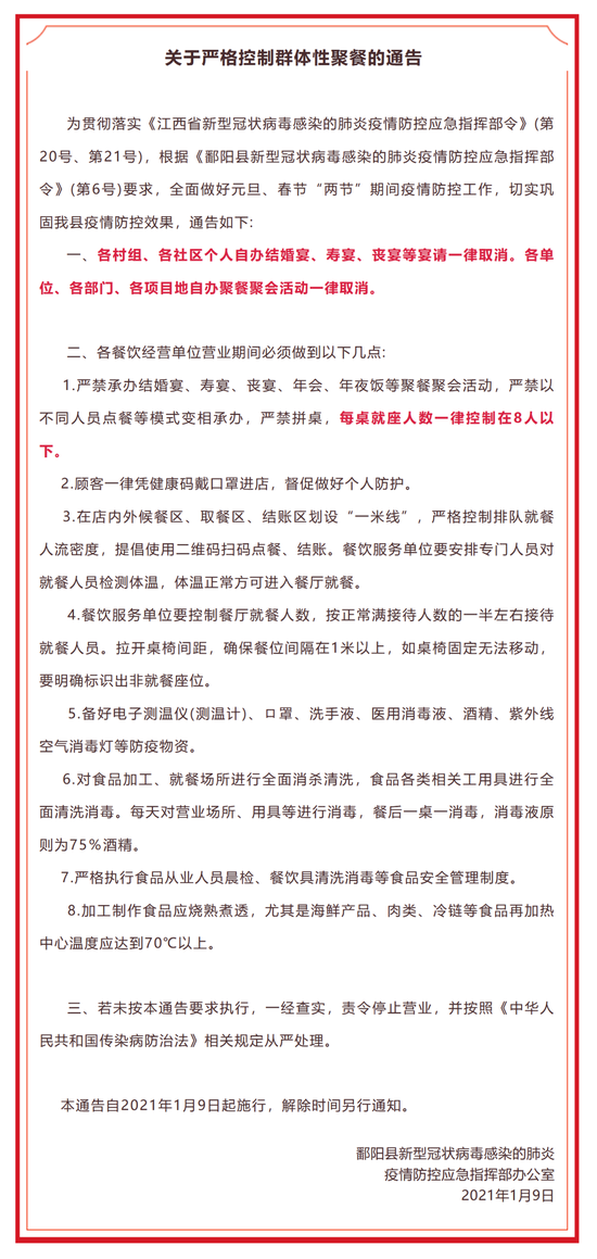
江西鄱阳:聚餐聚会、婚宴等宴请一律取消
1月9日晚
江西鄱阳发布关于严格控制群体性聚餐的通告
明确各村组、各社区个人自办
结婚宴、寿宴、丧宴等宴请一律取消
各单位、各部门、各项目地自办
聚餐聚会活动一律取消
各餐饮单位
严禁承办各种聚餐聚会活动
每桌就座人数一律控制在8人以下

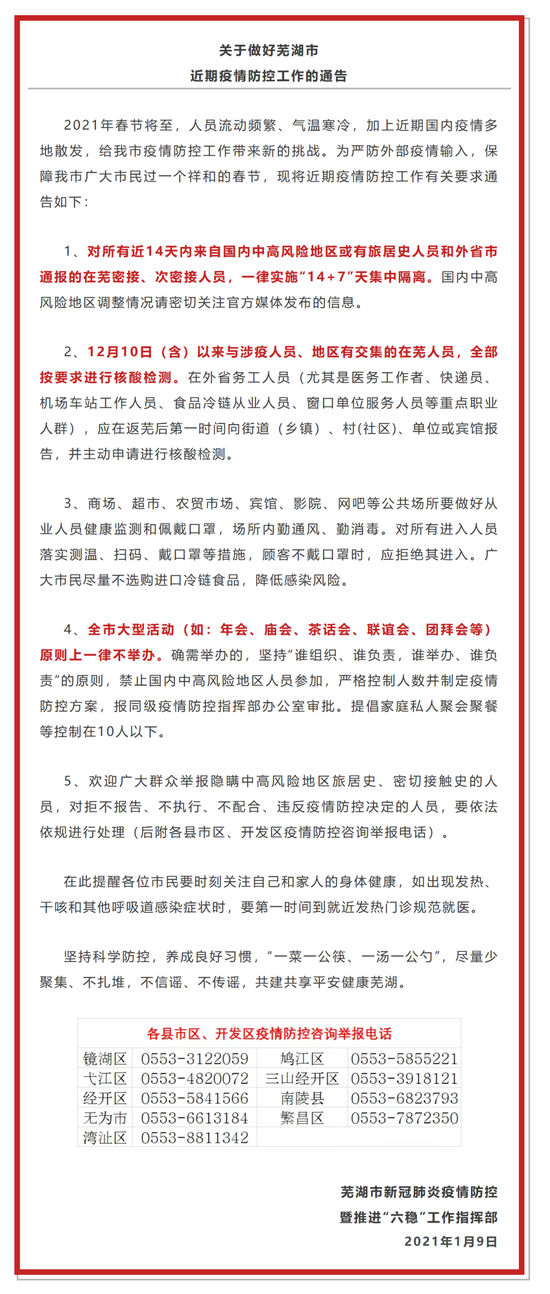
安徽芜湖:全市大型活动原则上一律不举办
1月9日,
安徽芜湖发布通告要求:
全市大型活动
(如:年会、庙会、茶话会、联谊会、团拜会等)
原则上一律不举办。
提倡家庭私人聚会聚餐等控制在10人以下。

浙江台州:
取消单位集体团拜和慰问、联欢等活动
1月9日晚,
浙江台州发布了
《台州市新型冠状病毒肺炎疫情防控指挥部通告32号》,
其中明确:
原则上取消
单位集体团拜和慰问、
联欢等活动。

通告截图
福建安溪:
取消一切尾牙聚餐、庙会
“红白事”一律简办
1月8日
福建安溪明确通知:
取消一切尾牙聚餐、庙会
“红白事”一律简办

黑龙江:
机关企事业单位团拜会、
联欢等活动一律取消
据哈尔滨日报1月9日消息,黑龙江省疫情防控指挥部提示:春节来临之际,该省一律取消机关企事业单位团拜会、年会和大型慰问、联欢等活动。
倡导各类社会组织不举办聚集性活动,市民群众本地过节。
倡导节庆文明新风,不大办婚丧嫁娶,尽量少摆席、少串门、少走动,避免人群聚集,降低疫情传播风险。
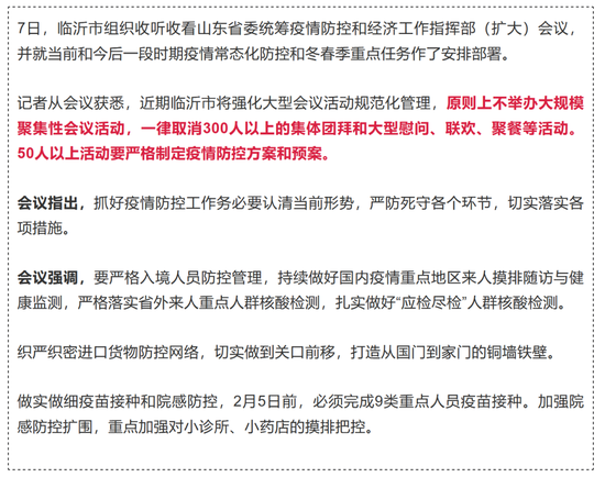
山东临沂:
一律取消300人以上
的集体团拜和大型聚餐等活动
据临沂发布1月8日消息,
山东临沂市严防人员聚集
对大型会议、慰问、联欢、聚餐等活动
提出严格要求:
原则上不举办大规模聚集性会议活动,
一律取消300人以上的集体团拜
和大型慰问、联欢、聚餐等活动。

河南南阳:
各单位一律取消
大型慰问、联欢、聚餐等活动
据南阳发布1月8日消息,
河南南阳全市各级党政机关、
事业单位、国有企业
原则上不举办大规模聚集性会议活动,
提倡采用视频线上方式举行。
各单位一律取消集体团拜
和大型慰问、联欢、聚餐、培训等活动。
多地此前已明确:取消团拜和大型活动
此前,
为做好元旦春节期间疫情防控工作,
全国多个省份在2021年来临之前
已陆续发出通知,
要求各单位
一律取消集体团拜
和大型慰问、联欢、聚餐、培训等活动。
云南
2020年12月30日,云南省委、省政府召开全省边境疫情防控工作视频调度会议,对疫情防控进行再动员再部署。
会议强调,全省各级党政机关、企事业单位一律取消团拜、大型慰问、联欢、聚餐等活动,加强大型会议的规范管理,鼓励线上开会。
湖北
2020年12月29日,湖北日报报道,湖北省新冠疫情防控指挥部发出通知,就即将到来的元旦春节期间疫情防控工作方案进行部署。
根据防控要求,全省各级党政机关、企事业单位一律取消集体团拜和大型慰问、联欢、聚餐等活动;加强大型会议活动规范化管理,鼓励更多组织线上会议,确需召开举办线下大型会议活动的应严格控制人数和规模;组织或承办50人以上的会议活动,特别是有境外、省外等重点地区人员参加的,需制定防控方案并做好严格的防范措施。
宁夏
据宁夏日报报道,2020年12月29日,自治区党委召开常委会会议暨应对新冠肺炎疫情工作领导小组第16次会议。
会议指出,要严防传播,减少聚集活动,党政机关、事业单位、国有企业原则上不举办大型会议、大型培训、大型演出、年会聚会,各单位一律取消集体团拜、大型慰问等活动,确需举办的一律严格报批,并压缩规模、控制人数,认真落实核酸检测、扫码测温、佩戴口罩、场所消毒等防控措施。
甘肃
2020年12月29日,甘肃省卫健委官网发布《甘肃省“两节”期间疫情防控要点》,要求单位一律取消集体团拜和大型慰问、联欢、聚餐等活动,避免人员聚集;
加强大型活动规范化管理,原则上不举办大型会议、大型培训、大型演出等人群聚集性活动,各类会议、培训、活动等,尽量采取线上方式。
陕西
2020年12月24日,陕西省卫健委副主任马光辉在陕西省新冠肺炎疫情防控工作第三十二场新闻发布会上介绍,全省各级党政机关、事业单位、国有企业要加强大型会议活动规范化管理,原则上不举办大型会议、大型培训、大型演出以及年会聚会等人群聚集性活动,能采取线上的会议、培训、活动尽量采取线上方式。各单位一律取消集体团拜和大型慰问、联欢、聚餐、培训等活动。
辽宁
2020年12月23日,辽宁省统筹推进新冠肺炎疫情防控和经济社会发展工作总指挥部发布《关于做好2021年元旦春节期间疫情防控工作严防发生聚集性疫情的通知》,要求全省各级党政机关、事业单位、国有企业要加强大型会议活动规范化管理,提倡采取视频形式召开,原则上不召开举办大规模聚集性会议活动,确需召开举办的应严格控制人数和规模;各单位一律取消集体团拜和大型慰问、联欢、聚餐、培训等活动。
版权及免责声明:凡本网所属版权作品,转载时须获得授权并注明来源“融道中国”,违者本网将保留追究其相关法律责任的权力。凡转载文章,不代表本网观点和立场。
延伸阅读
版权所有:融道中国